作者:崔琦
来源:高杉LEGAL
发布时间:2023-03-31 20:18:24

题问:如何从诉讼、监管、财税的不同视角看待对赌问题?有无综合一揽子解决方案?
对赌诉讼与仲裁问题全解析
作者|崔琦(国浩律师(南京)事务所 合伙人,微信号:cuiqi5080)
说明:焦达生(国浩律师(南京)事务所律师)、黄一帆(国浩律师(南京)事务所实习律师)对本文亦有贡献
*本文经作者授权发布,不代表作者任职机构与「高杉LEGAL」及主编高杉峻的立场与观点,且不作为针对任何案件或问题的法律意见或建议*
“对赌”的英文表述为Valuation Adjustment Mechanism,翻译为“对赌”则充分体现了中文的玄妙,一个“赌”字让人怀疑它是人人唯恐避之不及的洪水猛兽。实际上,直译本应为“价格调整机制”的“对赌”,语义中性、没有感情色彩,是国内投资行业的常见操作,主要目的是弥补投资人与公司创始人之间信息不对称的风险。
一、对赌前世今生
1、对赌来自美国?
这可能是个大众的误区,事实上,对赌是个地地道道的国产货,国外很少对赌,美国也很少——硅谷无对赌,华尔街也没有,对此不少美国投资行业从业人员的回复甚至是从未听说过(never heard of)。
尽管国内文献众口一词地将对赌协议或估值调整机制(VAM)视为国际资本市场或PE/VC投资的常用工具,但这些概念并不见于域外的法律文件,而是主要体现在2002至2004年间大摩等境外基金投资蒙牛时设立的一项依业绩调整股权比例的安排,并经2004年蒙牛于香港联交所上市之招股说明书的描述而为公众所知。随后,永乐、太子奶等民营企业与境外投资者对赌失败的悲剧让这一术语广泛流传。
美国风险投资协会(NVCA,National Venture Capital Association)曾经组织业内专家,起草了一整套风险投资示范合同文本,不时升级,并对社会免费公开。((https://nvca.org/model-legal-documents/),最后访问于2022年10月22日。)
在最初制定时,该套文本共包括8份文件,基本囊括了一个典型的风险投资操作过程所需的全部协议文本。
在国内投资界较为常见的估值调整条款——即在被投资公司未达到出资作价所挂钩的业绩目标时,公司须向PE投资者给予现金补偿。美国PE/VC实务中很少采用,即便是近几年开始出现一些案例,如公司估值被认为过高从而需要下调PE入股价格,通常的做法并不是对PE投资者给予现金补偿,而是调整PE所持有的优先股的转换价格,从而令PE占有被投资公司更大的股权比例,类似PE/VC合同中的反稀释条款。
2、对赌分类与示范
对赌条款,通常分为业绩补偿条款、股权回购条款、估值调整条款和其他条款。
业绩补偿,是指目标企业或其原有股东与投资人就未来一段时间内目标企业的经营业绩或事项进行约定,如目标企业未实现约定的业绩或事项,则需按一定标准与方式对投资人进行补偿。
股权回购,是指投资时目标企业或原有股东与投资人就目标企业未来发展的特定业绩或事项进行约定,当约定条件成就时,投资人有权要求目标企业或原有股东回购投资人所持目标公司股权。
估值调整,是指投资人对目标企业投资时,往往按P/E(市盈率)法估值,以约定的P/E值与目标企业当年预测利润的乘积,作为目标企业的最终估值,以此估值作为投资的定价基础。投资后,目标企业当年利润达不到约定的预期利润时,需按照实际实现的利润对此前的估计进行调整,退还投资人的投资款或增加投资人的持股份额。
除此之外,根据对赌协议的复杂程度不同,还可能包含反稀释条款、领售权、随售权、一票否决权、优先清算权条款等。(鉴于国内司法情况,部分条款可能缺乏实践中的可履行性)
常见阶段
1、Pre-IPO企业吸引融资
2、上市公司并购重组
常见类型
典型条款
(1)上市时间+股权回购
若目标公司未能在2022年12月31日之前完成中国境内A股合格上市(IPO),则投资方有权要求义务方一次性回购投资方届时持有的部分或全部目标公司股份;但如届时目标公司已向中国证监会申报上市材料且审核程序尚未终结的,在此期间投资方应给予义务方必要宽限期,宽限期等同于中国证监会审核期限,宽限期内投资方不得行使前款约定的回购权;如果目标公司顺利上市,回购条款自动终止,如目标公司撤回上市申请或上市申请被中国证监会否决的,则回购条款恢复。
股份回购情形一经发生,义务方应在收到投资方发出的股份回购通知之日起15个工作日内无条件完成回购股份,并将所有回购价款一次性足额支付给投资方,逾期未支付或未足额支付回购价款,则就逾期未支付部分按实际逾期时间以万分之五的日利率计算罚息。
股份回购价格的计算方式为:回购价格=本次增资的增资款×(1+10%×自投资方缴付本次增资的增资款之日起至回购之日止的天数÷365)-投资方自目标公司累计已取得的分红金额(如有)。
(2)财务指标+业绩补偿
各方确认,本次增资是基于如下预期而确定,即2018年度、2019年度和2020年度目标公司扣除非经常性损益后孰低调整后的净利润分别不低于1000万元、2000万元、3000万元、4000万元(简称“预期利润额”)。目标公司应当聘请经投资方认可的具有证券期货从业资质的会计师事务所根据中国会计准则在每个年度结束后的3个月内完成对目标公司的审计。
如果目标公司2018至2020间任一年度的实际税后净利润低于该年度的预期利润额,义务方承诺对投资方进行相应的现金补偿。
具体补偿金额按照如下公式计算:
当个年度投资方应获得的现金补偿金额=投资方持股比例×(当个年度预期利润额-当年度实际税后净利润)×(1+同期银行贷款基准利率)义务方的现金补偿义务应当于补偿金额确定之日起30日内前完成,实际税后净利润超过预期利润额的,投资方不对目标公司或甲方进行反向补偿。
3、低价发行股份+股份补偿
自本协议签署日起至目标公司合格IPO之前,在目标公司发行任何新增注册资本时,未经投资方事先书面同意,增资认购人在认缴增资之前对目标公司的估值(下称“稀释估值”)不应低于本次增资后的目标公司估值,以确保丙方所持目标公司股份的价值不被稀释。
如稀释估值低于本次增资后的目标公司估值,丙方有权要求【义务方】在增资认购人认缴增资之前,按照稀释估值以无偿转让/发行股份方式或对丙方予以相应补偿,避免损害丙方利益。
三、对赌诉讼的适用和分析
1、九民会纪要及公司法修正草案的新态度
2019年11月最高院发布的《全国法院民商事审判工作会议纪要》(“九民纪要”)对于对赌协议的司法认定有了较为明确的认定。
纪要的观点总结:
条款有效≠支持诉请 条款有效+义务可履行=支持诉请
尽管纪要在对对赌的司法裁判做出了较为明确的规定,但实践中可能还有些细节问题值得探讨:
问题1:如果得不到三分之二同意,减资程序无法通过,是否投资人利益就无法得到保护,纪要虽然认可效力,但是实际履行不能,岂不是给投资人画饼充饥?
难点:减资程序三分之二以上多数同意系公司法法定要求,法理上没有给出当事人自行约定更低比例(相反,可以约定更高比例)的空间,因此难以以约定排除。
投资人的“一票否决权”虽然在司法裁判层面得到了部分法院的认可,但仍存在一定争议,且该项权利一般系保护性条款,只能否认但无法直接通过决议。
相比保护性的“一票否决权”,更加激进的投资人的“超级投票权”或者说“表决权差异”从理论上可以解决三分之二多数表决权的问题,但是,目前在市场监督管理部门的登记和备案,以及司法裁判领域仍然存在一定认可的风险,该部分在本文后继还将继续展开。
对策:作为投资前的预防措施,在投资协议约定第三方(通常为股东、实际控制人等)以等价于回购款的现金赔偿方式,作为目标公司无法限期内完成减资和回购程序的替代性措施,同时明确相应的担保增信措施,避免因为减资程序僵持或者执行困难所导致的困境。
或者,要求2/3以上多数股东签署不可撤销的投票权委托协议,在未来可能需要触发回购情形时候,提前锁定表决权。
疑难:首先,此类类似城下之盟,过于“霸道”的条款,可能会极大的增加被投资企业及其股东的抵触情绪,以及谈判和交易的难度;其次,愿意接受该类条款的被投资企业,可能存在“饮鸩止渴”的短期资金压力,投资失败风险加大;再次,随着企业经营、后继融资,企业股权结构和股东构成随时可能发生变化,投资时锁定的2/3表决权,在后继发生需要表决的情形时,能否还继续满足?如果要求每次股权变动均按照2/3多数的变动股东重新签署相关协议,则可能面临操作性的问题。
问题2、如果按照九民会纪要精神,对特定投资人的定向减资,到底需要2/3股东会多数决议,还是全体股东一致同意?
所谓定向减资,也可以称为非等比例减资,是相对等比例减资而言,两者之间的关系类似于证券市场常见的公开发行和非公开发行(定向增发)之间的关系。等比例减资情形下,各股东的出资额会同比例减少,各股东的持股比例不会变化;而定向减资属于不同比例减资,不同比例减资情形下,除被减资股东外,其余股东的出资额不会变化,但持股比例会增加。
《公司法》第四十三条规定:“股东会会议作出修改公司章程、增加或者减少注册资本的决议,以及公司合并、分立、解散或者变更公司形式的决议,必须经代表三分之二以上表决权的股东通过。”
从字面上看,上述条文的意思是减少注册资本的决议仅需经代表三分之二以上表决权的股东通过即可,并未要求经过全体股东的一致同意。同时,包括《公司法》和最高院《公司法解释》1-5、相关纪要文件等也均未区分减资的两种类型,从文义解释而言,似乎定向减资和等比例减资一样,达到三分之二以上表决权即可。
实践中对此也有两种态度,一种是严格遵守法律文意规定,认为定向减资达到三分之二以上表决权即可,如上海高院作出的(2018)沪民申1491号民事裁定书(吕琦与上海鸿洋船舶有限公司、霍蓉公司决议效力确认纠纷)认为:“虽然公司设立时对注册资本的确定以及各股东对具体出资额的认缴需要各股东进行合意,公司设立时股东之间的关系更类似于合同关系;但在公司成立后,股东缴纳的出资额已经转化为公司的注册资本,所有权属于公司,在公司运营过程中根据具体经营情况需要对注册资本进行增减时,需要遵守公司权力机构股东会作出的决议。公司法之所以规定对注册资本进行增减的股东会决议需要经代表三分之二以上表决权的股东通过,正是遵循了对公司重要事项的资本多数决原则。注册资本的增减必然涉及具体股东出资额及出资比例的变化,若强求达成一致意见才能对注册资本进行增减,显然有违公司法第四十三条规定的初衷。本案中,在吕琦反对2015年9月7日同比例减资的股东会决议的情况下,2016年7月22日股东会决议仅减少了霍蓉的出资额,保留了吕琦的出资额,程序正当,内容合法,且已经办理工商变更手续,各股东理应按照股东会决议的内容履行。由于股东以其出资额为限对公司债务承担有限责任,因此该保留吕琦出资额的股东会决议对其权利并未造成损害。”
上海市长宁区人民法院作出的(2021)沪0105民初9710号民事判决书(范新德与上海春秋国际旅行社(集团)有限公司公司增资纠纷)、杭州市余杭区人民法院的作出的(2017)浙0110民初9063号民事判决书(胡黎明与杭州和睦储运有限公司公司决议效力确认纠纷)亦持类似观点。
与之相反,也有法院认为,和等比例减资不同,定向减资直接影响公司股权比例和股东利益,尤其是可能导致定向减资股东以外的其余股东持股比例上升,如公司出现亏损,该等其余股东所需承担责任风险的绝对量虽未变化,但由于其持股比例增加导致其所需承担的责任风险的相对量增加了,因此应当参照不按实缴比例分配利润和认购新股的法定要求,由全体股东一致同意方可进行。如上海市第一中级人民法院作出的(2018)沪01民终11780号民事判决书认为:“《中华人民共和国公司法》第四十三条规定,股东会会议作出修改公司章程、增加或者减少注册资本的决议,以及公司合并、分立、解散或者变更公司形式的决议,必须经代表全体股东三分之二以上表决权的股东通过。圣甲虫公司章程第十一条也作出同样的约定。此处的“减少注册资本”应当仅仅指公司注册资本的减少,而并非涵盖减资后股权在各股东之间的分配。股权是股东享受公司权益、承担义务的基础,由于减资存在同比减资和不同比减资两种情况,不同比减资会直接突破公司设立时的股权分配情况,如只需经三分之二以上表决权的股东通过即可做出不同比减资决议,实际上是以多数决形式改变公司设立时经发起人一致决所形成的股权架构,故对于不同比减资,在全体股东或者公司章程另有约定除外,应当由全体股东一致同意。”
在该案中,上海一中院还进一步将此类决议视为各股东对股权比例的架构未达成一致意见而导致“决议不成立”,并适用《公司法解释四》第五条第(五)项规定的“导致决议不成立的其他情形”。
由此衍生的一个问题是,如未达到全体一致同意的股东会决议已经履行,减资程序已经完成,工商登记已经变更,法院能否判决回转?天津市滨海新区人民法院作出的(2020)津0116民初10970号民事判决书(天津环球磁卡股份有限公司与天津市南大科技实业发展有限公司公司决议效力确认纠纷)中认为:“因案涉定向减资决议未经全体股东一致同意涉及到通过比例的问题,所以该股东会决议不成立。因南大科技公司依据前述减资决议办理了工商登记,对外产生公示效力,相关股东已经注销,之后又发生了股权变更,原告要求公司工商登记恢复到2013年减资之前已不具备条件,故此对原告的第二项诉请,本院不予支持。”最终判决确认决议不成立,但驳回原告要求恢复原始工商状态的诉请。
思考:江苏高院华工案((2019)苏民再62号)判决,在回购条件成就,但目标公司数年间怠于履行减资程序,导致减资回购程序始终未能实现的情况下,判决目标公司直接向投资方支付股权回购款,是否合适?
九民纪要《理解与适用》一书中认为应当严格先减资再回购,因此个人意见华工案的裁判思路在九民纪要后可能需要调整。
案例:在九民纪要出台后,关于减资程序尚未完成,原告能否主张被告按照约定支付投资款及利息的问题,湖南高院作出的(2021)湘民终960号(株洲市城市建设发展集团有限公司、湖南兆富投资控股(集团)有限公司等股权转让纠纷)判决认为:“本案中,城建公司与兆富公司签署了股权回购的“对赌协议”,虽然双方的往来函件表明约定的回购条件已成就,但城建公司并未提供证据证明股权回购已完成了上述法律规定的减资程序。”
就法院是否应当主动审查减资程序或后继提及的利润分配决议和程序是否完成的问题,最高院作出的(2020)最高法民终762号民事裁定书(合肥中航新能源科技有限责任公司、杭州武林置业有限公司等合同纠纷民)认为:“经审查,目标公司没有利润或者虽有利润但不足以补偿投资方的,人民法院应当驳回或者部分支持其诉讼请求。今后目标公司有利润时,投资方还可以依据该事实另行提起诉讼。而本案中,国瑞公司诉请中航公司承担回购股权并支付股权收购款的连带责任,针对这一诉讼请求,一审法院既没有审理中航公司是否完成减资程序,也没有审理中航公司是否存在足够利润,在并未确认中航公司具备履行股份回购和金钱补偿责任条件的情况下,即以“中航公司所承担的是保证责任而非股权回购责任,中航公司的责任承担无须以其完成减资为前提”为由,判决中航公司承担连带保证责任,属于认定基本事实不清,适用法律不当。”,最终裁定撤销一审判决,发回重审。类似的案例还有青海高院作出的(2020)青民终243号(格尔木投资控股有限公司与青海俊民化工有限责任公司合同纠纷)。由此可见,法院对减资程序是否完成或利润分配条件是否成就的法律事实负有查明义务,即便当事人均未就此主张或抗辩。
实践中,可能还需要捋清楚的一个重要概念是“回购”,这是个在法律界看来简单基础,但是实务中往往混淆或者混用的概念。通常情况下,受到投资实务领域的影响,从投资者角度出发,业内常用的“回购”概念通常情况下并不区分是公司回购还是股东回购,只要有人愿意出钱购买投资人的股份,帮助其实现退出目的即可。虽然从实质重于形式的角度出发,业内不做细究,但从法律意义上而言,前者是减资,后者是股东之间的转让,其适用法律规范和流程有根本性的差异,而《九民会纪要》实质规定的是前者也就是公司减资的回购程序。关于一点,湖北高院作出的(2020)鄂民终495号民事判决书(朱泽堂、深圳市创新投资集团有限公司合同纠纷)认为:“投资方请求目标公司回购股权的,人民法院应当依据《中华人民共和国公司法》第三十五条关于“股东不得抽逃出资”或者第一百四十二条关于股份回购的强制性规定进行审查。经审查,目标公司未完成减资程序的,人民法院应当驳回其诉讼请求。但没有目标公司没有完成减资程序会必然导致回购合同无效的相关规定。另根据案涉《回购协议》中“由于在投资期间华博电机公司未能完成与深圳创投公司约定的业绩目标,经深圳创投公司与朱泽堂商议,同意由朱泽堂回购深圳创投公司持有的华博电机公司的股权”的约定,本案回购深圳创投公司所持股权的义务主体并非目标公司“华博电机公司”,而是朱泽堂本人。朱泽堂关于回购义务应当由华博电机有限公司履行等上诉理由缺乏事实与法律依据,本院不予支持。案涉《回购协议》真实、合法、有效,各方当事人均应按此协议履行义务。”
广东高院作出的(2019)粤民终2507号民事判决(北京润信鼎泰投资中心、北京润信鼎泰资本管理有限公司公司增资纠纷)亦认为:“本案中,领航公司作为目标公司如回购自己的股份,根据《中华人民共和国公司法》第35条有关“公司成立后,股东不得抽逃出资“的规定,应履行法定的减资程序,由于润信鼎泰、鼎泰资本、美锦公司并未提交证据证明目标公司即领航公司已依法履行了法定的减资程序,一审法院因此认定润信鼎泰、鼎泰资本、美锦公司在本案中无权直接要求领航公司收购自己公司的股份,并据此驳回了润信鼎泰、鼎泰资本、美锦公司基于此而主张领航公司应赔偿其回购可得利益损失及该项违约金损失的诉讼请求并无不当,本院予以维持。
但正如上文所述,传媒集团亦是案涉股份的回购义务人,而传媒集团作为领航公司的股东受让其他股东持有的领航公司股份,实为股份转让,润信鼎泰、鼎泰资本、美锦公司基于此而主张传媒集团应赔偿其回购可得利益损失及该项违约金损失的诉讼请求,合法有据,本院予以支持。”
问题3:走到诉讼阶段,必然各方已经彻底撕破脸,此时,如果没有形成股东(大)会关于分配利润的多数决议的情况下,能否分配利润?
难点:最高院起草人倾向此时不能适用公司法解释四关于强制分配利润的规定,理由是属于内部治理。
公司股东从公司取得现金回报,只能是从公司税后可供分配利润中按实缴出资比例或者全体股东之间的一致约定获取,且尽管全体股东可以一致同意不按照实缴比例分配利润,但公司法第166条关于利润分配的顺序是法定的,没有给出可以约定或者协商更改的空间。同时,如后文提及,在法律和会计准则修改之前,不论是资本公积、盈余公积、专项储备、其他综合收益等科目均不得直接向股东进行分配。
对策:投资方在投资时,要求目标公司全体股东一致同意不按照实缴比例分配利润,并修改目标公司章程、股东(大)会议事规则等相关法律文件,对目标公司利润分配机制做出特别约定。并可以将前述要求作为投资协议的生效要件或者投资款支付的先决条件,同时明确相关违约责任,要求目标公司股东或实际控制人在投资人未能按照约定获取公司支付的现金补偿款时,承担连带责任,而不论未能获取的具体原因,且同样安排相应的担保增信措施,减少执行难度。
类似问题1,提前要求半数以上股东签署不可撤销的投票权委托协议或一致行动协议,以便未来出现需要股东(大)会决议时,提前锁定多数表决权。
疑难:提前在章程或者协议中约定未来尚未发生的事项处理方式,是否会被认定为预约?效力能够得到认可?基于委托合同的任意解除权,一致行动协议或者投票权委托的稳定性能够保证未来实现预期目的?
问题4:公司无法分配利润,能否间接或者变相分配资本公积、盈余公积等其他科目?
难点:首先,从资本公积的法律性质和用途来看。资本公积是企业收到的投资者超出其在企业注册资本所占份额部分的资金,以及直接计入所有者权益的利得和损失等。资本公积与企业收益无关而与资本相关,资本公积的所有权归属于投资者,是所有者权益的有机组成部分,它通常会直接导致企业净资产的增加,因此,资本公积信息对于投资者、债权人等会计信息使用者的决策十分重要。资本公积的来源包括资本(或股本)溢价、接受现金捐赠、拨款转入、外币资本折算差额和其他资本公积等,其中债权人豁免的债务包含在其他资本公积项下。《公司法》第一百六十八条规定,公司的公积金用于弥补公司的亏损、扩大公司生产经营或者转为增加公司资本。但是资本公积金不得用于弥补公司亏损。因此,资本公积金的用途仅限于扩大公司生产经营或者转为增加公司资本,不能弥补亏损,也不能分配或抽回。这一点在九民纪要《理解与适用》中也得到了最高院民二庭的认可。至于盈余公积(包括法定和任意盈余公积),虽然可以弥补亏损,但亦不能直接分配或抽回。至于通过财务手段,隐瞒收入、虚增成本等刻意制造亏损等违法违规行为,不在本文讨论范围之内。
关于资本公积能否“退回”股东的问题,实践中倾向性的看法是不得退回,部分法院对于不得退回的理由有不同理解,有的认为属于抽逃出资,有的认为资本公积不属于出资,但根据《公司法》对资本公积的规定和会计准则,“退回”违反了其法定用途。
其次,是否可以通过资本公积和盈余公积、未分配利润转增后再减资的方式间接进行?
这个问题其实又回到了问题1,转增资本再分配实质即为增资,需要履行法定的三分之二决议和其他程序,之后减资间接抽回,处理方式同问题1。
另外,对上市公司而言,资本公积转增资本后减资用以弥补亏损,实质上可能构成变相规避资本公积不得弥补亏损的法定限制,上市公司ST飞彩曾经采取类似操作,证监会随后出台《上市公司监管指引第1号——上市公司实施重大资产重组后存在未弥补亏损情形的监管要求》(中国证券监督管理委员会公告〔2012〕6号),明确了公司资本公积金不得用于弥补亏损、不得采用资本公积金转增股本同时缩股方式弥补亏损、须在临时公告及年报中充分披露不能弥补亏损的风险、须在重组报告书中充分披露全额承继亏损的影响等四项要求,其中明确要求:“相关上市公司不得采用资本公积金转增股本同时缩股以弥补公司亏损的方式规避上述法律规定。”就非上市公司而言,虽无明文禁止法规定,但亦存在相关法律和财税风险。
那么再退一步,对要求业绩补偿款的投资人,在公司没有可分配利润或无法达成利润分配决议的情况下下,能否以资本公积(溢价)定向转增的方式,间接实现对投资人的补偿?
所谓资本公积定向转增,是指资本公积不按照各股东实缴比例或持股比例进行转增,造成转增后原有的股权结构和持股比例发生变化的情况。
实践中,对投资人和被投资企业而言,基于不过度稀释创始人团队股权比例以及不影响控制权的要求,大多数投资款以溢价资本公积的形式投入公司,只有少部分进入实收资本/股本。而这部分溢价资本公积,从会计处理上原则视为投资方对公司和全体股东的“大礼包”。
在投资人以溢价资本公积方式投资标的企业且签署了相应的业绩补偿协议后,如后来该标的公司未完成业绩承诺,此时为减少投资方损失,以资本公积向投资方定向增资的,在满足对投资人实质性补偿的前提下,一方面可以不降低其他原股东的持有股权数额,避免出现标的公司可能的控制权变更和股权结构不稳定,从而对IPO和资本市场规划的负面影响,另一方面,也避免了常见股份补偿在实践中存在的工商登记和税务等方面的隐患和不确定因素,还避免了标的公司和控股股东/实际控制人的现金流压力,可谓是一举三得。
从法律角度分析,《公司法》仅规定在全体股东一致同意的情况下,可以不按实缴比例分取红利,但没有规定资本公积等其他来源的股东权益可以不按照实缴资本比例享有,目前,基于对公司法理解的不同,尚无对资本公积能否定向转增的明确的禁止规定。有观点认为定向转增的实质,是将全体股东的权益让渡给部分股东,存在着损害部分股东权益的可能,因此有限公司从程序应当参照《公司法》第三十四条的规定,由全体股东一致同意方可作出有效决议。
而股份公司作为“资合性”公司,原则应当遵守《公司法》第126条的规定,同股同权,在资本公积金转增股本时股东只能按照持股比例进行转增。但对此观点,资本市场亦有相反案例,如永太科技(002326)在2019年9月24日披露:“由于控股股东目前股权质押比例相对较高,仍使用其自身信用为公司提供大量担保,导致其融资能力受到一定影响。如按照原业绩承诺方案向上市公司进行现金补偿,控股股东需大规模减少对上市公司的融资担保以便空出信贷额度或者大额减持上市公司的股票进行融资,无论何种方式均将对上市公司的长期发展带来不利影响,也不利于公司全体股东特别是中小股东的利益。
因此,为更充分的保护公司及全体股东权益,控股股东提议将现金补偿义务变更为以股票的方式补偿。即永太科技以资本公积向其他股东定向转增一定数量的股票,控股股东放弃转增的股票。”
实务中,此类操作在资本市场并不罕见,且相关案例时间跨度较长,涵盖了新旧会计准则的适用期间,如上市公司赣锋锂业(002460)、 迪康药业(600466)、高争民爆(002827)、盘龙药业(002864)、山东地矿(000409)、崧盛股份(301002)、上海艾录(301062),新三板挂牌企业黔昌农林(834030)、恒缘新材(834572)、祥云股份(834607)、诺克特(835877)、炼爱网络(839052)、大洋医疗(870460)、博融智库(870438)、汇锋传动(834137)等。限于篇幅和本文重点,相关案例详细内容不再展开,有兴趣的读者可以自行检索相关公告。
从前述案例结果来看,对于此类“对赌协议中业绩补偿条款要求”的定向转增行为,证监会、交易所在审核中就资本公积定向转增股本事项主要关注以下几点:
(1)合法合规性,这点如前述分析,一般需要中介机构确认和论证向特定对象定向转增注册资本已经过股东会全体股东同意,属于《公司法》第三十四条规定的全体股东约定不按照出资比例优先认缴出资的特殊情形;
(2)合理性,为何其他股东甘愿放弃自身权益?是否存在利益输送?实践中,实施定向转增的资本公积绝大部分来源于股东的投资溢价,而且是参与定向转增股东的前期投资溢价,通过资本公积的来源解释定向转增的合理性较为常见,同时还需要未享受定向增资的股东就该次增资出具确认放弃及不存在异议的说明;
(3)是否存在争议纠纷,一般需要中介机构确认和论证对赌协议中业绩补偿条款已履行完毕,有关估值调整与业绩承诺的条款已全部解除,不存在争议纠纷或潜在的争议纠纷。
税务方面,在实务中,溢价资本公积转增的个人所得税问题多年来一直是难点,争议较大。国家税务总局《关于股份制企业转增股本和派发红股征免个人所得税的通知》(国税发〔1997〕198号)第一条规定:股份制企业用资本公积金转增股本不属于股息、红利性质的分配,对个人取得的转增股本数额,不作为个人所得,不征收个人所得税。国家税务总局继而在《关于原城市信用社在转制为城市合作银行过程中个人股增值所得应纳个人所得税的批复》(国税函〔1998〕289号)第二条作出解释及补充规定:国税发〔1997〕198号文件中所称的“资本公积金”是指股份制企业股票溢价发行收入所形成的资本公积金。将此转增股本由个人取得的数额,不作为应税所得征收个人所得税。而与此不相符合的其他资本公积金分配个人所得部分,则应当依法征收个人所得税。
2015年12月14日,国家税务总局政府信息公开领导小组办公室在《国家税务总局依申请公开政府信息告知书》(2015国税告(051)号文)中明确:国税发〔1997〕198号全文有效,国税函〔1998〕289号具有普遍适用性,确认了这两个文件的效力。
鉴于对“股份制企业”、“股票溢价发行”等概念的理解不一致,长期以来对资本公积转增资本一直是争议非常大的领域。所谓“股份制企业”概念来源于国家体改委、国家计委、财政部等关于印发《股份制企业试点办法》的通知(体改生[1992]30号、已废止),国家计委、 国家体改委关于印发《股份制试点企业宏观管理的暂行规定》的通知(计综字[1992]862号)等配套文件,彼时《公司法》尚未颁布施行,而税务总局相关文件延续了这一概念,导致在公司制企业适用之时遇到理解分歧。
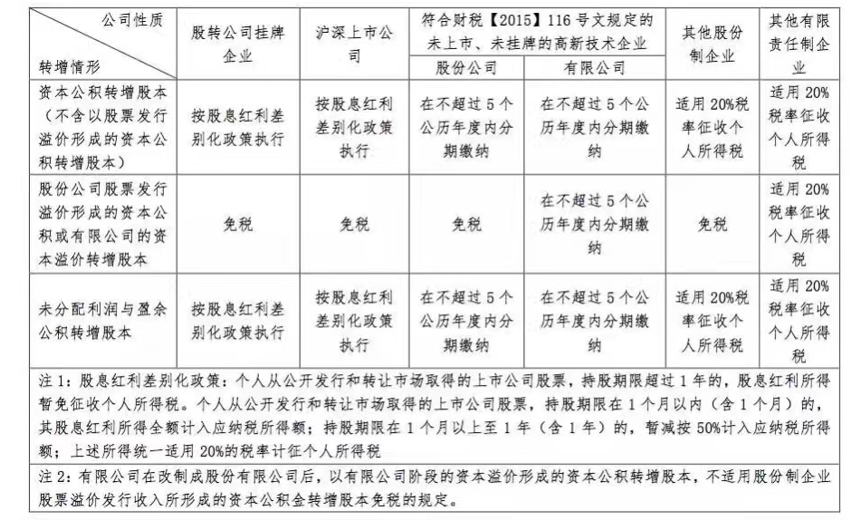
2015年10月23日,财政部、国税总局《关于将国家自主创新示范区有关税收试点政策推广到全国范围实施的通知》(财税[2015]116号)和2015年11月16日,国家税务总局发布《关于股权奖励和转增股本个人所得税征管问题的公告》(国家税务总局公告2015年第80号)之后,对这一问题基本达成了一致意见,即对于“股份制企业”和“股票溢价发行”原则仅限于股份公司(包括上市公司、新三板挂牌企业及符合条件的其他股份公司和股份制企业)。
限于篇幅,我们简单看该问题的结论:
案例:关于资本公积“退回”股东的问题,最高人民法院作出的(2018)最高法民终393号民事判决书(银基烯碳新材料集团股份有限公司、连云港市丽港稀土实业有限公司公司增资纠纷)从《公司法》和《合同法》两个维度作出了分析,认为:“(一)从公司法角度来讲,本案转出的资本公积金应予以返还。《中华人民共和国公司法》第三条第一款规定:“公司是企业法人,有独立的法人财产,享有法人财产权。公司以其全部财产对公司的债务承担责任。”第一百六十八条第一款规定:“公司的公积金用于弥补公司的亏损、扩大公司生产经营或者转为增加公司资本。但是,资本公积金不得用于弥补公司的亏损。”资本公积金不仅是企业所有者权益的组成部分,亦是公司资产的重要构成,而公司资产在很大程度上代表着公司的资信能力、偿债能力、发展能力,在保障债权人利益、保证公司正常发展、维护交易安全方面起着重要作用。公司作为企业法人,具有独立人格和独立财产,而独立财产又是独立人格的物质基础。出资股东可以按照章程规定或协议约定主张所有者权益,但其无正当理由不得随意取回出资侵害公司财产权益。本案中,《增资合同》明确约定,银基公司向丽港公司增资2亿元,持有丽港公司40%股权,其中2000万元进入丽港公司注册资本,1.8亿元进入资本公积金。因此,涉案1.5亿元资本公积金本应属于丽港公司资产,无正当理由转出后,理应予以返还,一审认定该行为属于抽逃出资行为并无不当。
(二)从合同法角度来讲,本案转出的资本公积金亦应予以返还。《中华人民共和国合同法》第六十条规定:“当事人应当按照约定全面履行自己的义务。当事人应当遵循诚实信用原则,根据合同的性质、目的和交易习惯履行通知、协助、保密等义务。”第一百零七条规定:“当事人一方不履行合同义务或者履行合同义务不符合约定的,应当承担继续履行、采取补救措施或者赔偿损失等违约责任。”《增资合同》系银基公司与丽港公司原股东李普沛、李斌、狄建廷签订,丽港公司是增资的目标公司。对银基公司而言,其负有依约足额增加出资的合同义务。本案中,银基公司虽有出资行为,但随后1.5亿元的出资在无正当理由的情况下被转出,其转出行为违反诚实信用原则、不符合合同约定、不利于合同目的的实现。因此,涉案1.5亿元资本公积金根据合同约定亦应予以返还。
综上所述,不论从公司法还是合同法角度分析,涉案被转出的1.5亿元资本公积金均应返还丽港公司。作为目标公司的丽港公司可以依据公司法相关规定提起诉讼主张权利,而作为《增资合同》当事人的李普沛、李斌、狄建廷亦可依据合同法相关规定提起诉讼主张权利,究竟适用公司法还是合同法并不实质影响本案纠纷的处理。”
同样是最高院作出的(2013)民申字第326号民事裁定书(浙江新湖集团股份有限公司与浙江玻璃股份有限公司、董利华、冯彩珍及一审第三人青海碱业有限公司公司增资纠纷)则进一步认为,第一,公司作为独立法人,资本公积投入公司之后即为公司资产,第二,即便案涉《增资协议》解除,也不能简单适用法理上合同解除后“恢复原状”的处理方式解决资本公积问题:“《增资扩股协议》是由青海碱业原股东浙江玻璃、董利华、冯彩珍与新股东新湖集团就青海碱业增资扩股问题达成的协议。在该协议履行过程中,因浙江玻璃的根本违约行为,新湖集团采用通知方式解除了该合同。《中华人民共和国合同法》第九十七条规定“合同解除后,尚未履行的,终止履行;已经履行的,根据履行情况和合同性质,当事人可以要求恢复原状、采取其他补救措施,并有权要求赔偿损失”。本案《增资扩股协议》解除后,新湖集团请求判令浙江玻璃、董利华、冯彩珍返还其出资款中的资本公积金336884976.80元。但《增资扩股协议》的性质决定了新湖集团所诉的这部分资本公积金不能得以返还。《增资扩股协议》的合同相对人虽然是浙江玻璃、董利华、冯彩珍,但合同约定增资扩股的标的却是青海碱业。合同履行过程中,新湖集团也已将资本金直接注入了青海碱业。青海碱业系合法存在的企业法人。浙江玻璃、董利华、冯彩珍均不再具有返还涉案资本公积金的资格。至于青海碱业能否返还新湖集团已注入的这部分资本公积金,关乎资本公积金的性质。新湖集团认为,本案中其因《增资扩股协议》注入的资本公积金不同于《公司法》中规定的“出资”,可以抽回的主张,依据不足。股东向公司已交纳的出资无论是计入注册资本还是计入资本公积金,都形成公司资产,股东不得请求返还。”
最高院作出的(2015)民申字第811号民事裁定书(卓桂生、纪定强与卓桂生、纪定强等合同纠纷)亦认为:“虽然卓桂生与茂钰公司的行为违反了《投资合作协议》约定,根据合同第10.4条,纪定强有权要求返还款项,但合同中的自由约定应以不违反法律强制性规定为前提。纪定强要求茂钰公司返还与增资额等额款项的诉请涉及公司资本制度,公司资本制度多为强行性规范。《投资合作协议》约定纪定强以2250万元的对价获得茂钰公司25%的股份,其中360万元注入注册资本,1890万元注入资本公积,但无论是注册资本还是资本公积,均是公司资本,公司以资本为信用,公司资本的确定、维持和不变,是保护公司经营发展能力,保护债权人利益以及交易安全的重要手段。纪定强对茂钰公司具有相应股权,只能依法行使股东权利,不得抽回出资。”最高院在该判决中还明确了此时的股东的替代性补偿措施有效,即:“但卓桂生在合同第10.4条中承诺若其违约,将返还纪定强于本次增资款等额款项的约定,并不损害公司及公司债权人的利益,不违反法律、行政法规的禁止性规定,是当事人的真实意思表示,应当认定有效。卓桂生向纪定强承担违约责任后,因纪定强在茂钰公司的股权失去了对价,卓桂生可以实际出资人的身份对其权益归属另行主张。”
实践中,仍然存在一些相对少数的案例,认为资本公积可以“退回”或者“不再缴纳”。陕西高院作出的(2020)陕民终633号民事判决书(西安市新里程投资有限公司与郭明星,张鹏,张志兴损害公司利益责任纠纷)认为:“依照《中华人民共和国公司法》及其他相关规定,资本公积金是由投入资本本身所引起的增值,与公司生产经营没有直接关系,是一种准资本金或者公司后备资金,属于公司资产,是企业所有者权益的组成部分,可以按照法定程序转为注册资本金,故资本公积金与公司注册资本的性质存在明显不同,不能等同于公司注册资本,公司依照法定程序作出的关于减少资本公积金的决议亦不能认定为抽逃出资。本案中,新里程公司于2011年8月30日召开全体股东参加的股东会,作出《关于股东减少资本公积的股东会决议》,从资本公积金中给郭明星退还560万元。根据《中华人民共和国公司法》第三十七条的规定,上述行为属于新里程公司经营中的自治行为,不违反法律规定,该决议作出后,无股东向法院申请撤销或者确认无效,也不属于《最高人民法院关于适用〈中华人民共和国公司法〉若干问题的规定(三)》第十二条所规定的抽逃出资的情形。”
最高院作出的(2010)民二终字第101号民事判决书(浙江新湖集团股份有限公司与浙江玻璃股份有限公司增资纠纷)则采取了一种折中的态度,认为如已经办理工商登记,则作为注册资本的增资在合同解除后亦不能免除义务,新湖集团仍需将合同约定注册资本缴纳,但其余出资义务终止履行。根据《增资协议》内容,其余出资义务是高于注册资本的资本公积,即未缴纳资本公积可以不再缴纳。
对策:类似前述问题对策,司法实践中,在投资人要求公司“返还”资本公积、资本公积/留存收益转增后减资等存在障碍的前提下,要求控股股东和实际控制人作出替代性的承诺或担保,在不影响公司、小股东和债权人利益的前提下,法院有较大概率认可由控股股东和实际控制人承担替代性责任。至于资本公积定向转增,以目前的实践和案例来看,虽没有禁止性规定,但往往需要企业自身规模体量达到一定门槛,有未来上市或参与资本市场的规划和潜力,否则在后继的经营和上市审核/注册过程中,可能因历史上定向转增行为无法获得属地政府部门的书面认可,而造成潜在的隐患的风险或税务问题,实际操作中需要结合公司具体情况和发展慎重考虑。
案例:通常情况下,遵循九民会纪要的规定,在标的公司账面可分配利润不足以满足业绩补偿要求的情况下,无法支持原告的诉讼请求。湖北省宜昌市中级人民法院作出的(2020)鄂05民初31号民事判决书(海平宸投资管理有限公司与湖北邓村绿茶集团股份有限公司、黄宗虎请求公司收购股份纠纷)认为:“因投资方同时还是目标公司的股东,其和目标公司的关系一方面要受合同法的相关规定调整,另一方面也要受公司法的相关规定规范,其要从公司获得金钱补偿,只能从公司可以分配的利润中支付,否则就构成抽逃出资。因此,只有在目标公司有可以分配的利润的情况下,投资方的诉讼请求才能得到相应支持。投资方上海平宸公司要从公司获得金钱补偿,只能从公司可以分配的利润中支付,否则就构成抽逃出资,根据本案已查明的事实,本案目标公司邓村绿茶公司自《回购股份及反担保协议》签订后处亏损状态,无利润可供分配,故投资方上海平宸公司主张的约定的12%的年收益对目标公司邓村绿茶公司不发生效力。”
北京一中院作出的(2021)京01民终4057号民事判决书(江苏白马生态环保研究院有限公司等与北京天瑞华商投资管理有限公司合同纠纷)等案例亦持有类似态度。
2021年12月24日,第十三届全国人大常委会第三十二次会议对《中华人民共和国公司法(修订草案)》进行了审议。修订草案共15章260条,在现行《公司法》13章218条的基础上,实质新增和修改70条左右。12月24日,修订草案向社会公开征求意见。
关于前述股份回购和利润分配的问题,修正草案做了相应的一些修改,从内容来看,修正案第二百零五条明确了利润分配的顺序:“公司的税后利润,在依照本法规定弥补亏损和提取公积金后,方可向股东分配;有限责任公司按照股东实缴的出资比例分配利润;全体股东约定不按照出资比例分配利润的除外。股份有限公司按照股东所持有的股份比例分配利润;公司章程另有规定的除外。”与现行《公司法》相比,赋予公司更大的自治空间。
修正草案第一百五十七条对股份公司优先股、表决权差异等已经落地的情况,参考了证监会和交易所的相关规定,将其上升带到法律层面。
和对赌相关的修改主要还有修正草案第九十七条,也即授权资本制在国内的首次法律层面的规定。自“宝万之争”以来,各种上市公司恶意收购和相应的反并购措施成为热门问题,其中,作为热门反并购措施的“毒丸计划”,在各种自媒体、公众号、视频号也有诸多煞有介事的分析,比如传播很广,甚至不少从业人员乃至行业专家转发的“万科公司章程的三个致命漏洞”。事实上,在目前现有公司法框架下,“毒丸”在国内没有适用空间,原因有很多,如证监会《上市公司收购管理办法》第八条所规定的同等对待要求:“被收购公司的董事、监事、高级管理人员对公司负有忠实义务和勤勉义务,应当公平对待收购本公司的所有收购人。
被收购公司董事会针对收购所做出的决策及采取的措施,应当有利于维护公司及其股东的利益,不得滥用职权对收购设置不适当的障碍,不得利用公司资源向收购人提供任何形式的财务资助,不得损害公司及其股东的合法权益。”
但究其原因,最重要的一点在于“毒丸”的前提是授权资本制,也即公司董事会可以根据授权决定公司额外发行股份,而无需另行召开股东会并经过三分之二以上多数决议,而授权资本制不符合现行《公司法》的规定。草案在某种意义上解决了反并购措施中“毒丸”条款的效力和适用在法律上的最大障碍,当然是否就此认定“毒丸”可以在国内落地,仍需要观察,限于本文篇幅和重点,对此不再详细展开。
修正草案第四十六条明确了股东欠缴出资的失权制度,将《公司法解释三》中的相关条文明确并升级到了法律层面。
修正草案四十八条明确了有限责任公司股东认缴出资的加速到期制度,这是个实务届争议一直比较大的问题。除清算和破产的法定情形之外,对于认缴出资期限未届满的出资,《九民会纪要》作出了两种例外规定即“(1)公司作为被执行人的案件,人民法院穷尽执行措施无财产可供执行,已具备破产原因,但不申请破产的;(2)在公司债务产生后,公司股东(大)会决议或以其他方式延长股东出资期限的。”修正草案实际上将第一种例外情形进一步扩展,并上升到法律层面。
最高院刘贵祥专委在《中国政法大学学报》2022年第5期发表的《从公司诉讼视角对公司法修改的几点思考》一文中,就公司法修改问题,涉及对赌部分,提及了《九民会纪要》后的一些思考:“其三,在《公司法》资本规则未作修改的情况下,《九民会纪要》所设计的方式尚不足以充分解决“对赌”协议的履行问题。目前设计的方式主要能解决在判决作出前已完成减资程序或者有足够利润进行分配情形下的纠纷。对于实践中更多的未经减资、无法形成减资决议或者利润状况尚不清楚(包括当期盈利但整体亏损)等情形,现有方式无法彻底、及时解决纠纷和平息争议。
在解决“对赌”问题方面,当前可以考虑以下两种方式:其一,适当放宽公司利润分配限制和股权回购限制。在现金补偿方面,可以考虑允许动用公积金支付现金补偿。在股权回购方面,可以参考《公司法》第142条第1款第6项许可为维护股东权益所必需而回购股份之规定,不再要求回购款项必须来源于利润,而只是在回购数额上作适当限制。其二,对投资人“对赌”而持有的股权作出公示。对于“对赌”协议签订前已成为目标公司债权人的主体来讲,所投资资金是“从投资者向目标公司的流入,由此只会增加目标公司的资产和可支配资金,并使其获得本来没有的偿付能力或使其偿付能力得以扩大和增强。即使其后因业绩补偿和股份回购最终将投资资金原封返还,也至多使目标公司的可支付资金和债务偿付能力回归原点”,而不会发生清偿能力减弱的负面效果。在投资者成为“对赌”型股东后,如将该类股权进行登记和公示,后续新债权人可以知晓“对赌”股东的存在且目标公司面临支付义务。充分的信息披露是对后续债权人一种事前提示,使其能够在知情的情况下作出是否与目标公司进行交易的商业判断,所以也不存在损害后续债权人利益的问题。这就需要公司登记及公示制度作出相应的制度安排。以上两种方式中,笔者倾向于后一种方式,当然,也可以两种方式同步进行。”
2、对赌的诉讼问题
(1)与联营利润保底的区别
谈及对赌,不可避免的会涉及直到2021年1月1日才被废止的《最高人民法院关于审理联营合同纠纷案件若干问题的解答》(法(经)发(1990)27号)中第四条“四、关于联营合同中的保底条款问题”的规定,这也是海富案(最高院(2012)民提字第11号)一二审法院认定对赌无效的主要法律依据。
该司法解释规定:“联营合同中的保底条款,通常是指联营一方虽向联营体投资,并参与共同经营,分享联营的盈利,但不承担联营的亏损责任,在联营体亏损时,仍要收回其出资和收取固定利润的条款。保底条款违背了联营活动中应当遵循的共负盈亏、共担风险的原则,损害了其他联营方和联营体的债权人的合法权益,因此,应当确认无效。联营企业发生亏损的,联营一方依保底条款收取的固定利润,应当如数退出,用于补偿联营的亏损,如无亏损,或补偿后仍有剩余的,剩余部分可作为联营的盈余,由双方重新商定合理分配或按联营各方的投资比例重新分配。”
从2012年至今,海富案再审已过10年,但是实践中对于“利润保底条款”和“对赌性质条款”的区分,即便近年来,仍然存在较大争议。
苏州中院在昆山市千灯镇万隆汽车修配厂与江苏中润国源汽车服务有限公司房屋租赁合同纠纷二审民事判决书(2020)苏05民终10383号)中认为:“联营合同中的保底条款,通常是指联营一方虽向联营体投资,并参与共同经营,分享联营的盈利,但不承担联营的亏损责任,在联营体亏损时,仍要收回其出资和收取固定利润的条款。本案中,合作协议明确约定如达不到盈利,亏损由中润公司承担,在发生亏损时,万隆修配厂仍全额收回租金。虽然合作协议约定双方各承担一半的场地改造、装修费用,但在经营亏损时万隆修配厂仍可收回房屋且不退还中润公司投入的装修费。万隆修配厂投入汽修设备以及保险业务不能认定为其承担了联营的亏损责任。因此合作协议第七条的上述约定实质就是万隆修配厂收回出资的条款,应认定为保底条款。保底条款违背了联营活动中应当遵循的共负盈亏、共担风险的原则,损害了其他联营方和联营体的债权人的合法权益,应当确认无效。双方微信聊天记录中中润公司方虽有提及“每月回3000,慢慢经营盈利后,分红另算”,但没有确定归还的期间及承诺中润公司承担全部租金。而且所谓每月还款的意思也是建立在无效合同约定的基础上,不能作为中润公司应支付全部租金的依据。此外,本案合作协议是在联营双方之间签订,并非投资方与融资方之间的股权性融资协议,更非对赌协议。万隆修配厂主张参照对赌协议的规定认定保底条款的效力也没有法律依据。因保底条款无效,万隆修配厂依据该条款主张支付租金及逾期付款利息没有依据,本院不予支持。”
孝感中院在湖北省黄麦岭磷化工有限责任公司、湖北联兴化工股份有限公司合同纠纷民事申请再审民事裁定书(2021)鄂09民再40号认为:“一、二审判决对黄麦岭公司与联兴公司于2016年11月签订的《合作协议》及《合作补充协议》系联营性质的协议还是两个独立法人设立新法人的新设公司性质协议、合作协议和补充协议中的“公司利润保证”条款系联营协议中的“利润保底条款”还是融资协议中“对赌性质条款”的事实认定不清;对上述两协议中约定新设立的联星公司自2017年至2019年度三年间的每年平均净资产收益率是否达到8%的事实认定不清。”最终裁定撤销一二审判决,发回一审法院重审。
(2)“明股实债”的区分和适用
实践中,大量固定收益类的对赌条款被法院认定为构成“明股实债”,从而被认定为不属于“对赌”范畴,进而作出适用借款合同和民间借贷司法解释的相关规定的裁判,对投资人而言,可能存在退出回报无法达到预期的风险,在相关交易结构和投资条款的设计和安排方面,值得引起足够的重视。
关于明股实债的定义,目前尚没有统一明确,在监管层面,2017年2月13日,基金业协会发布的《证券期货经营机构私募资产管理计划备案管理规范第4号——私募资产管理计划投资房地产开发企业、项目》曾首次对“明股实债”如下定义:“本规范所称名股实债,是指投资回报不与被投资企业的经营业绩挂钩,不是根据企业的投资收益或亏损进行分配,而是向投资者提供保本保收益承诺,根据约定定期向投资者支付固定收益,并在满足特定条件后由被投资企业赎回股权或者偿还本息的投资方式,常见形式包括回购、第三方收购、对赌、定期分红等。”
税务层面,2013年7月,国家税务总局《关于企业混合性投资业务企业所得税处理问题的公告》中规定,企业同时符合下列五个条件的混合性投资,按照债权投资的实质来征收企业所得税:(一)被投资企业接受投资后,需要按投资合同或协议约定的利率定期支付利息(或定期支付保底利息、固定利润、固定股息,下同);(二)有明确的投资期限或特定的投资条件,并在投资期满或者满足特定投资条件后,被投资企业需要赎回投资或偿还本金;(三)投资企业对被投资企业净资产不拥有所有权;(四)投资企业不具有选举权和被选举权;(五)投资企业不参与被投资企业日常生产经营活动。
会计层面,准则中并没有明确规定“明股实债”的处理方式,鉴于“明股实债”兼有 “股”与“债”的双重属性,应根据《企业会计准则第37号-金融工具列报(财会〔2017〕14号)》第七条的规定,“企业应当根据所发行金融工具的合同条款及其所反映的经济实质而非仅以法律形式,结合金融资产、金融负债和权益工具的定义,在初始确认时将该金融工具或其组成部分分类为金融资产、金融负债或权益工具。”依据“实质重于形式”原则,在金融工具初始确认为金融负债或权益工具。
针对典型明股实债模式,出资方可以确认为债权性投资。虽然出资方在法律形式上持有项目公司的股权,但由于回购的存在,未真正承担此部分股权对应的剩余风险和报酬,投资回报并不与企业经营情况挂钩,因此在经济实质上不属于股权投资。根据《企业会计准则第37号-金融工具列报(财会〔2017〕14号)》和《企业会计准则第22号-金融工具的确认和计量(财会〔2017〕7号)》的有关规定,在编制财务报表时确认为应收款项类投资,属于债务工具投资。但实务中也有会计师倾向同时确认长期股权投资和衍生工具。
2017年11月,最高院民二庭第5次法官会议纪要中曾对认定“明股实债”法律关系是“股”还是“债”给出了判断标准:“明股实债并无统一的交易模式,实践中,应根据当事人的投资目的、实际权利义务关系等因素综合认定其性质。投资人目的在于取得目标公司股权,且享有参与公司的经营管理权利的,应认定为股权投资。反之,投资人目的并非取得目标公司股权,而仅是为了获取固定收益,且不参与公司经营管理权利的,应认定为债权投资,投资人是目标公司或有回购义务的股东的债权人”。
广西高院民二庭在《广西壮族自治区高级人民法院民二庭关于审理公司纠纷案件若干问题的裁判指引》(桂高法民二〔2020〕19号)中作出以下规定:“46.【名为对赌实为借贷的认定】若对赌目标在客观上不可能或几乎不可能达成,则实质上消除了所附条件的“不确定性”,其约定的违约责任就成为必然发生的结果,该部分收益即为投资方获得的固定收益,该内容已不再符合“对赌”的性质,对此人民法院可以根据个案情况认定为借贷关系。”
尽管尚未有全国层面统一标准,从上述各监管部门、司法机关和各种层面的定义来看,是否参与经营管理,投资者是否获取固定收益而和盈亏脱钩,被投资企业是否负有支付固定收益的义务等属于“明股实债”相对共性的要件因素。
符合上述条件的,有较大概率在诉讼中被认定为“明股实债”,同样有较大概率在会计上被认定为金融负债而不是权益工具,在税务上按照债权实质的混合性投资征收企业所得税。
关于“明股实债”的各类问题,限于篇幅和重点,本文不再详细展开,仅就诉讼适用进行分析,当然就“对赌”可能涉及的会计认定和监管措施,下文还将详细展开。
案例方面,认定构成借贷关系的案例包括:
最高院作出的(2020)最高法民申7050号民事裁定书(黑龙江事益科技发展有限公司、付丽华借款合同纠纷再审审查与审判监督民事)认为:“事益公司与付丽华签订的《投资合作协议》约定,付丽华向事益公司支付1300万元款项,借款一年后,按照3000万元的收益计算回报;超过3000万元,按照实际收益计算回报;事益公司承诺四年内支付给付丽华的收益达到其投资的数额。协议内容表明,付丽华所获收益是以固定回报方式计算,且约定无论公司经营情况如何,是否亏损,付丽华均按标准获得投资收益。因此,《投资合作协议》的约定不具有共同经营、共享收益、共担风险的投资合作特征。事益公司工商登记虽变更付丽华为公司股东,但事益公司并未提交证据证明付丽华参与了公司的实质性经营活动。付丽华不参与事益公司的经营管理,其投入的资金不承担任何经营风险,只收取固定数额的收益,该1300万元名为投资,实为借款。仅就事益公司与付丽华双方之间的法律关系而言,原审认定为民间借贷性质,并无不当。”
徐州中院作出的(2018)苏03民终4543号民事判决(江苏天种牧业股份有限公司、张铁柱与周斌民间借贷纠纷)认为:“关于涉案法律关系应当如何认定的问题。涉案定向增资认购协议约定的回报方式为“实际注资额全部到账的次工作日,按照投资额的年化10%(税后)收益以现金发放,发放日期为每年5月1日起十个工作日内发放。周斌同时享有回购请求权及决定权。”从上述约定可知,各方之间所签订的协议名称虽为定向增资认购协议,但从协议中关于固定收益率、固定利息支付期间及回购条款的约定来看,天种公司系通过短期让与该公司流通股份的形式获取周斌的款项,双方之间的真实意思表示并非由周斌出资成为天种公司的股东,而是由周斌出借款项给天种公司、天种公司支付利息的借款关系,故工商登记资料中的记载情况并不能否定天种公司与周斌之间实际上系民间借贷关系这一事实。因此,对天种公司、张铁柱关于“涉案法律关系系股东出资关系”的上诉主张,本院依法不予采信。”
而与之相对,认定构成投资关系的包括:
北京高院作出的(2021)京民终102号(时空电动汽车股份有限公司等与浙江亚丁投资管理有限公司等股权转让纠纷)认为:“对于时空汽车公司关于案涉融资协议属于“明股实债”的上诉理由,本院认为,案涉对赌协议约定的业绩补偿和股权回购能否成就取决于目标公司的经营,在签订对赌协议时是不确定的,与民间借贷合同中的固定收益存在显著的区别。本案不应适用民间借贷司法解释的规定。时空汽车公司的此项上诉理由不成立,本院不予采信。”
还有法院认为,虽构成“明股实债”,但此时的“债”已非“借贷”,而是其他合同之债,如深圳前海合作区人民法院作出的(2021)粤0391民初692号民事判决(周健辉、深圳丹阳盛世资产管理有限公司等委托理财合同纠纷)认为:“本案系丹阳公司与其股东之间的内部纠纷,除以工商登记部门的外部公示作为判断依据外,更要结合协议约定、当事人的缔约过程、各方权利义务安排以及实际履行情况综合确定双方的真实意思表示。根据双方陈述和现有证据,本院认为,本案表面上是股权投资交易,实为“明股实债”,虽然周健辉以支付股权认购款的方式投资于目标公司,并以股权转让、保底回购的方式约定了三年期后返还投资款并支付相关收益。但投资回报不与被投资企业的经营业绩挂钩,亦非根据企业的投资收益或亏损进行分配。具体分析如下:首先,周健辉直接与丹阳公司签订股份认购合同、丹阳公司作为有限责任公司不可能直接将股东肖丹持有的本公司股权转让给他人,此种交易目的,自始无法实现。周健辉向公司转账100万后,又基于同一笔股权转让与肖丹签订了《股权转让协议》,不符合一般交易习惯;其次,两份股权转让协议均未显示出周健辉欲参与公司经营管理、承担公司经营风险的原始真意,且周健辉也确未实际参与公司经营管理;最后,丹阳公司自始至终未向周健辉披露公司经营状况、资产负债、现金流量,也未向其进行过利润分配,公司从未通知过周健辉召开股东会,上述事实足以证实双方最初的交易目的仅在于收取周健辉的100万元投资款,并于期满后返还投资本金和支付固定的收益回报,故本案应为明股实债,此处“明股实债”的“债”并非借贷关系,而是因合同中允诺而产生的付款义务,故被告对于原告诉请的100万本金及约定的利息应予支付。至于两被告提出的回购条款属于与公司的对赌,根据九民纪要的规定,公司未经减资程序,从公司退还股份,属于抽逃出资。
本院认为,该条款也并非与公司对赌,因为对赌协议的参与方并非不参与目标公司经营管理,也并非不承担目标公司的经营风险,其投资目的是在公司发展壮大的过程中获取收益,而非获取固定本息收益,明股实债与对赌仅在约定回购这一退出形式上相似,但其本质并不相同。故本院认为应按合同约定对投资的本金和利息予以返还,对两被告的答辩意见不予采纳。”
亦有法院认定,应当区分内外关系区分对待认定,如辽阳中院作出的(2021)辽01民初217号民事判决书(鞍山激光产业股权投资基金合伙企业中心与王静波、航天云网科技发展有限责任公司股权转让纠纷):“首先,就案涉《沈阳中之杰流体控制系统有限公司股权转让协议》而言,鞍山激光产业股权投资基金合伙企业中心(有限合伙)作为股权受让人,案外人宦庭勇作为股权出让人,鞍山激光产业股权投资基金合伙企业中心(有限合伙)理应将案涉股权转让款给付案外人宦庭勇而非沈阳中之杰流体控制系统有限公司,该交易行为与股权转让合同的一般交易模式不符。
其次,固定性收益系债权性投资的最为重要的特征。投资人是否从原股东或者目标公司处获得固定收益,该项固定收益是否已经实际履行,是界定双方之间是否是明股实债的重要因素。本案中,鞍山激光产业股权投资基金合伙企业中心(有限合伙)所获收益与目标公司的实际经营状态、分红情况均无联系,系固定收益,且固定收益均由王静波或沈阳中之杰流体控制系统有限公司向鞍山激光产业股权投资基金合伙企业中心(有限合伙)支付或补足,符合借贷合同的法律特征。原告所主张本案系对赌协议关系,因对赌协议系收购方与出让方在达成并购协议时,对未来不确定的情况进行的一种约定,如约定的条件存在,融资方可行使一种权利,如约定条件不存在,则投资方可行使另一种权利,其对赌内容系共同设立企业未来业绩目标,以企业运营的实际绩效来调整企业的估值和双方股权比例的一种约定,本案中并无实际对赌内容,故本院对原告的该理由无法采信。
再次,正常的股权转让中,投资人通常都会参与目标公司日常经营的管理,而本案中,目标公司沈阳中之杰流体控制系统有限公司仍由原股东进行经营管理,投资人仅享有知情权以及监督权利,并未参与公司的日常经营管理,足以表明投资方鞍山激光产业股权投资基金合伙企业中心(有限合伙)不具有实际获取目标公司沈阳中之杰流体控制系统有限公司股权的意图。
最后,本案《协议书》明确约定了原股东航天云网科技发展有限责任公司对案涉股权的无条件回购,此事实亦反应出案涉法律关系应为借贷关系,鞍山激光产业股权投资基金合伙企业中心(有限合伙)并无股权投资的意图。
综合以上几点,本院认为案涉各方签订的《沈阳中之杰流体控制系统有限公司股权转让协议》、《分红协议》、《协议书》均系以虚假意思表示行为作出的民事法律行为,其隐藏的民事法律关系应为民间借贷法律关系。但需要明确,针对本案当事人间法律关系的认定,根据商事外观主义的原则,应当采取“内外有别”的认定标准,即对于投资方、融资方之间的内部关系而言,是真正的股权投资还是明股实债模式,应当根据双方的真实意思表示确定借贷关系。但对于目标公司与任意外部第三人之间的外部关系而言,为保护第三人对于工商登记信息中股权投资关系的信赖,维护交易安全,不论投融资双方之间是真实股权投资还是明股实债,均应当认定投资方对于目标公司是真实的股权投资。”
涉及到私募股权投资领域,还应当注意到的是《证监会关于加强私募投资基金监管的若干规定》(中国证券监督管理委员会公告〔2020〕71号)其中明确规定:“私募基金管理人不得直接或者间接将私募基金财产用于下列投资活动:
(一)借(存)贷、担保、明股实债等非私募基金投资活动,但是私募基金以股权投资为目的,按照合同约定为被投企业提供1 年期限以内借款、担保除外;”
从法理而言,前述公告属于规范性文件,一般不足以影响合同效力,考虑到《九民会纪要》后相关法院裁判对涉案规章、规范性文件是否涉及社会公众利益的问题,经过检索发现,多数法院认为违反规定并不影响合同效力,如北京市第二中级人民法院作出的(2021)京02民初308号民事判决书(嘉兴鼎瑞投资合伙企业(有限合伙 )等与西安和骏置业有限公司等合同纠纷)明确的回应了当事人对涉案协议效力的争议:“依据查明的事实,嘉兴鼎航、嘉兴鼎瑞、嘉兴新仪、嘉兴新俪受让西安烨坤公司股权后,不仅仅只是取得了股东资格享有表决权,而且参与了西安烨坤公司的经营管理。而股权回购条款是嘉兴鼎航、嘉兴鼎瑞、嘉兴新仪、嘉兴新俪与原股东西安和骏公司之间就嘉兴鼎航、嘉兴鼎瑞、嘉兴新仪、嘉兴新俪的股权投资后续退出、投资收益和风险分担所作的内部约定,属于企业之间常见的资本运作形式。《关于加强私募投资基金监管的若干规定》《备案管理规范第4号》《私募投资基金备案须知》等文件属于行业规范或指引,并不属于法律、行政法规等强制性规定。同时,本案双方之间的行为属于正常的企业间经济活动,并不涉及损害金融安全的问题,不属于违反公序良俗的行为,不属于民法典第一百五十三条规定的合同无效情形。案涉合同的条款亦经过各方协商并盖章确认,虽与其他类案合同有相似之处,但无法由此得出案涉合同是格式条款、进而合同无效的结论。综上,《合作开发协议》《股权转让协议》《股权回购协议》是各方真实意思表示,且不违反法律、行政法规的强制性规定,合法有效,对各方均有约束力。西安和骏公司、西安烨坤公司、西安润潼公司、蓝光和骏公司的关于合同效力的答辩意见,本院不予支持。”
(3)违反监管要求的对赌协议效力
2021年11月12日,上交所公布3份监管警示决定,被监管警示的对象为江苏硕世生物科技(688399)及其IPO时的招商证券2名保代、上海通力律师事务所3名签字律师。上交所认定:2名保荐代表人,3名签字律师直接负责硕世生物对赌协议相关尽职调查工作,但未严格遵守相关执业规范,未充分关注所获尽职调查资料中相关信息缺漏情况,也未能结合审核问询等开展更为审慎、全面的核查,导致发行上市申请文件内容未反映实际情况,出具的核查意见结论不符合实际情况。
经上交所查明,硕世生物在首次公开发行股票并在科创板上市申请过程中,存在以下信息披露不规范情形:
2016年12月,硕世生物实际控制人房永生、梁锡林和硕世生物控股股东绍兴闰康生物医药股权投资合伙企业(有限合伙)与南京高科新创投资有限公司、南京高科新浚成长一期股权投资合伙企业(有限合伙)(以下统称高科系投资方)签署投资协议,约定高科系投资方入伙闰康生物,并就硕世生物上市前/后回售权、反稀释权、估值调整等特殊权利义务做出安排。上述事项属于《上海证券交易所科创板股票发行上市审核问答(二)》规定应当披露并清理的对赌协议。
2019年4月22日,上海证券交易所受理硕世生物首次公开发行股票并在科创板上市申请,招股说明书等申报文件均未提及上述对赌协议。5月21日,上交所发出首轮审核问询函,要求硕世生物充分披露历史上对赌协议签署和清理情况,以及仍存续的对赌协议或对赌条款具体内容、触发条件、产生后果等,并进行风险揭示。10月25日,中国证监会注册环节反馈意见对硕世生物实际控制人是否存在大额债务、股份质押,是否存在拟将硕世生物股份用于还债的协议或安排等相关问题进行问询。硕世生物在相关问询回复中均未提及相关对赌协议。12月5日,硕世生物股票上市交易。
2020年12月7日,硕世生物披露公告称,高科系投资方基于投资协议中对硕世生物上市后回售权的相关约定向法院起诉,要求闰康生物、房永生、梁锡林向其支付合伙份额回售价款合计76,772.98万元。梁锡林、房永生分别持有的闰康生物4500万元、500万元份额已被冻结。闰康生物持有的硕世生物400万股已被冻结,占公司总股本比例为6.82%。至此,硕世生物才披露对赌协议相关事项。
2022年10月1日,上市公司硕世生物(688399)发布公告称,近日收到公司实际控制人房永生、梁锡林送达的上海市高级人民法院出具的《民事判决书》[(2021)沪民终569号]以及[(2021)沪民终745号]。
公告称,一审法院查明,2016年12月,高科新创和新浚一期作为投资方与三被告签订相关协议,共同认购闰康生物(硕世控股股东)新增出资人民币1,260.0321万元,认购价款为10,000万元,其中高科新创认购闰康生物新增出资人民币441.0112万元,认购价款为人民币3,500万元,新浚一期认购闰康生物新增出资人民币819.0209万元,认购价款为6,500万元,上述认购价款均已于当月缴付。同时双方对于包括上市后回售权等事项进行约定。2020年7月13日,高科新创和新浚一期要求被告购买其所持闰康生物的全部合伙份额。其中高科新创持有闰康生物7.0449%合伙份额,对应硕世生物已发行109.9004万股股份;新浚一期持有闰康生物13.0833%合伙份额,对应硕世生物已发行204.0995万股股份。高科新创要求的回售价款为26,870.66万元(折合当时的股价244元/股),新浚一期要求的回售价款为49,902.32万元(折合当时的股价244元/股)。据上海市第二中级人民法院出具《民事判决书》[(2020)沪02民初234号]:驳回原告南京高科新浚成长一期股权投资合伙企业的全部诉讼请求。
二审上海高院判决驳回上诉,维持原判。
2022年11月5日,上海证券报官方发布了一则消息,称上海高院近期作出的一则终审判决显示,南京高科旗下的南京高科新创投资有限公司(以下简称“高科新创”)、南京高科新浚成长一期股权投资合伙企业(有限合伙)(以下简称“新浚一期”)共同诉硕世生物控股股东绍兴闰康生物医药股权投资合伙企业(有限合伙)(以下简称“绍兴闰康”)及实控人房永生、梁锡林支付合伙份额回售纠纷一案,被驳回起诉,维持原判。法院认定,在上市公司IPO股权投资交易中,与股票市值挂钩的对赌协议无效。
业内人士称,该案裁判体现了几个积极影响,一是,首例“投资协议中预先设定上市后回售权,且回售价款直接与发行人二级市场股票市值挂钩”纠纷案件。司法审判认定与股票交易市值挂钩的回售条款无效。
二是,首例“IPO审核时未披露、但属于必须清理的对赌协议,另辟蹊径,试图通过诉讼得到支持”。司法审判判定,凭借“必须清理的对赌协议”主张权利,法院不予支持。
从上述时间脉络来看,该案涉及拟上市公司在申报阶段隐瞒含有和市值挂钩的对赌协议,在监管部门多伦问询和反馈后仍不承认,直到上市后被股东起诉、冻结股票引发纠纷才被迫披露,从而遭致监管部门监管警示,但最终诉讼获胜,法院驳回原告全部诉讼请求。
如前文所述,根据《上海证券交易所科创板股票发行上市审核问答二》规定:“10.部分投资机构在投资时约定有估值调整机制(对赌协议),发行人及中介机构应当如何把握?
答:PE、VC等机构在投资时约定估值调整机制(一般称为对赌协议)情形的,原则上要求发行人在申报前清理对赌协议,但同时满足以下要求的对赌协议可以不清理:一是发行人不作为对赌协议当事人;二是对赌协议不存在可能导致公司控制权变化的约定;三是对赌协议不与市值挂钩;四是对赌协议不存在严重影响发行人持续经营能力或者其他严重影响投资者权益的情形。保荐人及发行人律师应当就对赌协议是否符合上述要求发表专项核查意见。
发行人应当在招股说明书中披露对赌协议的具体内容、对发行人可能存在的影响等,并进行风险提示。”
因此涉案协议所约定的“上市后回售条款”实际是与是二级市场市值挂钩的回购协议,按照监管要求,属于上市前必须清理的内容,但公司在审核阶段未作披露。法院的裁判实质上遵循了《九民会纪要》和刘贵祥专委讲话关于充分尊重监管规定和交易规则,依法支持监管机构有效行使监管的精神以及对规章制度涉及公序良俗从而否定合同效力的要求。
截至本文定稿之日,裁判文书全文尚未公布,因此全案的审判思路及对后继案件的指导价值目前尚无法确认,尚且值得思考的几个问题是:
1、参照本案精神,违反对赌四项要求的其他三项,是否也会导致合同无效?尤其是其中要求发行人不得作为对赌协议当事人,是否与《九民会纪要》原则认可与公司对赌的精神相违背?司法裁判和金融监管之间如何保持协调和平衡?
2、驳回原告全部诉讼请求是否有纵容上市公司实际控制人及其一致行动人恶意违约的嫌疑?类似情况的上市公司实际控制人及其一致行动人可能以此为由,拒绝履行之前签署的对赌协议。因此,在确认合同无效后,是否可以考虑充分释明,建议原告变更诉讼请求,结合各自过错分担责任,在裁判上体现对上市公司实际控制人及其一致行动人的适度惩罚?
3、本案无效的核心理由是协议与市值挂钩,如果从规定字面理解,只需将协议略作修改,将直接与市值挂钩改为其他财务指标,如净利润、净资产、营收、总资产等,或从复合业务增长率、ROA/ROE/ROI等回报率指标,法院是否会从实质重于形式角度认定协议效力?
4、假如本案争议解决条款约定了仲裁,结果是否会有所不同?仲裁是否会更加尊重当事人意思自治,从而认可协议效力?未来资本市场重大无先例的案例,仲裁是否应当成为当事人首选?
(4)业绩补偿
当律师与客户谈及对赌时,一般律师都会提到海富案,也都能给出此案的简单结论——“与股东赌可以,与公司赌无效”。但海富案终审判决在2012年11月做出,如前所述,除了《九民会纪要》新的要求之外,关于对赌协议效力纠纷的司法实践在此之后又有了很多新的发展。
(一)海富案的判决结论在仲裁领域已经被突破。贸仲于2014年审理了由通商律师事务所代理的仲裁案件([2014]中国贸仲京裁字第0056号仲裁裁决),参照《证券法》关于公司公开发行债券时“最近三年平均可分配利润足以支付公司债券一年利息”的标准,考虑到公司在投资人根据对赌协议投资前是一人公司、业绩补偿计算标准相对合理等特殊情况,裁决控股股东与公司就业绩补偿承担连带责任,谨慎地认可了出资人和公司对赌的效力。
(二)依据对赌协议中的业绩补偿计算公式,如果接受投资的公司利润为负,则法院可能在计算业绩补偿时将利润调整为零,以免出现业绩补偿额过度超过投资额的情况。杭州中院作出的(2014)浙杭商终字第2488号判决(苏州富丽泰泓投资企业与杭州中宙科技有限公司、浙江中宙光电股份有限公司合同纠纷)可作参考:“对此,本院认为,《增资扩股补充协议》第2.2条约定的“实际净利润”,理解上的确可能包括负数的情况,但是在公式中约定了“实际完成额”,两者并非同一概念。在双方约定目标利润为7700万元的情况下,全部完成即实现实际净利润7700万元时,根据公式,杭州中宙公司无需进行补偿,而当实际净利润为零时,杭州中宙公司的补偿金额达到870万元。当实际净利润为负数时,应当视为浙江中宙公司没有实际完成额。由于浙江中宙公司的实际净利润为负数,如果将负的净利润直接等同于公式中的“实际完成额”,并以此计算杭州中宙公司的补偿金额,则可能出现浙江中宙公司亏损越多,富丽泰泓投资获得的补偿越多之现象,有违诚实信用和公平合理原则。”
(三)如果按照股权投资协议中的补偿条款计算出的股权补偿款为负,则法院依据意思自治原则,可能无法支持原告就业绩补偿款的诉讼请求。辽宁高院作出的(2015)辽民二初字第00029号(上海盛彦投资合伙企业(有限合伙)与宋立新公司增资纠纷)判决可作参考:“根据《增资补充合同》第5.2条的约定,宋立新应当给予上海盛彦现金补偿,按公式一计算=7500万元x(16900万元-(-7456.74万元))÷16900万元=10809.2万元,按公式二计算=2750x((-5254.84万元)x130%-(-7456.74万元))÷((-5254.84万元)x130%)=-251.78万元,最低值是个负数。两个公式计算结果中较低的为﹣251.78万元,因该结果出现负值,故对上海盛彦要求宋立新给付2013年补偿款及利息的诉请无法支持。”
(四)关于业绩补偿款(包括违约金、利息等)是否应当受到诸如投资总额、持股比例等封顶限制,以及是否应当适用违约金调整规则,各级法院存在不一致认定。根据检索结果,相对而言,认定业绩补偿不属于违约金,更不适用违约金调整规则的案例较为主流,但亦有不同意见。
最高院作出的(2022)最高法民申418号民事裁定书(翟红伟、青海国科创业投资基金合同纠纷)认为:“从上述约定可知,《补充协议》本质上是投资方与融资方达成的股权性融资协议,其目的是解决交易双方对目标公司未来发展的不确定性、信息不对称以及代理成本而设计的包含了股权回购、金钱补偿等对未来目标公司的估值进行调整的协议,系资本市场正常的激励竞争行为,双方约定的补偿金计算方式是以年度净利润在预定的利润目标中的占比作为计算系数,体现了该种投资模式对实际控制人经营的激励功能,符合股权投资中股东之间对赌的一般商业惯例,不构成“明股实债”或显失公平的情形,依法不应适用合同法第五条的公平原则对当事人约定的权利义务进行干预调整。二审法院认定上述约定有效,双方均应按照约定全面履行,在国科基金在业绩补偿款支付条件已经成就的情况下,其要求翟红伟支付补偿款的请求予以支持,依法有据,并无不当。虽然依据《补充协议》约定计算的三年业绩补偿款总额高出投资本金,但因该约定是双方自由协商的结果,翟红伟应承担该商业风险,且该利润补偿款平均至各年度,增幅占比为61.75%,在该类商业投融资业务中,并不构成岐高显失公平的情形,翟红伟也未就案涉合同在法定期间内主张撤销,二审法院不予支持其调整业绩补偿款的请求,并无不当。翟红伟以2016年、2017年、2018年三年的业绩补偿款累计已经高出汇富基金投资款本金1600万元为由,主张依据合同法第五条即公平原则调整业绩补偿款,依据不足,依法不能成立。
如前所述,国科基金与翟红伟签订的《补充协议》中约定的业绩补偿款系针对华信公司在2016年、2017年、2018年经营的不确定性,对华信公司利润进行估值,给实际控制人翟红伟设定实现净利润目标的合同义务,该义务具有不确定性。因此,协议约定如果华信公司未达到既定业绩目标由翟红伟对国科基金支付业绩补偿款本质上是合同义务所附条件,而不是一方不履行合同义务的违约责任,依法不应适用合同法第一百一十四条有关违约金调整的规定。翟红伟的该项再审理由,依法不能成立。”
浙江高院作出的(2015)浙商终字第84号民事判决书(黎承健与浙江卓景创业投资有限公司公司增资纠纷)亦认为:“1.业绩补偿条款的计算方式为(1-实际完成净利润、承诺完成净利润)×卓景公司实际投资总额,可见该金额与金茂公司实际业绩挂钩,并不存在按期收取固定利润的情况,未违反国家相关金融规定;2.大信会计师事务所系受金茂公司委托进行审计,该所有无曾为卓景公司的集团公司服务不影响对其报告的采信。3.关于是否显失公平的问题。民法中的显失公平主要是由于民事主体基于信息不对称、地位不平等、意思表示受到限制等原因,导致法律行为的内容严重不对价,违反了权利义务相一致的原则。而本案中增资以及对赌关系中各方均非传统的自然人主体,在交易能力、信息获取能力等方面与普通民事主体不同,属于典型的商事行为,从上述计算方式中可知,补偿金额与企业估值、企业经营预期等相关,取决于当事人的风险预测和风险偏好,应属于意思自治和可自我控制的范围,且虽黎承健不能直接从增资中获取利益,但其为金茂公司大股东,金茂公司获取大量增资与其有实际利益关联,综上,案涉“对赌条款”不能认定显示公平。4.业绩补偿金系黎承健对于金茂公司业绩未达标情况下的给付义务,其内容并不等同于违约金。且即使该业绩补偿金为违约金,黎承健亦未在一审阶段提出提出调整违约金的请求,如前所述,该业绩补偿金的计算结果系由商事主体基于自身风险预测和风险偏好决定,应遵从当事人的意思自治,故对该业绩补偿金不予调整。”
山东高院作出的(2015)鲁商终字第289号(天津航基力石企业管理咨询合伙企业与孙士民合同纠纷)亦持类似意见“航基企业根据迪生公司2010年度和2011年度的净利润决定其是否向迪生公司出资,其中对迪生公司2011年度净利润预期的下调,亦不是因为孙士民违约而造成。孙士民关于其在《增资入股协议》和《补充协议书》中承诺支付的补偿款属于违约金的主张,缺乏事实和法律依据,本院不予采信。孙士民在《增资入股协议》和《补充协议书》中承诺支付的补偿款数额,没有与航基企业出资后的股权价值相关联,孙士民关于迪生公司2010年度年净利润1882万元,对航基企业的影响仅在于预期分红数额按其所持股比相应减少了918万元的34%,即312.12万元,2011年度净利润损失在签署协议时未发生,应当根据312.12万元的实际损失,调整约定违约金数额的主张亦没有事实和法律依据。”
亦有案例认为,应当对各项费用进行适当调整。需要注意的是,与下文强制回购部分的观点和案例类似,部分法院在对业绩补偿款进行认定和调整的标准上,会参照相应的银行信贷和民间借贷对应的法律和司法解释的限制。多数情况下,法院在调整时,会综合考虑投资方已获得的收益和补偿款、利息、违约金、罚息等各类综合加以权衡,并酌情根据个案情况裁定,对于超过前述限制部分不予支持。
对金融借款而言,根据《最高人民法院关于进一步加强金融审判工作的若干意见》(法发〔2017〕22号)第2条的规定:“金融借款合同的借款人以贷款人同时主张的利息、复利、罚息、违约金和其他费用过高,显著背离实际损失为由,请求对总计超过年利率24%的部分予以调减的,应予支持,以有效降低实体经济的融资成本。”
对民间借贷而言,根据《最高人民法院关于审理民间借贷案件适用法律若干问题的规定》(法释〔2020〕17号)的规定,以2020年8月20日为新老划断日,分别适用24%和四倍LPR的标准上限。
北京高院作出的(2019)京民终164号民事判决书(庾健昆等与苏州荣丰九鼎创业投资中心(有限合伙)合同纠纷)中认为:“本案中,苏州九鼎中心主张庾健航、庾健昆应按年利率20%复利的标准按天计算向其支付违约金。一审庭审中,庾健航、庾健昆主张约定的违约金计算标准过高,请求一审法院予以调整。一审法院综合考量苏州九鼎中心融资成本、合同的履行情况、当事人的过错程度以及预期利益等因素,根据公平原则和诚实信用原则,认为将违约金的计算标准调整为年利率12%为宜。”
上海高院作出的(2020)沪民终56号民事判决(邬招远、韩梧丰等公司增资纠纷) 中认为:“本院注意到一审法院因补充协议第2.3.1条回购款计算方式涉及年利率12%的复利计算,将毅智集团、宁波宝威、邬招远、韩梧丰、张翌应付的回购款总额酌定为不能超过软银天源、软银天保、软银宏达投资总额加上以A轮投资总额为基数,以年利率24%计算的利息之和;超过的部分,应按照年利率24%计算。软银天源、软银天保、软银宏达在二审期间亦明确其一审主张的回购款金额以投资本金加上按照投资本金为基数,年利率24%计算的利息之和为限,超过的部分,其不再主张。结合一审法院对该节论述的前后语境以及软银天源、软银天保、软银宏达在二审期间对其一审诉请明确的意见,为免引起理解歧义,本院将一审法院认定的毅智集团、宁波宝威、邬招远、韩梧丰、张翌应付的回购款总额进一步明确为不能超过软银天源、软银天保、软银宏达投资总额加上以A轮投资总额为基数,以年利率24%计算的利息之和,并将据此对一审判决主文表述作相应变更。”
还有法院在调整相关利息、违约金时,对常见协议中“罚息”概念进行了实质认定,浙江高院作出的(2020)浙民终359号民事判决书(曾昭霞、嘉兴九鼎策略一期投资合伙企业合同纠纷)中认为:“关于曾昭霞应否承担股权回购款罚息的问题。补充协议约定,如果曾昭霞在收到嘉兴九鼎受让通知之日起三个月内未履行完毕,则就未付的股权回购款,需按年利率25%支付罚息。该协议虽然采用了“罚息”字样,但从协议约定来看,所称“罚息”应属于逾期付款情况下的利息,与曾昭霞所主张的中国人民银行相关规定中所涉仅适用于金融机构的罚息并非同一概念。曾昭霞以嘉兴九鼎非金融机构,无权收取罚息为由,主张一审判决在本案中适用罚息属于适用法律错误,理由不能成立。
鉴于双方约定的逾期付款期间的利息计算标准过高,一审法院综合考虑本案实际情况,酌情将逾期付款期间的利率调整为年息24%,无不当。曾昭霞的相应主张不能成立,不予支持。”
(5)强制回购
(一)关于上市时间对赌、溢价强制回购的纠纷,法院的态度原则上倾向于支持原告根据协议约定,要求公司控股股东或实际控制人在条件成就之时,按照约定的年化收益率(常见为8%-12%),加上本金,扣除公司已支付分红,回购投资人的股份的请求。上海市一中院作出的(2014)沪一中民四(商)终字第730号判决(上海瑞沨股权投资合伙企业与连云港鼎发投资有限公司等股权转让合同纠纷案)、湖北省高院作出的(2013)鄂民二初字第00012号判决(苏州周原九鼎投资中心(有限合伙)与蓝泽桥、宜都天峡特种渔业有限公司、湖北天峡鲟业有限公司其他合同纠纷案)可作参考。
(二)特殊情况下,就目标公司能否为投资人和控股股东之间的股权回购提供担保的问题,涉及《公司法》16条第2款公司为股东担保的程序问题,以及系股东之间股权转让还是对第三人的股权转让的区别,包括最高院在内的各级法院态度差异较大,持否定态度的有玉门市勤峰铁业有限公司、汪高峰、应跃吾为与被上诉人李海平、王克刚、董建股权转让纠纷案((2012)民二终字第39号)、郭丽华、山西邦奥房地产开发有限公司股权转让纠纷再审审查与审判监督民事裁定((2017)最高法民申3671号),而持肯定态度有广西万晨投资有限公司、陈伙官股权转让纠纷案((2016)最高法民申2970号)、杨秀玉与陈玉梅与赤峰双源矿业有限公司与朱磊、黑龙江汇丰祥矿业投资股份有限公司的股权转让纠纷案((2014)民申字第1141-1号)。最高院在2018年9月29日公布的强静延、曹务波股权转让纠纷再审民事判决((2016)最高法民再128号)中认可了被投资公司为其实际控制人与投资人签署的“对赌协议”提供连带担保责任的有效性。
就无效后的责任分担,在(2017)最高法民再258号判决(通联资本管理有限公司、成都新方向科技发展有限公司与公司有关的纠纷)中,最高院认为,投资方未能尽到要求目标公司提交股东会决议的合理注意义务,导致担保条款无效,对协议中约定的担保条款无效自身存在过错。而目标公司在公司章程中未规定公司对外担保及对公司股东、实际控制人提供担保议事规则,导致公司法定代表人使用公章的权限不明,法定代表人未经股东会决议授权,越权代表公司承认对原股东的股权回购义务承担履约连带责任,其对该担保条款无效也应承担相应的过错责任。投资方、目标公司对《增资扩股协议》中约定的“连带责任”条款无效,双方均存在过错,因此目标公司对原股东承担的股权回购款及利息,就不能清偿部分承担二分之一的赔偿责任。
在强静延、曹务波股权转让纠纷案((2016)最高法民再128号)中,最高院再审后认为,案涉协议所约定由瀚霖公司为曹务波的回购提供连带责任担保的担保条款合法有效,瀚霖公司应当依法承担担保责任,理由如下:强静延已对瀚霖公司提供担保经过股东会决议尽到审慎注意和形式审查义务;强静延投资全部用于公司经营发展,瀚霖公司全体股东因而受益。瀚霖公司提供担保有利于自身经营发展需要,并不损害公司及公司中小股东权益,应当认定案涉担保条款合法有效,瀚霖公司应当对曹务波支付股权转让款及违约金承担连带清偿责任。
最高院第一巡回法庭副庭长、党组副书记张勇健在2018年4月18日讲话第三部分“贯彻落实党的十九大精神 开创巡回区民商事审判工作新局面——在第一巡回法庭民商事审判工作座谈会上的讲话”中提及:“在有限责任公司股权转让过程中,目标公司以其自有资产对股权转让款承担支付义务或担保责任,其他股东表示同意或经股东会决议的,可以认定为有效。股权受让方在此过程中滥用股东权利给公司、其他股东造成损失,或损害公司债权人利益的,应当按照公司法等有关法律的规定承担相应法律责任。”在某种意义上也透露出现阶段最高院在目标公司为对赌回购股权谨慎认可效力的一种表态。
《九民会纪要》改变了最高院之前在两起公报案例(中建材集团进出口公司进出口代理合同纠纷案((2009)高民终字第1730号),公报案例2011年第2期;招商银行股份有限公司大连东港支行与大连振邦氟涂料股份有限公司、大连振邦集团有限公司借款合同纠纷案((2012)民提字第156号),公报案例2015年第2期)中的倾向性态度,在第17-23条用了7个条文重点阐述公司对外担保的问题,在越权担保效力、善意标准、无需决议例外情况、越权担保责任、权利救济、上市公司对外担保、债务加入准用担保规则几个方面重点阐述了新的司法裁判态度,限于本文篇幅和重点,不再详细展开,有兴趣的读者可以自行查阅。
值得关注的是,在九民纪要发布之后,2019年12月2日,上市公司浙江金盾风机股份有限公司(“金盾风机”)发布了一则公告,称收到杭州中院(2018)浙01民初4552 号和(2018)浙01民初4553 号两份判决书,截至本文修订之日,前述两案判决尚未公布,结合公告,杭州中院在判决中认为:“周建灿为公司的股东及实际控制人,本案属于公司为股东及实际控制人提供担保的情形。根据《中华人民共和国公司法》第十六条的规定,必须经股东会或者股东大会决议。且公司作为一家上市公司,公开可查询的《公司章程》亦明确规定必须经董事会审议通过并提交股东大会批准。周建灿并非公司的法定代表人,其以公司的名义为自己及自己控制的压力容器向中财招商的借款提供担保,并不符合《中华人民共和国公司法》第十六条及《公司章程》的规定,属于无权代理行为。公司作为一家上市公司对外担保的决策程序及决策结果属于应当公开披露的事项,中财招商完全可以通过查询公司公告发现并无相关信息并进一步与公司核实,但显然中财招商在订立合同时并未对公司的章程、董事会及股东大会决议等与担保相关的文件进行审查,而直接接受周建灿代表公司作出意思表示,其并未尽到合理审查义务,并无合理理由相信周建灿有代理权,不属于善意相对人。在周建灿构成无权代理且未经公司追认的情况下,该代理行为对公司不发生法律效力,应由行为人承担责任。”
结合九民纪要的规定来看, 杭州中院此处蕴含的裁判逻辑是: 对于上市公司提供的对外担保,债权人负有更重的审查义务, 其无法因“法人章程或者法人权力机构对法定代表人代表权的限制, 不得对抗善意相对人”的规定而抗辩。
湖南省岳阳市中级人民法院作出的(2021)湘06民终3548号民事判决书(湖南福尔康医用卫生材料股份有限公司、廖平等股权转让纠纷)亦认为:“《中华人民共和国公司法》第十六条对公司法定代表人的代表权进行了限制,根据该条规定,公司对外担保行为不是法定代表人所能单独决定的事项,而必须以公司股东(大)会、董事会等公司机关的决议作为授权的基础和来源。法定代表人未经授权擅自为他人提供担保的,构成越权代表,应当区分订立合同时债权人是否善意分别认定合同效力。只要债权人能够证明其在订立担保合同时对董事会决议或者股东(大)会决议进行了审查,同意决议的人数及签字人员符合公司章程的规定,就应当认定其构成善意,债权人审查限于形式审查,只要求尽到必要的注意义务即可。本案中,2021年3月24日承诺书上,福尔康公司作出了担保的承诺,且在承诺书上载明了福尔康公司已对担保行为作了决议,并有除柳庆新外的股东签名,签名股东代表的表决权已达到法律规定的标准。一审判决福尔康公司承担连带清偿责任并无不当。《九民纪要》不是司法解释,一审判决作为裁判依据进行援引不当,存在瑕疵,但一审判决根据纪要的相关规定的说理进行处理,处理结果并无不当。”
2019年4月3日,江苏高院就江苏华工创业投资有限公司与扬州锻压机床股份有限公司、潘云虎等请求公司收购股份纠纷一案(以下简称“华工案”)作出再审判决((2019)苏民再62号),认定投资方与目标公司和目标公司全体原股东签订回购协议有效,突破了前述案例中要求标的公司为创始人股东回购义务承担保证责任的限制,判令目标公司按照投资本金和逾期付款利息向投资人支付回购款,目标公司全体原股东承担连带清偿责任。
2020年12月31日,《最高人民法院关于适用 <中华人民共和国民法典>有关担保制度的解释》(法释〔2020〕28号)发布,就公司对外担保的问题,在《九民会纪要》的基础上又做了新的要求,限于本文主旨和篇幅,不再详细讨论。
(三)与业绩补偿类似,法院是否会对回购款(包括利息、违约金)等进行调整,以及以何种标准进行调整,司法领域存在不同意见。
和前述业绩补偿情况类似,经过检索发现,不少法院参照了《民间借贷司法解释》的利息上限。与民间借贷案件之类似的是,律师费如有合同约定,且在合理范围有证据支持的情况下,则大概率不含在前述上限范围之内。
最高院作出的(2019)最高法民申4797号民事裁定书(新疆盘古大业股权投资有限合伙企业、梓昆科技(中国)股份有限公司与公司有关的纠纷)中认为:“关于违约金利率,盘古企业主张本案不是民间借贷纠纷,违约金利率不应受年利率24%的限制。一审判决认为盘古企业就其投资款已享有17%的年化收益率,故将违约金利率酌定为7%。二审判决综合本案实际情况及一审判决调整的违约金利率与当事人的约定基本相当等情况,对此未作变动,并无不妥。”
最高院作出的(2020)最高法民终575号民事判决书(上海银润传媒广告有限公司、陈向荣合伙协议纠纷、股权转让纠纷)中亦认为:“案涉《补充协议》约定陈向荣有义务回购华数元启公司所持有的银润公司全部股权,并最迟在不晚于华数元启公司作出书面确认回购要求后的十八个月内付清全部回购价款,逾期未付清回购价款的,则应按年利率20%(即每日万分之五点五)的标准另行支付违约金。一审法院基于各方履约情况及合同性质,将违约金酌定调整为自2019年1月12日开始,以年利率16%支付,并无不当。”
北京高院作出的(2021)京民终975号民事判决书(北京太合娱乐文化发展股份有限公司等与陈聪聪合同纠纷)支持的比例则更低:“但合同约定的日万分之三的利率过高,太合娱乐公司、西藏合盈公司、太合嘉影公司亦要求调整,一审法院综合本案的具体情况,将逾期罚息的计算标准酌情调整为年利率9%,并无不妥。”
关于律师费、保全担保费的合理范围,最高院作出的(2021)最高法民终637号(李向前、深圳市比克电池有限公司等合同纠纷)中认为:“根据上述约定,应当认定,各方当事人已将律师费和保全担保费列入违约方应承担的赔偿范围以及担保人应承担的连带责任保证的担保范围。成都鼎量为实现债权而产生的上述律师费、保全担保费均系因浩泽公司违约导致本案诉讼所致损失,且上述费用已实际发生。原审法院对各方当事人已有明确约定,且已实际发生的律师费70万元及保全担保费10.58万元予以支持,并无不当。另外,成都鼎量先后与两家律师事务所签订了风险代理协议,结合其在一审中向法院提交了上述两份代理协议及相关支付凭证作为支撑其诉讼请求的证据,原审法院对其中已支付给广东信达律师事务所的70.00万元律师费予以支持,并未超出成都鼎量的诉请范围。上诉人关于成都鼎量主张的律师费666.25万元仅包括上海市汇业(成都)律师事务所的前期费用5万元及估算的后期风险代理费661.25万元,案涉70万元律师费不在诉请范围内,不应予以支持的观点,不能成立。”
相反,同样是最高院的裁判文书,亦有相反认定,认为不属于借贷,不应参考《民间借贷司法解释》予以调整的案例有:
最高院作出的(2020)最高法民申2759号民事裁定书(通联资本管理有限公司、中国农发重点建设基金有限公司股权转让纠纷)中认为:“关于《投资协议》约定的日万分之五的违约金是否过高的问题。通联公司主张案涉投资款系政策性资金,年化利率1.2%即可保本,根据《最高人民法院关于适用<中华人民共和国合同法>若干问题的解释(二)》第二十八、二十九条之规定,应按照年化利率1.56%计算违约金。本院认为,尽管案涉投资款来自于政策性资金,但政策性资金投入到汉川公司以后,其资金成本与市场资金别无二致,更不能因政策性资金的公共利益属性而无视其保值增值需求。《投资协议》约定的日万分之五的违约金,年化利率约为18%,与年化利率1.2%的投资收益率加总后仍不到年化利率20%。况且,根据《中华人民共和国合同法》第一百一十四条的规定,违约金的调整应由当事人向人民法院提出,其不属于人民法院依职权审查或调整事项。当事人在原审中未要求调整违约金,在裁判生效后,当事人以此为由申请再审的,不能作为启动再审的法定情形。本案通联公司并未在原审中提出违约金过高的主张,故通联公司关于违约金比例过高的主张不符合再审法定情形。”
最高院作出的(2019)最高法民终1642号民事判决书(中国吉林森林工业集团有限责任公司、鹰潭蓝海济世投资管理有限合伙企业合伙协议纠纷、股权转让纠纷)更罕见的进一步突破24%的限制,阐述如下:“本案为股权投资纠纷,并非民间借贷纠纷,股权投资收益与民间借贷的利息等收益存在本质差别。案涉双方均系成熟、专业的商事交易主体,对交易模式、风险及其法律后果应有明确认知。双方所签《股权转让合同》合法有效,其中第5条第1款、第2款对于违约责任有明确约定,即吉林森工集团自逾期支付股权转让价款之日起至清偿之日止,每日应按未付款项万分之五的标准支付违约金。对于该项自愿达成且合法有效之约定,双方应当遵守。虽然本案投资溢价率与违约金标准合计为年利率28.25%,相对于目前《最高人民法院关于审理民间借贷案件适用法律若干问题的规定》规定的利率保护上限24%稍高,但考虑本案并非民间借贷纠纷,一审法院未按此进行调整,并不属于适用法律错误的情形,本院对此予以维持。吉林森工集团上诉要求调低违约金的主张理据不足,本院不予支持。”
(6)对赌指标是否完成的认定
通常情况下,对赌所涉及的指标大多与财务指标相关,如扣除非经常性损益后孰低的净利润,营业收入等,而验证是否达标的方式,一般是依据由符合协议约定的会计师事务所所出具的审计报告。
在实践中,对赌指标承诺方通常的抗辩理由是审计报告存在错误,会计师事务所没有证券期货从业资质,会计师事务所投资机构系单方确定等,并要求重新审计。
就此类情况而言,通常应该首先回归协议约定,如协议确实要求会计师事务所具有证券期货从业资格,或者要求在国际四大会计师事务所中选择,或要求双方一致同意确定,而提供审计服务的会计师事务所不符合协议约定,则可能构成较为严重的瑕疵,从而有可能被法院要求重新审计;而反之,如果存在轻微程序瑕疵,或会计师在会计准则允许范围内的主观认定可能有值得商榷之处,则可以考虑由会计师事务所进行补正或说明,原则上,法院不应轻易否认审计报告效力,更不宜代替会计师作出判断。
当然值得一提的是,根据《证券服务机构从事证券服务业务备案管理规定》
(中国证券监督管理委员会公告〔2020〕52号)的规定,自2020年8月24日起,证券期货从业资质已经改为备案制,申请门槛大幅降低。
实践中,会计师提供审计服务的前提是被审计标的公司的充分配合,而往往不少对赌业绩承诺方预感自己无力达标,希望通过自己实际掌握、经营标的公司的便利,刻意不予配合甚至故意刁难会计师,导致会计师因为无法获得足够审计依据而无法正常出具审计报告。此类行为,在法律层面上而言,应属不当阻止条件成就的行为,依法应视为“对赌条件”已经成就。
前述提及的最高院作出的(2020)最高法民终575号(上海银润传媒广告有限公司、陈向荣合伙协议纠纷、股权转让纠纷)认为:“案涉《补充协议》4.1条款约定“若银润公司最迟于2017年6月30日仍未能提供相关审计报告且未获得华数元启公司的事先许可延期或豁免,即视为本条所约定的回购条款触发”。银润公司、陈向荣未于2017年6月30日前向华数元启公司提供具有证券从业资格的会计师事务所出具的资产审计报告,其上诉主张当事人间经过商议共同委托立信会计师事务所进行审计的行为表示华数元启公司同意银润公司、陈向荣延期或豁免交付《审计报告》,但其未能提供充分证据证明华数元启公司明确做出了同意延期或豁免的意思表示,共同委托审计的行为也不足以证明华数元启公司放弃回购。华数元启公司于2017年7月11日向银润公司、陈向荣发出《关于要求履行回购条款的通知》。2018年11月23日,银润公司、陈向荣出具的《回复函》中明确“解决回购事宜尚需时日”。2018年12月24日,银润公司、陈向荣出具的《关于回购事宜的建议方案》亦载明“已配合华数元启公司进行审计,并商谈回购方式”。上述事实表明双方当事人已经以书面函的形式确认了回购条款触发的事实,一审法院认定案涉协议的回购条款已经触发,并以华数元启公司发出《关于要求履行回购条款的通知》作为触发日,并无不当。”
浙江高院作出的(2019)浙民申5051号民事裁定书(黄严、武汉三特索道集团股份有限公司股权转让纠纷)认为:“案涉《经营对赌及担保协议书》明确约定要提供经过审计的财务报告,第1.3条:“丙方保证自2017年起,每年4月15日前向甲方提供前一年度经审计的财务报告,若首次出现经营效益未达预期情况,甲方在收到财务报告后的15日内行使股权回购选择权”。根据该条约定内容,协议中的丙方隐居公司有义务在每年4月15日前向三特公司提供前一年度经审计的财务报告,但至本案二审时,隐居公司仍未向三特公司提交2016年度经审计的财务报告。因隐居公司不履行合同义务,导致三特公司的股权回购选择权一直因条件不成就而无法行使。其次,经过审计的财务报告对于规范商事主体的行为、促进市场秩序规范有序至关重要。虽然隐居公司于2017年1月11日、12月13日、12月21日先后三次向三特公司发送了财务材料,但均为未经审计的财务报告,根据一般公司上年度经审计的财务报告形成于第一季度的普遍情况,三特公司不认可2017年1月11日的财务报告而继续等待符合要求的经审计的财务报告并无不妥。最后,根据2017年12月隐居公司发送的财务报告,从时间上看,此时应当可以形成经审计的财务报告,但因隐居公司迟迟未按协议约定提供经审计的财务报告,三特公司从自身利益出发,根据该报告内容并结合其通过其他渠道对公司经营状况的了解,其认为公司经营效益未达预期,故按协议约定于2017年12月26日发函黄严要求回购股权,应属合理。”
北京市海淀区人民法院作出的(2018)京0108民初17314号民事判决书(北京四方继保自动化股份有限公司与李康等合同纠纷)认为:“一、关于《增资协议》约定的业绩补偿条款是否被触发问题。根据北京中证天通会计师事务所(特殊普通合伙)出具的2015年度至2017年度审计报告显示,上海泓申公司2015年度净利润为19 921 183.56元、2016年度净利润为5 278
986.49元、2017年度净利润为-37 359 938.85元,未达到《增资协议》第3.1条包括方强、盟策投资中心在内的上海泓申公司原股东对四方继保公司作出的承诺,已经触发承诺业绩补偿条款。四方继保公司有权依据《增资协议》第3.1条b(a)ii的约定,要求盟策投资中心按其持股比例承担未完成承诺业绩的补偿责任。盟策投资中心虽然对四方继保公司提交的审计报告不予认可,但未提交相应证据予以反驳,故本院对其辩称理由,不予采信。”
在涉及上市时间承诺的对赌纠纷中,为减少损失,投资人往往会在上市承诺时间届满之前采取法律措施,这时,目标公司和原股东常见的抗辩理由是承诺上市之日尚未届满,回购条件尚不成就。法院此时往往会依据合同预期违约制度,结合标的企业经营状况、财务状况、申报进度、时间节点等实质要素,必要时征求监管部门意见,来认定是否已经无可能按期完成上市目标及是否符合合同解除的条件。
北京市二中院作出的(2015)二中民(商)终字第12699号民事判决书(北京碧海舟腐蚀防护工业股份有限公司等与天津雷石信锐股权投资合伙企业(有限合伙)股权转让纠纷)认为:“碧海舟公司、邸建军、李依璇上诉主张《协议书》中约定的回购条款是附期限的,因期限未届至,所以雷石企业无权提起本案诉讼。对此,本院认为,首先,雷石企业提起本案诉讼并不违反《中华人民共和国民事诉讼法》第一百一十九条的规定。其次,《协议书》中约定回购的前提是碧海舟公司未能在指定期限内完成其首次公开发行并上市,本案根据查明的事实,中国证券监督管理委员会已于2014年7月1日对碧海舟公司的首次公开发行股票申请终止审查。碧海舟公司虽主张其业绩满足首次公开发行并上市的条件,其向中国证券监督管理委员会重新提出申请,可以于《协议书》约定期限届满前完成首次公开发行股票并上市,但未提供任何证据证明其业绩条件满足首次公开发行并上市的条件。”
上海市松江区人民法院作出的(2019)沪0117民初19930号民事判决书(史淑蓉与上海银湾生活网络股份有限公司、上海德在创业投资合伙企业等不当得利纠纷)认为:“依据我国合同法第九十四条关于合同法定解除的规定,在履行期限届满前,一方当事人明确表示或以自己行动表明不履行主要债务的,另一方当事人有权解除合同。本案中,系争《股份转让协议》依法成立生效,该协议主要权利义务关系为史淑蓉支付210万元受让德在合伙所持有银湾股份公司60万股股份,由德在合伙代持,银湾股份公司应在2021年1月8日之前实现“上市”且股价不低于7元每股,否则补偿史淑蓉。现距约定的实现上市时间仅半年余,而银湾股份公司存在诸多不符合上市条件的障碍,如大量涉诉、被列入失信别执行人名单、股份质押、被列入经营异常等。依常识常理即可判断银湾股份公司难以在2021年1月前实现上市。银湾股份公司与德在合伙构成预期违约,不能履行合同主要义务,史淑蓉享有法定合同解除权。”
上海市崇明区人民法院作出的(2019)沪0151民初8769号民事判决书(盛虞(上海)资产管理中心与张轶弢、吴震等股权转让纠纷)亦认为:“原告认为某公司于2019年4月15日的书面回复中,明确表示2019年上半年不进行上市申报。故该日期为触发回购的日期。原告于4月18日书面要求被告回购股权,故违约金应自其后三个月,即2019年7月19日起计算。被告则认为回购触发日期为上市申报的截止日期6月30日,违约金自3个月回购期满后计算。对此,本院认为,根据法律规定,一方当事人明确表示或者以自己的行为表明不履行合同义务的,对方可以在履行期限届满前要求其承担违约责任。被告于4月15日表明了上半年不进行上市申报,故原告可以要求被告提前履行回购义务。原告于4月18日书面要求被告履行回购义务,则被告应自2019年7月19日起支付违约金。”
涉及公司估值(市值)相关的对赌纠纷,对上市公司而言,通常情况下,其股价即为其股票公允价值,不太会出现无法确定估值(市值)的问题。而现实中,大量未进入创新层的普通新三板挂牌企业,虽然属于公众公司,但其股票流动性堪忧,交易极不活跃,其股票的公允价值不容易计算。而此时,某些企业可能会通过少量定向增发的方式拉高交易单价,再以单独本次融资价格的方式作为未来公允价值的参考,此时,法院应当如何处理?
根据上海金融法院在2022年7月12日官方发布的新闻,该院首次对涉新三板公司估值争议案件作出终审判决,认为公司市值应当理解为公开市场条件下公司的公允价值。估值方法的选择应考虑目标公司类型、所处行业及发展阶段、融资方式、财务状况、行业规范及监管要求等因素进行综合判断。
就该案而言,上海金融法院认为:
“第一,B公司为新三板挂牌的非上市公司。结合我国新三板市场现状,B公司股票流动性差,交易极不活跃。以B公司收盘价格10.18元乘以总股数的方法计算公司市值难以反映公开市场对B公司价值的认同。
第二,案涉再融资采取了定向增发的融资方式,仅涉及一位新投资者,亦未引入做市商参与。投资金额不大,占总股本比例极低,也无法反映市场情况。
第三,B公司系是一家以游戏研发业务为主的企业。该行业竞争激烈、不确定性高、盈利波动较大。但若公司后续自行研发游戏项目上线表现达不到预期,则公司存在持续亏损的风险。结合B公司2016年上半年及2017年上半年的财务数据,毛利率在2017年下降很多,公司盈利能力的许多指标,已呈现出连续下行的状态。结合2016年融资时的公司资产评估报告,2017年再融资时的公允市值不应高于2016年的评估结果。
第四,在约定不明、双方各执一词的情形下,应当依据合同法关于约定不明的相关规则予以确定。为此,合议庭综合考虑到以下两个估值标准:
1.《证券期货业统计指标标准指引》中的计算方法。
该指引设立专章对于股转系统挂牌公司市值的计算方法作了明确规定,引入了市盈率概念,并提出了净利润为正值或负值时应采取不同统计方法。该指引中的估值方法已经适当考虑了挂牌公司的特点,虽然该方法主要功能是用于统计而非直接用于投资估值,但仍具有相当的参考价值。这些统计方法表明单纯地依据个别交易进行估值,忽略净利润、市盈率等指标,可能会产生较大的偏差。
2.《私募投资基金非上市股权投资估值指引(试行)》(以下简称《估值指引》)中的投资估值方法。
《估值指引》系行业规定,该指引对于已在全国中小企业股份转让系统挂牌但交易不活跃的企业股权估值具有参考价值。本案中估值对象B公司符合该指引的适用条件。本案当事人S主张的估值方法,也即该《估值指引》中的参考最近融资价格法。该《估值指引》规定,运用参考最近融资价格法时,应当对最近融资价格的公允性作出判断,如果没有主要新的投资人参与最近融资,或最近融资金额对被投资企业而言并不重大,或最近交易被认为是非有序交易,则该融资价格一般不作为被投资企业公允价值的最佳估计使用。
第五,本案审理中各方均就估值问题提供了专家意见。二审中,L公司聘请了某金融研究专家团队提供了《专家意见书》并出庭接受质询。该意见从纵向估值法和横向估值法入手,结合B公司所属的行业特征及相关行业股票交易情况比如市净率、市盈率进行了对比分析。合议庭认定该意见书具有较强说服力。
最终,上海金融法院采纳了上诉人意见,认定B公司市值在再融资时点上无法达到6.5亿,股权回购条件成就,故改判S履行股权回购义务。”
事实上,监管部门对此也早有类似意见。2015年5月股转公司发布的《挂牌公司股票发行常见问题解答——股份支付》中对股份支付的公允价值的规定如下:公允价值的论述应当充分、合理,可参考如下情形:A.有活跃交易市场的,应当以市场价格为基础,并考虑波动性;B.无活跃交易市场的,可以参考如下价格:
②参考同期引入外部机构投资者过程中相对公允的股票发行价格,发行价格不公允的除外,例如,由于换取外部投资者为企业带来的资源或其他利益而确定了不合理的发行价格应当被排除掉。
挂牌公司需注意的是,无论采用何种方法确定公允价格,对公允价格的论述应当合理、充分并可量化,而非只有定性的说明。
证监会发行部《首发业务若干问题解答》第26条亦提及了类似问题的处理方式:“问题26、基于企业发展考虑,部分首发企业上市前通过增资或转让股份等形式实现高管或核心技术人员、员工、主要业务伙伴持股。首发企业股份支付成因复杂,公允价值难以计量,与上市公司实施股权激励相比存在较大不同。对此,首发企业及中介机构需重点关注哪些方面?
(2)确定公允价值
存在股份支付事项的,发行人及申报会计师应按照企业会计准则规定的原则确定权益工具的公允价值。在确定公允价值时,可合理应综合考虑如下因素:①入股时间阶段、业绩基础与变动预期、市场环境变化、;②行业特点、同行业并购重组市盈率水平、;③股份支付实施或发生当年市盈率与、市净率等指标等因素的影响;也可优先参考④熟悉情况并按公平原则自愿交易的各方最近达成的入股价格或相似股权价格确定公允价值,如近期合理的PE入股价;也可,但要避免采用难以证明公允性的外部投资者入股价;⑤采用恰当的估值技术确定公允价值,但要避免采取有争议的、结果显失公平的估值技术或公允价值确定方法,如明显增长预期下按照成本法评估的每股净资产价值或账面净资产。发行人及申报会计师应在综合分析上述因素的基础上,合理确定股份支付相关权益工具的公允价值,充分论证相关权益工具公允价值的合理性。”
限于篇幅和主题,关于公允价值计量会计准则的认定和适用的部分不再继续讨论。鉴于截至本文成稿之日,上海金融法院判决尚未公开,后继我们还将持续关注该类案件的后续进展和对实务的指引。
(7)特殊行业审批
(一)涉及国有资产的纠纷,如果尚未经过相关审批,法院可能认定对赌协议尚未生效,无法支持原告要求履行合同的诉讼请求。最高院做出的(2016)最高法民申410、474号两份裁定,分别维持了(2015)苏商终字第0010号判决(南京诚行创富投资企业与江苏省盐业集团有限责任公司合伙协议纠纷、股权转让纠纷案)、(2015)苏商终字第00163号判决(上海阳亨实业投资有限公司与江苏省盐业集团有限责任公司、李晗股权转让纠纷案),认为国有资产重大交易,应经国有资产管理部门批准,合同才生效。因此两案中的江苏省盐业集团有限责任公司系江苏省国资委独资的国有企业,其因对外重大投资而签订的案涉股权买卖合同需经国资管理部门审批后,合同才能生效。
而与之相反的,时隔数年后,同样是由南京中院一审,江苏高院二审,最高院再审的报业集团系列案件(南京市中级人民法院(2019)苏01民初1874号民事判决、江苏省高级人民法院(2020)苏民终153号民事判决、(2022)最高法民申232号),则做出了相反的一些认定,某种意义上体现了司法裁判尺度的一些变化。
最高院认为:“一、根据已查明的事实,2010年4月30日,汇金立方中心等与时代股份公司、报业集团及时代投资公司签订《增资协议》,同日各方又签订《备忘录》,约定若时代股份公司在《备忘录》签署三年后未实现上市,汇金立方中心等应将其持有的时代股份公司的全部股权转让给报业集团和时代投资公司,且约定了股权转让价格。经审查,《备忘录》中并无关于股权回购协议需经审批的约定,且该回购协议与案涉《增资协议》系相同主体于同一天签署,对于《增资协议》明确约定需经审批生效,而《备忘录》未作需审批生效的相关约定,应认定《备忘录》无需经审批生效,系当事人自愿对协议效力所作出的安排。报业集团向汇金立方中心发出的《关于南京时代传媒股份有限公司股份回购的函》提及报备原则,亦未提出关于审批生效问题,证明报业集团自身也认可案涉股权回购事宜无需审批,且在《备忘录》其他约定内容的实际履行过程中,报业集团等亦从未就协议效力问题提出过异议。
二、《中华人民共和国公司法》第六十六条仅规定国有独资公司的合并、分立、解散等情形,必须由国有资产监督管理机构决定及报批,并不涉及股权回购事宜。《中华人民共和国企业国有资产法》第三十条规定国家出资企业的合并、分立、增减注册资本、进行重大投资等重大事项,应遵守相关规定,不得损害出资人和债权人的权益,并无关于股权回购需经审批的规定。《企业国有资产监督管理暂行条例》第二十三条系关于国有股权转让的规定,若致使国家不再拥有控股地位的,须经政府批准;第二十一条、第二十四条等规定情形,均无股权回购须经批准的规定。
三、《增资协议》和《备忘录》系汇金立方中心与报业集团等主体同一天签订的投资和回购的协议,系针对不同事项的两份协议,并非同一协议,而且各方当事人对两份协议的效力作出不同安排和约定,对两份合同是否需经审批方能生效,具有充分的预见和预知。《增资协议》涉及公司增资问题,按照约定和相关规定履行了审批手续而生效。《备忘录》约定关于股权回购问题,在相关法律、行政法规未作出强制性规定时,各方当事人约定签署及《增资协议》经审批生效后发生效力,属当事人对股权回购协议效力的真实意思表示,二审判决依法认定《备忘录》已生效,并无不妥。另外,江苏省盐业集团有限责任公司的系列案件,各方当事人在涉及股权回购的《股权转让专题会议纪要》中约定:“4.江苏省盐业集团有限责任公司按规定履行股权受让相关程序”,应属各方对股权回购协议需经审批后生效的约定和安排,而本案《备忘录》并无关于股权回购需经审批生效的相关约定,各方当事人也确认签订《备忘录》时均认为不需要审批,故本案与另案判决之间并不存在同案不同判的问题。”
回到案例本身,具体而言,对于国有独资公司/企业而言,股权回购事项并不属于《企业国有资产法》第三十一条所穷尽列举的需由履行出资人职责的机构决定的事项,而是属于第三十二条规定的“由董事会决定”或“由企业负责人集体讨论决定”之事项;而对于国有资本控股/参股公司而言,股权回购事项更是仅需依照法律、行政法规及其公司章程的规定,由“股东会、股东大会或者董事会决定”。因此,本案中《备忘录》所约定的股权回购事项均无须国有资产监督管理机构审批。
此外,《南京市企业国有资产监督管理暂行办法》第三十三条第(二)款明确规定,国有独资公司的重大投资项目应报南京市国资委备案;再如本案涉及的报业集团属于文化产业,《江苏省文化企业国有资产监督管理办法》第十二条第(三)款则明确规定,文化企业对外投资5000万元及以上的境内股权,仅需报同级财政部门备案。而“批准”与“备案”显然属于不同的规范程序,《企业国有资产法》第三十五条亦在规定时将两者进行了区分。也就是说,对于《备忘录》所涉的股权回购事项,在地方国资监管实践中亦仅属于需要备案而非须经审批的事项,故未经审批当然不影响相应合同效力。
(二)涉及外商投资企业审批,江苏高院作出的(2013)苏商外终字第0034号判决(国华实业有限公司与西安向阳航天工业总公司股权转让纠纷案)认为PE以股权受让方式投资并约定回购条款时,股权受让与股权回购是两个股权转让行为,如投资时外商投资主管部门在批文中仅阐明同意股权转让,未明示同意回购条款,则要求回购时尚需就回购事项签署股权转让协议并再次报外商投资主管部门审批。未获审批通过,回购条款不生效。
特别需要注意的是,华南国际经济贸易仲裁委员会(现深圳国际仲裁院)就上述问题与江苏高院持有相反意见。华南国际经济贸易仲裁委员会认为,外资审批仅与对赌协议中的股权转让条款的效力有关,与对赌协议中的其他条款(如业绩补偿条款、溢价回购条款)无关,因此不能因对赌协议尚未经过外资审批认定协议整体未生效,广东高院作出的(2014)粤高法民四终字第12号判决(张瑞芳、深圳一电实业有限公司与旺达纸品集团有限公司、林秉师民间借贷纠纷案)亦持类似观点。
需要明确的是,在2016年底开始全面推进的外商投资备案制改革,将负面清单以外的原本需要事先审批的外商投资企业股权变更事项改为了事后备案制, 最高院在2019年12月发布了《关于适用<中华人民共和国外商投资法>若干问题的解释》(法释〔2019〕20号),明确了“对外商投资法第四条所指的外商投资准入负面清单之外的领域形成的投资合同,当事人以合同未经有关行政主管部门批准、登记为由主张合同无效或者未生效的,人民法院不予支持。”因此实质性的修改了原《最高人民法院关于审理外商投资企业纠纷案件若干问题的规定》中的相关规定。
广东高院在深圳市东方汇富创业投资管理有限公司、北京兴业创富创业投资中心股权转让纠纷、买卖合同纠纷((2018)粤民终1310号)一案中认为:“根据《中华人民共和国中外合资经营企业法(2016年修正)》第十五条的规定,以及2016年10月8日商务部发布的《外商投资企业设立及变更备案管理暂行办法》的规定,现行法律、行政法规已将不涉及国家规定实施准入特别管理措施的外商投资企业的设立和变更,由审批改为备案管理。本案股权转让的目标公司中兴牧业公司的经营范围为奶牛养殖、自产原料奶销售、畜牧技术咨询服务,并不涉及现行国家规定实施准入特别管理措施的清单范围,因此,不属于《最高人民法院关于审理外商投资企业纠纷案件若干问题的规定(一)》第一条所规定的“依法律、行政法规的规定应当经外商投资企业审批机关批准后才生效的”的情形,东方汇富公司主张本案应中止审理,指令兴业创富投资中心在一定期限内办理报批手续,理由不能成立,本院亦不予采纳。综上所述,涉案《股权回购协议》并未违反法律法规的强制性规定,或者需要经审批后方生效,是当事人之间的真实意思表示,合法有效,各方应依约履行。”
(8)一致行动协议
为满足资本市场监管部门对目标公司股权结构和控制权的稳定性,控股股东、实际控制人不发生变化等监管要求,投资后的目标公司往往会存在股东之间的一致行动协议,从而使部分股东构成目标公司的共同实际控制人。一致行动协议的通常表述为“……双方按照公司章程的规定向股东大会或董事会提出约定的提案或临时提案时,事先均应协商一致;双方将保证在公司股东大会会议或董事会会议中行使表决权时采取相同的意思表决;若双方内部无法达成一致意见,应按照XXX的意见进行表决……”。那么,如董事或股东在签署了相关协议后又反悔,拒绝出席会议或者在董事会或股东(大)会上做出违反约定的表决,其效力又如何界定?
不认可一致行动协议对公司效力的有:
广东佛山中院作出的(2022)粤06民终4650号民事判决书(林旭、广东摩德娜科技股份有限公司公司决议撤销纠纷)认为:“至于李展华是否违反其与陈其活之间的《一致行动协议》的约定,该《一致行动协议》系林展华与陈其活之间签署,仅对签署双方具有约束力,并不影响股东会依职权形成的决议内容的效力。故林旭关于该次会议决议内容违法或违反公司章程的主张不能成立。”
上海二中院作出的(2021)沪02民终9437号民事判决书(上海中技企业集团有限公司、上海保德盈资产管理有限公司公司决议撤销纠纷)认为:“另就表决方式一节,首先,中大企业与王世皓间的《股东一致行动协议》未经王世皓本人核实,真伪尚不明确;其次,即便属实,亦为二者之间的约定,并不代表王世皓即可拒绝参加公司股东会,抑或中大企业当然取得了替代王世皓参会及投票表决的权力。故而系争临时股东会决议的表决方式亦存在违法违规违章之处。”
但亦有反例,江西高院作出的(2017)赣民申367号民事判决书(张国庆、周正康公司决议撤销纠纷)认为:“……上述协议是当事人真实意思表示,不违反法律法规禁止性规定,经董事会决议通过,未损害华电公司及其他股东合法权益,内容合法有效,且当事人已经实际履行了协议,张国庆应当受协议条款约束。2015年8月20日,华电公司董事会召集主持2015年度第四次股东大会,就华电公司进行增资扩股的议案等事项进行投票表决,胡达对股东大会的各项议案均投同意票,虽然张国庆投的是反对票,但华电公司根据《股份认购协议》和《期权授予协议》,将张国庆所投票计为同意票,形成华电股东会股字(2015)第6号股东会决议,华电公司的行为符合两份协议的约定。张国庆主张即使两份协议有效,也只能追究张国庆违约责任,不能强行将其反对票统计为赞成票的申请再审理由不能成立……”
关于一致行动协议的相对性问题,法院判决较为一致。上海二中院作出的(2020)沪02民终145号民事判决书(胡跃华、宋勤芳与上海隽盛股权投资基金管理有限公司公司增资纠纷)认为:“本院认为,《一致行动协议书》系作为中宝公司股东的宋勤芳与周健为明确公司实际控制人所签订的公司内部股东授权协议,对周健和宋勤芳发生法律效力,对协议以外的第三人不发生效力。故此,周健以《一致行动协议书》为由主张不应对隽盛公司承担《补充协议》项下的合同责任,没有法律依据。”
湖北省荆州市中院作出的(2019)鄂10民初186号民事判决书(湖北巨晟股权投资有限公司与湖北金麟机械制造有限公司、张志军公司增资纠纷)亦认为:“根据《一致行动协议》签订目的和协议约定的内容,该协议是金麟制造公司原股东之间签订的内容协议,该协议约定的是各方在公司股东大会会议中保持“一致行动”,而非是股东对外的责任。故巨晟投资公司主张根据《一致行动协议》文海蓉、熊启洪、刘道文也应对上述给付义务承担连带责任的主张不能成立,本院不予支持。”
(9)不可撤销的委托
在典型的VIE结构中,境内OPCO的股东会依据相应的委托投票权协议等,将其股东权利,包括投票权、表决权等均悉数委托给WOFE行使,从而实现协议控制,达到并表计算业绩的目的。在此类协议和交易结构中,对于股东权利的委托,往往会使用“不可撤销”或类似表述,以巩固WOFE对OPCO的实际控制力,同时也为满足如联交所HKEx-LD 43-3、HKEx-GL77-14等在内的相关监管文件对于VIE结构赴港上市的具体要求。那么,此类“不可撤销”的描述,与委托合同法定任意解除权之间是否存在矛盾,能否以协议排除法定适用?各级法院之间裁判尺度同样存在较大差异。
最高院作出的(2013)民申字第2491号民事裁定书(大连世达集团有限公司与大商股份有限公司其他合同纠纷)认为:“……《合同法》之所以规定委托合同双方当事人均可以行使任意解除权,主要是基于委托合同双方当事人存在人身信赖关系,一旦这种信赖关系破裂,合同便没有存续的必要,应允许当事人行使任意解除权。但是,在诸如本案这种商事委托合同的缔结过程中,双方法定代表人或者代理人之间是否存在人身信赖关系往往并非是委托人选择受托人的主要考量因素,其更多的是关注受托人的商誉及经营能力。同时,受托人为完成委托事务通常要投入大量的人力和物力来开拓市场、联系客户等等,为了防止对方行使任意解除权带来的不确定风险,故对解除条件作出特别约定以排除任意解除权的适用,是双方当事人对合同履行风险所作出的特殊安排,体现了意思自治原则,且也不损害国家利益、社会公共利益以及第三人的合法利益。在此情况下,如仍允许委托人行使任意解除权,就会给受托人带来重大损失,且由于经营可得利益的不确定性,解除合同后受托人所能获得的损害赔偿往往与继续履行合同所能获得收益不相匹配,这一结果显然有悖公平原则。因此,鉴于商事委托合同的特殊性,当双方当事人对合同解除权的行使作出特别约定时,应当认定《合同法》第四百一十条关于任意解除权的约定已经被排除适用。至于委托人是否能够解除合同,应当依据讼争合同的约定以及《合同法》第九十四条关于法定解除权的相关规定作出判定。……”
最高院作出的(2015)民一终字第226号民事判决书(成都和信致远地产顾问有限责任公司与四川省南部县金利房地产开发有限公司委托合同纠纷)、江苏高院作出的(2016)苏民申578号民事裁定书(章百发、江奕雅等与盐城天街商业管理有限公司委托合同纠纷)、广西高院作出的(2014)桂民提字第75号民事判决书(广西融昌置业有限公司与广西弘毅营销顾问有限公司商品房委托代理销售合同纠纷)亦持类似观点。
相反的,在北京一中院(2017)京01民终4548号(陈某与李某委托合同纠纷)的判决中认为:“《合同法》第四百一十条规定:“委托人或者受托人可以随时解除委托合同。因解除合同给对方造成损失的,除不可归责于该当事人的事由以外,应当赔偿损失”。该条款赋予了委托人和受托人单方解除委托合同的法定权利。本案中,李某和陈某在《股权转让协议书》第8条第5款约定,李某将股东权及经营、管理权全部授权交给陈某,且“不得单方撤销”。就“不得单方撤销”的约定能否限制当事人行使法定的解除委托合同的权利,本院认为,“不可撤销”确为双方当事人对不得解除委托所做的特别约定,但在委托合同关系中,并不因当事人预先对权利行使作出限制而随即产生丧失单方解除权的法律后果。”
值得探讨的是,北京一中院的判决中,对委托权利属于财产权还是人身权的属性做了区分,并根据不同的类型,认定财产权类型的委托可以适用“不可撤销”的约定,而对于涉及人身权的委托,则基于法定不能适用“不可撤销”。仍待解决的问题是,某一项权利即有财产属性,又有部分人身或者社员属性,则如何在适用中作出具体划分?
(10)夫妻共同债务
2019年,备受关注的“小马奔腾公司夫妻共债案”作出二审判决,北京市高级人民法院驳回小马奔腾创始人李明遗孀金燕的上诉请求,维持一审判决。这意味着金燕需为亡夫李明因对赌协议形成的两亿元债务承担清偿责任。
2021年7月31日,金燕收到了最高院的民事裁定书,其再审申请被驳回。最高院作出的(2020)最高法民申2195号民事裁定书中(金燕、建银文化产业股权投资基金(天津)有限公司合同纠纷)认为:“关于案涉债务是否用于夫妻共同生产经营的问题。小马奔腾公司的前身新雷明顿公司设立于2007年,金燕既是法定代表人,又是股东。此后,金燕深度参与了该公司的一系列生产经营和投资行为。对此,二审判决在查明的一系列事实基础上已予以充分论述。2014年1月27日,小马奔腾公司的法定代表人变更为金燕,其在股东大会上的简历载明:“1995年开始,作为新雷明顿和小马奔腾公司创始人之一,早期参与公司的创建和经营,后作为李明董事长的智囊,为决策献计献策”。金燕亦通过另案诉讼确认了包括公司股权在内的所有经营收益为夫妻共同财产。二审判决综合全部案件情况,认定案涉债务为夫妻共同债务,并无不当。”
在该案审理期间,不论是《最高人民法院关于审理涉及夫妻债务纠纷案件适用法律有关问题的解释》、吸收了前述司法解释的《民法典》,以及新的《最高人民法院关于适用《中华人民共和国民法典》婚姻家庭编的解释(一)》对夫妻共同债务的认定,较之原《婚姻法解释二》第二十四条的规定,均有了较大变化。
从梳理结果来看,大多数投资人均较为明智的参照了前述《民法典》和司法解释的规定,采取了不同程度的措施确保属于夫妻共同债务,具体措施大体包括:
1、要求配偶在相关对赌协议文本中以当事人身份签署,承担约定的业绩补偿或者回购义务,完成了“共债共签”的基本要求;
2、在前述协议之外再用额外“承诺函”,以大写、黑体、加粗、单独抄写、录音录像等方式避免落入格式条款相关不利因素;
3、还有些同时要求配偶一方作为保证人额外进一步签署《保证协议》 的“双保险”。
尚存争议的是,对于没有完成前述手续的交易,配偶一方是否应当承担责任。参照前述法律和司法解释的规定,一般按照如下标准进行判断:
1. 关于债务用于“夫妻共同生活”。对赌协议产生债务原法律行为若是对目标公司的增资,则资金用途显然不属于“夫妻共同生活”。对协议产生的债务原法律行为若是股权转让,股权转让所得资金用于夫妻共同生活(比如买房、买车、子女教育等),则应当视为夫妻共同财产。此种情况下,若股权转让所得资金当真用于夫妻共同生活,该资金使用情况不是公开信息,作为原告的投资人一般是无法获得具体用途的,无法举证的;但是同理,如果实际上没有用于夫妻共同生活,作为未签署股权转让协议,也没有使用股权转让款的夫妻中的另一方也很难举证说明股权转让所得的具体用途。
2. 关于债务用于“共同经营”。对赌协议产生的债务原法律行为若是对目标公司的增资,则相关的资金进入目标公司,可以判断没有用于夫妻共同生活,而是用于目标公司经营。对赌协议产生债务的原法律行为是股权转让的,其股权转让款也可能用于公司经营。只要是用于公司经营的,核心的难点是该公司的经营行为是否属于“夫妻共同经营”,这也是对赌协议夫妻共债案件中较为常见的争议焦点。一般来说,没有签署对赌协议的配偶如果在公司担任了重要职务,或者有证据证明其参与目标公司的经营,则极可能被认定为参与共同经营。但在个案中,仍是需要法院结合证据情况综合判定。而且,即使是同样的证据,不同法院也可能就是否“共同经营”得出不同的结论。
3. 关于夫妻“双方共同意思表示”。司法实践中认定夫妻“双方共同意思表示”,不单单是夫妻双方共同参与签署的协议的“共同意思表示”,夫妻一方签署,另一方知悉或者应当知悉的,有时候也会被视为“共同意思表示”。比如,夫妻双方均为公司股东,或者未参与签署的一方在公司担任重要职务,就增资或股权转让行为参加过共同决策等,即视为共同意思表示。
按照以上标准,认定为共同债务的有:
最高院作出的最高法民终959号(蒋秀、厦门信达物联科技有限公司等股权转让纠纷)中进一步阐述:“首先,蒋秀与李廷义于1997年11月3日登记结婚,2017年7月17日协议离婚。安尼公司成立于2007年10月18日,该公司股权结构多次变更,李廷义、蒋秀及蒋秀100%持股的香港安普威视科技有限公司多次持有90%以上乃至100%股权。《股权转让及增资协议》签订于2015年1月30日,此时李廷义持有安尼公司88.57%股权。《股权转让及增资协议》附件表明,李廷义和蒋秀同为安尼公司关键员工,李廷义为总裁,分管研发部(技术部)、市场部、海外部及国内销售部;蒋秀为海外部总经理,全面负责海外市场推广及拓展规划,带领海外销售团队完成销售目标任务。蒋秀于2017年7月底从安尼公司辞职,其自认香港安普威视科技有限公司与安尼公司有过代收海外款项业务往来。案涉债务是基于《股权转让及增资协议》产生,在蒋秀从安尼公司辞职前,公司业绩一直未达到《股权转让及增资协议》约定的承诺利润,补偿条件已经成就。据此,一审判决认定蒋秀参与了安尼公司的共同经营,案涉债务属于李廷义、蒋秀夫妻共同经营所负债务,并无不当。其次,蒋秀于2014年10月16日出具的《确认和承诺》表明,其对李廷义与信达公司于同日签署《关于深圳市安尼数字技术有限公司股权收购及增资意向协议》知情,且同意李廷义签署、遵守和履行意向协议。该意向协议约定信达公司拟通过对安尼公司受让股权及增资的方式,收购安尼公司51%股权。《股权转让及增资协议》基于该意向协议签订,此后安尼公司股权、决策机构、法定代表人乃至盈亏状况等均发生重大变化,结合前述蒋秀参与安尼公司经营且系公司关键员工等情形,一审判决认定蒋秀对《股权转让及增资协议》应当知情,亦无不当。蒋秀辩称其不知道《股权转让及增资协议》内容,不符合常理。最后,《股权转让及增资协议》合法有效,信达公司依据该协议对安尼公司进行投资,并如约向李廷义转账500万元、实缴货币出资3061万元、向监管账户转账共计5650万元。李廷义、蒋秀均属于该投资的受益人,而案涉债务的产生在于李廷义未能按约实现承诺利润。蒋秀关于案涉债务为纯负担债务、不存在认定为夫妻共同债务前提条件的主张,缺乏依据。任何商业经营行为均存在风险,李廷义最终是否获利并不影响《股权转让及增资协议》的投资性质及各方权利义务,亦不能成为蒋秀的免责理由。”
最高院作出的(2021)最高法民申4323号民事裁定书(郑少爱、广州霍利投资管理企业股权转让纠纷)中亦认为:“首先,在本案中,许明旗取得夜光达公司股权时处于与郑少爱的婚姻关系存续期间,该股权应认定为夫妻共同财产。原审认定案涉夜光达公司股份属于夫妻共同财产,并无不当。其次,郑少爱在婚姻关系存续期间亦曾任夜光达公司股东,后虽将股权转让至许明旗一人投资的夜光达科技(香港)投资有限公司,但陆续担任夜光达公司监事、监事会主席及财务副总等核心要职。许明旗则陆续为夜光达公司的唯一股东、控股股东,作为公司的法定代表人,任公司董事及经理。据此,夜光达公司系许明旗、郑少爱二人分工协力,共同经营的企业,因经营或任职夜光达公司所获得的收入亦应属于夫妻共同财产。再次,许明旗、夜光达公司与霍利企业签订的《股份转让协议》、许明旗与霍利企业签订的《福建夜光达科技股份有限公司股份转让协议之补充协议》中明确约定,许明旗将案涉股权转让给霍利企业,如夜光达公司未能在2017年12月31日前完成中国A股IPO上市申报或未能在2020年12月31日前完成中国A股IPO上市,则霍利企业有权向许明旗转让其在本次转让取得的夜光达公司全部或部分股份,许明旗必须予以购入,回购或转让的价款的支付时间为收到霍利企业通知后1个月内。案涉协议约定许明旗负有回购股权的义务,这同时也是霍利企业购买股权投资夜光达公司的条件,可见案涉协议的签订系出于经营夜光达公司的商业目的,因此产生的回购股权债务应属于公司生产经营所负债务。
此外,2017年8月26日,夜光达公司召开第一届监事会第四次会议,郑少爱作为监事会主席进行主持,会议对夜光达公司《2017年半年度报告》进行审议并表决通过。郑少爱对夜光达公司2017年4月17日签订案涉协议及2017年8月4日收到霍利企业支付的股权转让款应系明知并且同意。据此,签订案涉协议应系许明旗、郑少爱因经营公司所作出的共同决策,案涉债务的负担具有夫妻共同意思表示。
综上,案涉债务用于许明旗、郑少爱二人共同生产经营,且有证据证明具有二人共同意思表示,应认定为夫妻共同债务。夜光达公司股权属于夫妻共同财产,夜光达公司亦系许明旗、郑少爱共同经营,无论商业经营行为的最终结果系盈利或亏损,后果均应及于郑少爱。原审认定郑少爱长期与许明旗共同经营夜光达公司,案涉债务应当认定为夫妻共同债务,并无不当。”
北京高院作出的(2019)京民终252号民事判决书(陆芸芸等与北京四方继保自动化股份有限公司二审民事纠纷)中亦认为:“方强与陆芸芸系夫妻关系,方强是泓申公司原持股52.55%、增资后持股36.79%的股东,陆芸芸是泓申公司董事、行政财务总监,也是核心经营团队即泓申公司股东上海泓丽锴宁投资合伙企业(有限合伙)的6位成员之一;作为公司的高级管理人员及核心经营团队成员,陆芸芸参与了《增资协议》的订立和履行;在《增资协议》附件中,陆芸芸作为方强的配偶,明确其对《增资协议》条款的含义及相应的法律后果已全部通晓并充分理解;陆芸芸在知悉方强表示其将以夫妻名下财产履行相应合同义务的邮件内容后未表异议并将该邮件转发给四方继保公司相关人员。根据最高人民法院《关于审理涉及夫妻债务纠纷案件适用法律有关问题的解释》第三条规定:“夫妻一方在婚姻关系存续期间以个人名义超出家庭日常生活需要所负的债务,债权人以属于夫妻共同债务为由主张权利的,人民法院不予支持,但债权人能够证明该债务用于夫妻共同生活、共同生产经营或者基于夫妻双方共同意思表示的除外”的规定,前述情况属于夫妻共同生产经营以及夫妻双方共同意思表示的应当认定为夫妻共同债务的情形,故一审判决认定方强对四方继保公司所负的业绩补偿款及利息属于夫妻共同债务,陆芸芸应当对方强需要向四方继保公司支付的业绩补偿款及利息承担共同清偿责任正确,本院予以确认。”
当然亦有相反案例,主要是看原告有无提交证据证明对赌之债为夫妻双方的共同意思表示、共同经营或共同生活的行为。
最高院作出的(2018)最高法民终202号民事判决书(朱继中、河南义腾新能源科技有限公司合同纠纷)中认为:“本案中,杨慧霞未在《债务偿还合同》及其补充协议上签字,温斌斌亦未提交其他证据证明案涉债务系基于杨慧霞与朱继中的共同意思表示;而温斌斌提交的义腾公司工商登记信息仅显示杨慧霞持股的苏州德继企业管理中心(有限合伙)亦为义腾公司股东,但该持股关系不能说明案涉债务用于杨慧霞与朱继中的共同经营活动。在温斌斌未尽到充分举证责任的情况下,其主张杨慧霞对朱继中的债务承担连带清偿责任,理据不足,不能成立。杨慧霞提出的该项上诉主张,本院予以支持。一审判决作出时,前述司法解释尚未实施,故一审适用《最高人民法院关于适用若干问题的解释(二)》第二十四条的规定认定杨慧霞应当承担连带清偿责任,不属于适用法律错误。但在前述司法解释实施后,本案应适用该解释的规定,故本院对一审判决的该项处理结果予以纠正。”
湖南高院作出的(2021)湘民终307号民事判决书(刘卫群、谢艺等合同纠纷)则做了更为详细的阐述,说理部分堪称类似案件的典范:“首先,本案所涉增资扩股协议及两份补充协议,均无谢艺签字认可,亦无证据证明谢艺对该债务事后追认,故不能认定“对赌协议”系谢艺与刘卫群的共同意思表示。
其次,对于涉案“对赌”债务是否用于夫妻共同生活。本案二审庭审中,湖南希尔公司管理人当庭认可三泽医药企业、三泽投资中心的3000万元投资款已投入湖南希尔公司,且刘卫群并未从希尔公司转走该笔资金。关于三泽医药企业支付给刘卫群个人的200万元股权转让款,从查明的事实来看,该200万元在三泽医药企业转给刘卫群之后,刘卫群又转借给了湖南希尔公司。从上述事实可以看出,“对赌”债务并未用于刘卫群、谢艺夫妻共同生活。
再次,对涉案“对赌”债务是否用于夫妻共同生产经营。本院认为,夫妻共同生产经营主要是指夫妻双方同为股东、高管、合伙等关系共同决定生产经营事项,或者虽由一方决定但另一方进行了授权的情形,判断生产经营活动是否属于夫妻共同生产经营,要根据经营活动的性质以及夫妻双方在其中的地位作用等综合认定。本案中,现有证据并不能证明刘卫群与谢艺共同决定生产经营事项或谢艺授权刘卫群决定生产经营事项。三泽医药企业、三泽投资中心提交证据证明谢艺对湖南希尔公司享有职工债权,湖南希尔公司为谢艺交纳了社会保险,以此证明谢艺参与了公司经营。但从本案查明的事实来看,谢艺与湖南希尔公司并未有劳动合同关系,刘卫群陈述因谢艺生二胎被单位开除,故将其社保挂靠在湖南希尔公司,结合湖南希尔公司管理人发现谢艺与湖南希尔公司之间没有劳动关系、也没有实际工作,停止发放工资的事实,虽然谢艺名义上通过湖南希尔公司交纳过社保,但与湖南希尔公司之间并不具有劳动关系,其本人也未实际领取工资,故不能认定谢艺系湖南希尔公司员工。即使谢艺为湖南希尔公司员工,其并非股东或生产经营决策人,根据其在公司中所处的地位和作用,也难以认定其与刘卫群共同经营湖南希尔公司。
关于谢艺以其名下房产为湖南希尔公司向金融机构贷款设定抵押,能否视为夫妻共同生产经营。湖南希尔公司作为有多名股东的有限责任公司,谢艺既不是股东,也不是公司高级管理人员,没有经营管理公司的行为表现。谢艺在夫妻关系存续期间以登记在个人名下但应视为夫妻共同财产的房产为其夫担任大股东的公司贷款提供抵押担保,具有现实合理性,不违反人伦常情。在贷款实践中,商业银行也常常要求公司股东用个人或家庭财产提供担保,此为银行确保贷款安全的措施。提供担保的一方往往是基于亲情、友情等特殊关系自愿为另一方提供帮助支持。若只要一方为另一方提供担保,就一律视为双方在共同生产经营,既与实践中的客观情况不符,违背当事人的真实意思,也缺乏法律依据。故不能以此反推谢艺与刘卫群共同经营管理公司。
另外,上述司法解释第三条“债权人能够证明该债务用于夫妻共同生活、共同生产经营或者基于夫妻双方共同意思表示的除外”的规定,限定了债权人主张权利的范围,必须限于未举债配偶一方因“该债务”获得财产利益或基于共同意思表示,方能成立夫妻共同债务,而不能随意做扩大解释,将夫妻一方并非因“该债务”获得财产利益的情形也作为夫妻共同债务。即三泽医药企业、三泽投资中心须以谢艺因涉案债务直接受益为由主张其承担相应责任。且根据该条解释关于债权人负举证责任以及民事诉讼法司法解释关于证明标准的规定,三泽医药企业、三泽投资中心所举证据证明谢艺从该债务中直接获得了财产利益,须达到高度可能性程度,方能认定相关事实,而不能仅以刘卫群经营湖南希尔公司所产生的收益可能用于夫妻共同生活,就认为应由谢艺对案涉巨额股权回购债务承担连带责任。否则,有违司法解释本意及证明标准的规定。根据公示的工商登记信息,湖南希尔公司成立于1996年11月,股东和注册资本不断增加,在三泽医药企业、三泽投资中心增资入股该公司多年前,刘卫群就已经是该公司股东,经营公司多年。三泽医药企业、三泽投资中心提交的证据并不能确切证明,刘卫群与谢艺家庭财产的购置、子女教育的支出就是来源于三泽医药企业、三泽投资中心对湖南希尔公司的增资款,而不是来源于刘卫群此前经营公司的收益。
对于举债获益问题,目前司法实践中一般掌握的是,如果未举债配偶一方已经基于“该债务”受益,则可认定为夫妻共同债务。此系基于权利义务一致原则的考量,即未举债一方从“该债务”中享受了权利,亦应承担相应义务,司法实践的处理与该司法解释的精神一致,都是强调指向“该债务”。在实际生活中,夫妻一方有投资经营的情况下,基于婚后法定夫妻共同财产制,配偶一方将另一方婚后取得的收入用于夫妻共同生活,并不违反婚姻法的规定,这也是婚姻家庭生活的常态。但由于生产经营风险巨大,如果未举债配偶一方并未从“该债务”直接受益或只有较少受益而让其负担巨额债务,并不符合权利义务一致原则,而且可能导致夫妻一方婚后取得的收入在法律上虽为夫妻共同财产,但却不能用于夫妻共同生活,另一方一旦使用就可能背负巨额债务的结果。这既不符合当时婚姻法的立法本意,也不符合最高人民法院关于夫妻共债司法解释的精神。若不区分情形,一概让未举债配偶承担责任,则相关司法解释规定就失去意义。本案中,在三泽医药企业、三泽投资中心的3000万元投资款已全部投入湖南希尔公司,刘卫群所得200万元股权转让款亦借给公司使用,谢艺并未因该两笔资金获利的情况下,三泽医药企业、三泽投资中心关于案涉股权回购款系刘卫群、谢艺夫妻共同债务,主张谢艺应对刘卫群案涉债务承担连带清偿责任的诉讼请求,没有事实和法律依据,本院不予支持。一审判决对该事实的认定和适用法律均有错误,本院予以纠正。”
(11)为上市/挂牌出具不存在对赌承诺函及其后果
如本文后继监管部分的讨论,存在“对赌”协议的企业拟申请上市的,为解决监管部门的要求,曾经存在较为通用的一类处理意见是:签署“对赌”协议的投资者向监管部门、保荐商或者中介机构出具使“对赌条款”失效的“承诺函”,承诺内容一般如下:“本企业同意:自本企业首次向证监会或者交易所递交《首次公开发行申请》之日起,本企业如与被投资企业之间存在对赌条款,该对赌条款自动终止”。但是,部分机构投资者作为企业股东,为保护自己的特殊权利,往往也会与被投资企业签订一个“抽屉协议”,约定:“如被投资企业未能按照完成合格上市(包括不限于上市申请或注册程序被中国证监会或者证券交易所驳回/否决、失效、终止、未通过审核、或上市的批文失效、被撤销注册或其他表明公司未能完成上市的事件发生),则‘对赌条款’自上述事项发生或被触发之日起自动恢复执行,并视为自始有效”。
采取以上操作途径成功上市案例的包括铂力特(688333)、拓斯达(300607)、中持股份(603903)、康隆达(603665)等。值得注意的是,近期,出于对赌协议的效力和履行,特别是附带恢复条款的协议,可能影响会计师对金融负债和权益工具的划分判断,进而可能直接影响发行人损益及相关财务指标的考虑,监管部门在对待对赌协议效力的问题上,又有了新的窗口意见,不仅不接受附带恢复条款的解除协议,还进一步要求相关解除对赌协议“自始无效”,下文还将对此详细分析。
虽然监管部门态度发生了变化,但鉴于在这之前交易结构已经定型的案例大量存在且可能进入纠纷,此处需要讨论的问题是,此类承诺函在诉讼/仲裁角度,可能会带来何等后果?
经过检索,部分法院认为《承诺》系当事人之间真实意思表示,并不违反法律、法规的强制性规定,相关对赌协议已经解除。如上海市嘉定区法院作出的(2018)沪0114民初18282号民事判决书(江苏吉山高新技术股份有限公司公司增资纠纷)认为:“本院认为,本案原告现诉请要求两被告回购股份的依据在于2015年12月1日签订的《补充协议》,各被告则认为该《补充协议》仅为2015年12月1日《增资协议》的补充,而非之后两份《增资协议》的补充,且原告嗣后在证券公司的调查中明确表示其所要求回购之股份不存在对赌安排,更是印证了各方已经变更、终止回购有关的条款。本院认为,根据《补充协议》3.4条,双方明确约定因标的公司在新三板挂牌或首次公开发行股票的需要,原告有义务配合签署补充协议或终止协议,以变更或终止补充协议项下与股权回购相关的条款。2016年7月10日,因被告三新三板挂牌,原告已经在《关于股份不存在转让限制等情况说明》中明确其持有的被告三股份不存在其他潜在协议安排。在东吴证券股份有限公司项目小组的回复中更是明确称访谈了原告的执行事务合伙人张尧亦调取了原告增资时与公司签订的增资协议,在此情况下核查结论显示原告与公司不存在对赌或一票否决、优先清算等特殊安排。本院认为,上述《补充协议》的第3.4条、情况说明以及回复已可以形成证据链证明原告与回购义务方已经终止了原《补充协议》中有关股份回购之条款。故原告现依据该《补充协议》诉请被告承担回购责任缺乏事实依据,本院不予支持。本院也注意到原告称该情况说明上原告的公章加盖位置与其他股东盖章或签字不一致,但这并不能由此得出该情况说明系由被告拿了原告盖过章的空白纸另行制作的结论。综上,原告之诉请,因缺乏事实依据,本院不予支持。”
广州中院作出的((2021)粤01民终1413号)民事判决书(河南同泰资产管理有限公司、广州狼旗网络科技股份有限公司公司增资纠纷)认为:“同泰公司主张依据2015年5月《增资扩股协议》、《补充协议》请求黄铧回购其持有的狼旗网络的股权。黄铧、狼旗网络抗辩同泰公司、黄铧、狼旗网络及公司其他股东之间已于2015年12月签订了《<增资扩股协议书>补充协议》并约定解除了业绩陈诺及股份回购条款。从证据的审查认定上看,狼旗网络及黄铧虽然未能提供该份补充协议的原件,但根据2016年2月23日广东华商律师事务所所出具的《关于广州狼旗网络科技股份有限公司申请股票进入全国、中小企业股份转让系统挂牌的补充法律意见书》中可知,狼旗网络公司在引入机构投资者时曾对是否存在对赌情形和其他投资安排进行尽职调查,该法律意见书确认,截至该法律意见书出具之日,同泰公司与狼旗网络、黄铧之间的业绩承诺和对赌事项已终止,双方不存在业绩对赌、上市对赌及股权回购的情形和潜在风险。该法律意见书挂牌后一直存在股转系统,这是关乎同泰公司重大权益的文件,同泰公司至起诉前一直没有提出异议。此外,从2016年7月《广州狼旗网络科技股份有限公司公开转让说明书(申报稿)》中第11条“根据广州科创投、广州润都、上海殷商、广州司浦林、河南同泰分别与公司其他股东签订的《增资扩股协议书之补充协议》,约定了业绩对赌及股权回购的条款,存在影响公司股权结构稳定性的风险,为解除风险,2015年12月,上述合同各方分别签订了《<增资扩股协议书>补充协议》,约定解除上述业绩对赌及股权回购的条款。截至本公开转让说明书签署之日,公司股东之间不存在业绩对赌及股权回购的情形。”以及狼旗文化挂牌前,同泰公司出具的《承诺函》,同泰公司自行盖章确认与狼旗网络、黄铧之间不存在业绩对赌和股权回购的安排等一系列证据可以确认同泰公司与黄铧之间已于2015年12月签订协议解除业绩对赌和股权回购条款的事实,同泰公司无权再依据《增资扩股协议》和《增资扩股协议书之补充协议》要求狼旗公司回购其持有的股权。”
但亦有法院有不同观点,认为《承诺》并不能解除或终止对赌协议的履行,其观点主要有:
1、基于合同相对性,第三方中介法律意见书或者被投资企业向中介机构、监管部门发出的承诺,对合同当事人不发生效力;
2、相关承诺出具的背景均只为上市或挂牌的监管要求,不足以体现当事人解除合同的真实意思表示,投资人的合同目的对于投资人而言为获益退出(通过IPO、并购、回购等方式),目标公司和原始股东对此明知。如果上市失败并且剥夺投资人要求回购的权利,则会导致权利义务的严重失衡,也违背了合同目的。
3、当事人在协议中明确约定变更或解除对赌协议必须通过书面方式,或出具《承诺》后一方当事人仍积极主张合同权益,并非放弃。
最高院作出的(2019)最高法民申5691号民事裁定书(山东宏力艾尼维尔环境科技集团有限公司、天津普凯天吉股权投资基金合伙企业公司增资纠纷)认为:“权利的放弃应予明示,除非有法律的特别规定或者当事人有特别约定。本案中,当事人在《补充协议》中明确约定,协议修改、变更事项在各方签署书面协议后方可生效。普凯天吉、普凯天祥、宏力集团和宏力热泵之间并未就变更或解除《补充协议》签订书面协议。而且,从2014年12月23日、2015年3月3日、2015年11月2日普凯天吉、普凯天祥委托普凯股权投资管理(上海)有限公司向宏力集团发出的催告函件以及2015年5月4日普凯天吉、普凯天祥出具的《山东宏力热泵能源股份有限公司股东承诺函》、2015年5月18日宏力热泵做出的《公开转让说明》第43页中的声明承诺等均可以看出,普凯天吉、普凯天祥不但未明示放弃要求宏力集团收购其股权的权利,反而一直在主张回购权利。尽管普凯天吉、普凯天祥同意宏力热泵2014年6月19日的股东会决议、配合宏力热泵申请新三板上市相关工作以及收取了分红,但上述行为只表明其同意宏力热泵申请新三板上市,并不足以证明其放弃要求宏力集团按照《补充协议》的约定条件收购其股权的权利。二审判决认定普凯天吉、普凯天祥未放弃《补充协议》约定的回购权利,并无不当。宏力集团的该项再审申请理由不能成立,本院不予支持。”
在前述案例的关联案例中,广州中院做出了不同的认定,在其作出的(2020)粤01民终9783号民事判决书(黄铧、珠海欧比特宇航科技股份有限公司合同纠纷)中认为:“本院认为,第一,2015年12月9日,狼旗公司的工作人员罗某向欧比特公司的副总经理颜志宇发送主题为“终止协议说明函”的电子邮件,并附《终止协议》的空白文本,仅是狼旗公司单方提出的终止《投资协议》中的对赌条款的想法,黄铧未提供证据证实欧比特公司对该份邮件进行回复,也不能证实欧比特公司已签署《终止协议(欧比特1500万)》。第二,2016年7月,第一创业证券股份有限公司出具《广州狼旗网络科技股份有限公司公开转让说明书(申报稿)》,是狼旗公司推荐主办券商以第三方中介机构名义编制的公开转让说明书,在该说明书中颜志宇是以狼旗公司董事身份在该说明书第五节的董事签名处签名确认。而且该说明书记载的是解除原股东与后引入的其他投资者之间的涉及业绩对赌及股权回购的条款,并未涉及黄铧与欧比特公司之间通过《承诺》约定的业绩承诺及股权回购。第三,2016年2月23日,广东华商律师事务所出具《广东华商律师事务所关于广州狼旗网络科技股份有限公司申请股票进入全国中小企业股份转让系统挂牌的补充法律意见书(一)》,只是狼旗公司委托的第三方中介机构出具给公司的法律意见,其所记载的内容不能达到解除欧比特公司、黄铧之间《承诺》的法律效果。第四,2018年1月4日,黄铧通过微信向欧比特公司原法定代表人颜某发送《告股东书二》,其内容载明,黄铧想以创始人的身份通过自行筹集资金来回购股东(投资人)持有的全部股份,希望回购的价格是当初投资本金,颜某回应“按现在公司市值,我们可以和平退出!其他方式,我们上市公司没法配合!”,此处的和平退出,显然是指按《承诺》约定方式退出。颜某该回应并不能表明欧比特公司已确认双方之间不存在对赌协议。第五,黄铧提供一份名为《广州狼旗网络科技股份有限公司股东持股情况声明》的扫描文件,并无原件,欧比特公司对该份证据的真实性、合法性不予确认。而且该情况声明并无欧比特公司解除或放弃黄铧作出的股权回购承诺的内容,不能证明欧比特公司确认欧比特公司、黄铧之间无业绩承诺及对赌协议。第六,2019年4月,黄铧签署的《关于广州狼旗网络科技股份有限公司经营情况说明》,虽在发送时注明“仅用于配合贵司欧比特的年度审计,不是业绩承诺或股份回购承诺”,但并不能否认黄铧之前出具《承诺》的事实,且黄铧在情况说明中确认其本人名下有超过价值人民币1500万元以上的资产,足以覆盖欧比特公司的前期投资金额,也说明黄铧当时对存在对赌协议及其负有股权回购义务仍是认可的。第七,本案一审立案后,黄铧召集狼旗公司部分股东的工作人员召开微信会议,向与会各方披露本案诉讼情况,并要求各股东确认狼旗公司在挂牌新三板时该公司和股东之间、公司的实际控制人与股东之间的业绩承诺及回购约定均确认全部予以解除。部分与会人员签署了《会议纪要》,但其他股东并无权代表欧比特公司确认对赌协议的解除事项。综上,《承诺》不存在已协商一致解除的情形。
对黄铧庭后提交的调查取证申请,本院经审查认为,黄铧所申请调取的材料,是狼旗公司申请股票进入全国中小企业股份转让系统挂牌的申报材料及工作底稿,而本案诉争的《承诺》是否解除,应审查欧比特公司、黄铧之间是否达成解除《承诺》的合意,若公司为上市目的向中介机构、监管部门做出某些承诺,并非合同一方向合同相对人做出,也不产生变更合同双方即欧比特公司、黄铧之间权利义务关系的法律后果,黄铧所申请调取的材料与本案处理并无关联,根据《最高人民法院关于适用<中华人民共和国民事诉讼法>的解释》第九十五条的规定,本院对该申请不予准许。”
江苏南通中院作出的(2021)苏06民终783号民事判决书(徐康宁与南通三建控股有限公司、江苏南通三建集团股份有限公司股权转让纠纷)则在持类似观点的基础上,更进一步提出监管制度或要求与公众利益之间并无必然关系,不能以此主张合同无效:“但是对赌条款的披露涉及的是投资者利益保障及社会公众监督,系属证券监管机构对公司规范发行及运作的监督管理范畴,与回购条款本身的效力并无必然关联。只要协议不违反公司法相关规定,不涉及公司资产减少,不构成抽逃公司资本,不影响债权人利益,亦不存在合同法第五十二条规定的无效情形,即应认定合法有效。需要指出的是,对赌协议各方主体理应知晓非上市公众公司关于信息披露的监管规定,却仍选择隐瞒对赌协议的存在并作出虚假的信息披露,违反了监督管理制度,但三建控股公司据此主张协议无效,缺乏法律依据,本院不予支持。综上,《股份认购补充协议》应认定为合法有效。同时,案涉《股权转让协议》、《股权转让补充协议》系《股份认购补充协议》的衍生协议,是各方真实意思表示,且不违反法律、行政法规强制性、禁止性规定,亦应合法有效,各方应全面、及时地履行合同义务。”
关于未能成功上市/挂牌后的恢复对赌协议履行的问题,沈阳中院作出的(2020)辽01民申305号民事裁定书(白冰、南通建华创业投资合伙企业合伙协议纠纷)认为:“被申请人在增资协议及补充协议签订后虽出具了不存对赌、回购约定的声明,但公司并未实现首次公开发行上市,按照补充协议的约定,协议中第六条、第八条关于回购、业绩承诺与补偿等相关条款仍然有效,原审法院根据协议约定内容做出相应判决并无不当,故对申请人的请求不予支持。”
如前述“明股实债”问题类似,监管意见和制度固然不符合法律、行政法规的层级要求,但结合《九民会纪要》的相关精神,以及上市公司公众企业的特殊属性,是否可能构成违反公序良俗导致合同无效?
北京二中院作出的(2015)二中民(商)终字第12699号民事判决书(北京碧海舟腐蚀防护工业股份有限公司等与天津雷石信锐股权投资合伙企业(有限合伙)股权转让纠纷)在维持一审法院判决的基础上,一审法院对此做出了回应:“如果被投资企业成功上市,则此前的回购约定自然失效;如果被投资企业已经终止上市或失去上市的可能性,已不再可能成为公众企业。此时恢复对赌条款的效力不会涉及社会不特定公众的利益,也不会影响金融监管机构对金融市场的管理。因此,也不构成损害公序良俗而导致合同无效的情形。
另外,从法理而言,《民法典》第153条第2款所规定的“公序良俗”原则本身较为抽象,就“对赌”可能涉及的领域,一般只有认为严重违反金融和证券市场秩序,且可能造成重大混乱和破坏的情况下方可适用,笔者倾向认定不轻易否定效力。
(12)退出目标公司后是否继续承担对赌义务
2020年,一篇名为《中国最惨创业者:3年前我被投资人赶出公司,3年后公司没上市说让我赔3800万!》的文章引发热议。该文作者郭建讲述了自己从开始创业、被合伙人联合投资人踢出局以及在出局5年后,他却因为当年的对赌协议背上了3800万元债务的经历。
基于对作者遭遇的同情,文章引发了投资界的热议,一度引发对“对赌”条款的激烈批评和抨击,认为“对赌”对创业者过于苛刻,在个人破产制度尚未全面推进的情况下,可能导致创业者背负巨额债务无力翻盘,且容易造成投资者和创业者之间的对立,不利于投资领域的健康发展。
回到本文的主题来看,首先该案经过了杭州市上城区人民法院、杭州中院的一、二审,并且在2021年1月被浙江高院裁定再审且由浙江高院提审((2020)浙民申3651号),浙江高院于2021年3月、4月二次开庭,截至本文成文之日,尚未有最终结果。
杭州市上城区人民法法院作出的(2018)浙0102民初6986号民事判决书(杭州科发创业投资合伙企业与于任远、郭建合同纠纷)查明的事实如下:
2013年12月18日,杭州科发创业投资合伙企业(有限合伙)(“投资人”)以投资1300万元入股杭州雷龙网络技术有限公司(“公司”),其中11.1111万元作为注册资本,剩余1288.8889万元计入资本公积,占注册资本的10%。
2014年3月5日,于任远、郭建(“创始人”)、投资人、公司、杭州雷联科技有限公司、张可(“小股东”)签订《关于杭州雷龙网络技术有限公司股权转让协议》,约定于任远将其持有的公司7.5%股权转让给投资人,郭建将其持有的公司2.5%股权转让给投资人,投资人同意受让上述合计10%股权。
2013年12月24日及2014年3月12日,投资人分别向公司账户付款1300万元。庭审中,两被告确认已各自收到投资人通过公司转付的股权转让款。
创始人与投资人约定,如果发生如下任何一种情况,乙方有权(并非义务)要求于任远、郭建回购乙方所持有的全部公司股份:
(a)公司2014年度实际净利润低于本补充协议1.1条所述承诺目标60%的;(b)公司在2017年12月31日前未能成功上市,或者上市存在实质性障碍而无法上市,
回购价格为A、B值之间的熟高者:A=2600万元+乙方对丙方所持比例×本次股权转让完成后的公司累计净利润-累计分红;B=2600万元×(1+n*10%)-累计分红(其中:n=投资年数,投资年数按照乙方实际投资天数除以365计算)。
2015年8月31日,郭建将其持有的全部股权(13.96%)转让给于任远,退出公司。
2018年12月13日,投资人向杭州市上城区人民法院提起诉讼,要求创始人(包括于任远、郭建)支付股权回购款38294794.5元(暂算至2018年12月3日),以后以2600万元为基数,并按年利率10%算至实际付清之日止。
一审判决从三方面认定了郭某应该继续履行回购义务:
1、被告郭建认为原告签订的“对赌协议”的对象应为公司的实际控制人:实践中所称是“对赌协议”,是指在股权性融资协议中包含了股权回购或者现金补偿等对未来不确定因素事项进行交易的协议,从签约主体的角度看,有投资方与目标公司的股东或者实际控制人“对赌”,投资方与目标公司“对赌”,投资方与目标公司的股东和目标公司“对赌”等形式。审理中,原告明确涉案“对赌协议”的签订是基于被告为股东身份,被告郭建基于对协议内容的推测及案例的总结,认为“对赌协议”的对象即为公司的实际控制人缺乏事实和法律依据,该抗辩意见不予采信。
2、被告郭建将股权转让他人后,即非公司股东是否仍承担对赌责任?本院认为“对赌协议”是国外引进的概念,是投资协议的核心组成部分,即是投资方利益的保护伞,又对融资方起着一定的激励作用,实质上是一种期权的作用。本案两被告作为目标公司的原股东自愿签订“对赌协议”,当投资方入股目标公司后,目标公司原股东可以仍是股东,也可以不是,故本案“对赌协议”回购条件成就时,被告郭建作为合同一方当事人并非因其不是公司股东而免去回购义务。
3、原告同意被告郭建持有的公司股权转让与被告于任远,是否豁免被告郭建的回购义务?本院认为涉案协议均为多方共同签订,并非涉案三方签订。根据合同法要求,双方当事人协商一致,可以变更合同,债务人将合同的义务全部或者部分转移给第三人的,应当经债权人同意。涉案合同规定如果杭州雷龙网络技术有限公司在2017年12月31日前未能成功上市,或者上市存在实质性障碍而无法上市,原告有权(并非义务)要求被告于任远、郭建回购乙方所持有的全部公司股份。现被告郭建即未提供充分证据证明原告公司的代表豁免其回购义务,也未提交证据证明被告于任远受让郭建股份后,自愿承担郭建的回购义务,更未提供合同签约方均同意变更回购义务人的意思表示。
杭州中院作出的(2019)浙01民终10260号民事判决书(郭建、于任远、杭州科发创业投资合伙企业合同纠纷)中认为:“郭建主张其已非雷龙公司的实际控制人,故不应当承担股权回购义务。但根据案涉书面协议的约定,当事人在合同中一再明确了回购义务人为于任远、郭建,并未约定任何关于协议条款仅约束回购义务发生时的实际控制人的合同条款。且根据合同的相对性原则,若实际控制人发生变更,不能排除变更为并非协议签订主体的其他人的可能性,而案涉协议显然无法约束并非合同相对方的其他人,郭建的主张显然并非签约主体当时的真实意思表示。故郭建的该项主张,因缺乏事实与法律依据,本院无法采信。现案涉协议约定的回购条件已经成就,而未有证据表明科发创投已明确豁免郭建的回购义务,科发创投有权要求于任远、郭建依约履行其回购义务。”
从情理角度来讲,在股东被动退出公司经营管理的情形下,继续让其承担对赌义务,确有强人所难,情有可原之处,这也是“最惨创业者”一文引发舆论争议的重要原因。然而,从法理而言,在没有合同约定的情况下,基于合同相对性,承担回购义务的主体,应当是相关协议的当事人,而当事人是否发生身份变动,并不影响合同效力和履行,虽然确有不合情理之处,但从法律角度而言并无问题,当然,法律效果和社会效果也应当兼顾。
和“最惨创业者”类似情况,法院裁判认为对赌责任不免除的还有:
广东佛山中院作出的(2019)粤06民终8810号民事判决书(刘宇宁、陈家强、潘毅与佛山市金融投资控股有限公司、白维、李静静、佛山市新光宏锐电源设备有限公司合同纠纷)在维持一审判决的前提下, 援引一审法院的认定:“需明确的是,刘宇宁、陈家强、潘毅(原股东)与金控公司(投资方)签署的股权回购条款构成了对金控公司(投资方)的承诺,虽金控公司起诉前,刘宇宁、陈家强、潘毅已将己方持有的股份转让给白维,即刘宇宁、陈家强、潘毅已不是新光公司的股东,但《增资扩股协议》项下的回购义务并不因刘宇宁、陈家强、潘毅的股东身份变更而免除,除非其在转让股权时与股权受让方(即白维)和承诺相对方(即金控公司)达成债务转移的协议或者承诺相对方豁免了其回购义务。本案中并无证据反映刘宇宁、陈家强、潘毅通过合法途径将回购义务转让给白维,故刘宇宁、陈家强、潘毅仍应按照《增资扩股协议》之约定履行回购义务。至于白维与陈家强之间关于新光公司的经营活动及相关法律责任与陈家强无关的约定,仅是白维与陈家强之间的内部约定,不得据此对抗其与金控公司签订的《增资扩股协议》。”
而与此相反,法院认为股权转让后不承担对赌义务的判例有:
山东省泰安市泰山区人民法院作出的(2017)鲁0902民初1992号民事判决书(李霞与泰安剑泉网络有限公司、刘剑新增资本认购纠纷、买卖合同纠纷)中认为:“本院认为,被告王相国已将其股权转让给其他股东,且经股东会决议通过,故其在剑泉网络的权利、义务均由其他股东承担,被告王相国不再承担剑泉网络的债权债务。因此,原告要求被告王相国承担返还投资款的诉讼请求,本院不予支持。”
以此带来的衍生问题是,在没有特别约定的情况下,如存在创始人在对赌协议期间内转让股权,受让人是否会被参考《公司法解释三》第十八条的规则:“有限责任公司的股东未履行或者未全面履行出资义务即转让股权,受让人对此知道或者应当知道,公司请求该股东履行出资义务、受让人对此承担连带责任的,人民法院应予支持;”从而承担责任?
从检索案例来看,辽宁高院作出的(2020)辽民终1361号民事判决书(株洲兆富成长企业创业投资有限公司、武汉长盈科技投资发展有限公司合同纠纷)援引一审法院判决认为:“新余和岚中心依公司约支付投资款后、办理投资人变更的工商登记手续前,目标公司大连尚能公司的股权结构发生了变化,严岚在其持有的部分目标公司股份转让给了案外人大连成均中心并办理了相应的工商变更手续。仅就工商登记而言,新余和岚中心登记成为目标公司大连尚能公司股东时,案外人大连成均中心已是目标公司大连尚能公司的股东。但案涉《增资扩股协议》及《补充协议》签订时,案外人大连成均中心非目标公司大连尚能公司股东,亦非前述两份协议的主体,故本案争议与案外人大连成均中心无关。”
广东省广州市黄埔区人民法院作出的(2020)粤0112民初2774号(黄埔文化(广州)股权投资有限公司与谭韶华股权转让纠纷)也认为:“综上所述,《投资协议》项下互火公司持有的爱蒲公司15%的股权的回购义务约束的是合同签订方,即爱蒲娱乐公司原股东互火公司,除非股权受让方(即谭韶华)和承诺相对方(即黄埔文化公司)达成了债务转移的协议或者承诺相对方豁免了其回购义务。本案证据不足以反映谭韶华受让股权时知道且同意承担转让股权的回购义务,或者在事后作出同意承担该义务的意思追认,则该股权回购义务应由原股东互火公司承担。因此,黄埔文化公司请求谭韶华承担对应的2.143%的股权回购义务,没有事实和法律依据,本院不予支持。”
实务操作中,结合本案的情况,从创业者角度出发,可采取如下方式减少风险:
(1)在对赌协议中约定,若其失去对目标公司的控制权,则不再对投资人承担股权回购义务,或者说约定回购义务人仅限于回购条件成就时的公司实际控制人,此种情况一般还可以结合董事会席位等相关条款配套,即股东因减持转让等原因造成持股比例低于特定值(通常情况下为5%-10%)时,不再享有推荐董事的权利,公司应当免除其原推荐董事;
(2)约定只有在创始人对触发事件的发生存在故意或重大过失的,才可以触发回购,而被动离职或股权转让等不属于故意或重大过失;
(3)约定创始人回购义务以其在公司持有的股权和资产为限(创始人存在欺诈或严重违反陈述与保证条款等情况除外)通常情况下,除了约定补偿和回购义务上限之外,还可以约定或回购或补偿义务的起算点,即创始人的相关补偿或回购义务只有在高于特定金额才开始适用和计算;
关于补偿和回购义务的上下限问题,在本文前述篇章已经有所涉及,后继还将继续讨论。
(4)在创始人退出公司签署相关《股权转让协议》的同时,要求修改、解除对赌协议中相关补偿或回购义务,并将此作为退出公司的条件或《股权转让协议》等生效要件;
(5)在前述《股权转让协议》等退出公司时,要求受让方代替自己继续履行对赌义务,且要求投资人同意该等义务转让。
当然,法律分析归法律,而商业投资行为本身是一种博弈,在多数情况下投资人处于强势地位的时候,被投资企业和创始人的议价能力相对有限。实践中,初创企业的创始人通常情况下技术、销售、市场等背景较多,较少有法律、财务等专业出身的,而被投资企业从规模和发展阶段角度来看,通常也不会支持组建专业的律师(法务)、投资团队。而投资机构则刚好相反,通常情况下自身法律、财务、投资团队比较齐全和高效,因此,投资相关协议也往往采用投资人方提供,经过多轮锤炼且对其有利的版本,而创始人出于专业、经验和谈判地位的因素,能够修改的空间较小,前述对创始人的风险控制方案未必能够落地。这时一般建议“抓大放小”,创始人从自身情况出发,对于核心风险和交易红线,该坚持的仍然应当坚持,必要时可以以其他让步作为交换条件。
另外,不少投资协议中会约定创始人失去公司控制权本身即为触发对赌义务的一种情形,也即是常见的“控制权变更(Change of Control)条款”。在此情况下,创始人不太可能以失去控制权作为对赌责任的抗辩理由。
另一方面,如下文所述,如投资方对公司管理、运营、财务、人事等各方面加以制约或者干扰,导致创始人无法对公司的经营管理施加影响,最终公司经营业绩不达标或者未在规定期限内上市,部分案例中法院或仲裁可能会减轻创始人部分业绩补偿或回购责任,其法律根据为民法关于附条件民事法律行为中不当促成条件成就的,视为条件不成就的规则,该问题本文后继还将继续讨论。
(13)能否因经营管理权受限或丧失为由免责
该话题和前述话题类似,实践中,对于对赌目标无法达成的情形,被投资方常见的抗辩理由是投资方存在过错或者恶意,如干涉日常经营、随意干预人事、滥用股东权利、不当阻挠上市申报等,因此对赌未能达成的原因不在被投资方,相应的补偿或者回购责任也不应当触发,或者即便触发也应当减免责任。
首先,商业逻辑上来说,投资方向被投资企业派驻董事、监事、高管、财务人员,并参与被投资企业日常经营等,原则上均属于正常行使股东权利的表现,一般情况下不构成干预被投资企业日常经营,滥用股东权益等。
值得一提的是,实践中,“一票否决权”在某些场合下成为了被投资人玩坏的典型,本文下文还将继续讨论。从法律角度而言,出于保护投资人自身利益,对于被投资企业重大事项,如增资、减资、分立、解散、引入投资人、修改章程、大额对外担保、借款、融资、启动/终止IPO等事项,通常情况下会安排投资人在董事会或股东会层面的“一票否决权”。
此时,从会计角度来看,这种“一票否决权”属于保护性权利而不是实质性权利存在,一般不至于对影响被投资方的权力,从而不会影响合并财务报表。
从司法案例的角度来看,多数法院也认为此类“一票否决权”属于公司自治范畴,并不构成对公司经营的干涉。如无锡中院作出的(2019)苏02民终5352号民事判决书(陆英昶与苏州友新资产投资管理有限公司、施岌等股权转让纠纷)认为:“补充协议二中关于股东会决策事项必须经股东会90%以上表决权股东通过的约定,系股东之间就公司内部治理的特别约定,未违反法律、行政法规的强制性规定,合法有效。牛艳辉、创瑞公司主张瑞明博公司存在滥用该条款干扰公司正常经营的情形,未提供证据予以证明,且该事由并非认定条款无效的事由,故本院对牛艳辉、创瑞公司的该项意见不予采纳。”
而部分案例中,如投资人通过“一票否决权”过度干预日常经营,如日常采购、销售、小额交易、中层管理人员的招聘、任免、薪资等原本可能属于管理层权限的事项,均提升要求在股东会、董事会层面并“一票否决”,则确实可能存在干涉日常经营的嫌疑。
回到经营权的话题,经过检索,在此类大多案例中,原告的举证责任和证明标准均较高,需要论证:
1、投资机构存在过度干预经营行为;
2、原股东已经丧失经营权;
3、投资机构过度干预行为和原股东丧失经营权存在因果关系;
4、前述丧失经营权的结果行为导致目标公司业绩下滑,未能完成对赌指标;
而实践中,能够完成上述证明责任的原告少之又少,因此大多数案件中,法院均以证据不足等理由未予支持。
北京高院作出的(2022)京民终58号民事判决书(北京云聚天下投资中心(有限合伙)等与科华恒盛股份有限公司股权转让纠纷)在维持一审判决的基础上,援引一审判决认为:“上述约定表明,在业绩承诺期内,天地祥云实行董事会领导下的总经理负责制,科华数据委派的董事(含董事长)均按照天地祥云章程行使权利、履行义务,不干预总经理及现有经营团队的正常经营管理活动,天地祥云管理层应充分保证科华数据推荐、董事会聘任的财务总监(财务负责人)正常履行工作职责。当事人并未约定天地祥云由总经理及现有经营团队脱离董事会独立经营管理,云聚投资、达道投资、石军提交的邮件、《警示函》及相关邮件反映科华数据人员对天地祥云有关经营项目的法律风险、项目资料、印章管理等事宜提出意见,不足以证明科华数据限制天地祥云及管理团队业务发展,严重干涉管理团队正常经营管理,更不能证明科华数据的上述行为对天地祥云业绩目标的实现构成实质性影响。云聚投资、达道投资、石军亦未提交其他证据佐证,故对云聚投资、达道投资、石军关于科华数据粗暴干涉天地祥云管理团队业务经营、实际参与控制天地祥云的经营管理的主张,一审法院不予支持。云聚投资、达道投资、石军还主张科华数据将部分天地祥云原核心管理团队成员调离原岗位,导致天地祥云总经理石军及其他核心管理人员将工作和时间精力用在云集团业务发展以及其任职单位工作,严重影响天地祥云发展和业绩完成,但云聚投资、达道投资、石军没有提交证据证明云集团系依法成立的独立于天地祥云的实体,石军对其兼任云集团执行总裁和云决策委员会副主任,以及部分天地祥云管理团队人员职务调整提出了异议,也没有提交证据证明科华数据任命天地祥云总经理石军为云集团执行总裁,将部分天地祥云原核心管理团队成员调离原岗位,与天地祥云业绩目标实现之间存在因果关系。云聚投资、达道投资、石军还主张科华数据故意在天地祥云管理团队及骨干员工制造矛盾,诋毁管理团队声誉,直接要求骨干员工与管理团队进行对抗,但云聚投资、达道投资、石军提交的电话录音没有原件,科华数据也不认可该证据的真实性,云聚投资、达道投资、石军也没有提交其他证据佐证,一审法院不予采信。云聚投资、达道投资、石军关于科华数据设立与天地祥云有竞争关系的同业公司的主张,没有证据证明,一审法院亦不予支持。综上,云聚投资、达道投资、石军主张科华数据应对业绩未完成承担主要责任,依据不足,一审法院不予支持。”
浙江省杭州中院在浙江天越创业投资有限公司、杭州钱江浙商创业投资合伙企业等与杭州宇天投资管理有限公司等合同纠纷((2018)浙01民初4号)一案中认为:“其次,案涉股权收购的条件已成就。根据《投资补充协议(二)》第四条的约定,宇天科技公司至2015年12月31日其上市申报材料未被受理或无法实现上市目标的,权利人有权要求收购。现宇天科技公司确实未达成上述条件,宇天公司、夏阳、彭伟抗辩认为由于天越公司、钱江合伙企业、联创合伙企业、华睿公司在公司治理过程中存在过错,导致宇天科技公司无法上市。本院认为,根据已查明的事实,天越公司、钱江合伙企业、联创合伙企业、华睿公司完成对宇天科技公司的投资后,合计取得公司17%的股权,也派驻了董事,但根据现有有效证据,并不能证明因其参与并知晓公司的管理经营而使公司业绩下滑、无法上市,也不能就此证明其促成了《投资补充协议(二)》中约定的收购条件的成就。宇天公司、夏阳、彭伟的该项抗辩意见,无事实依据,本院不予采信,宇天公司、夏阳、彭伟、余健履行收购义务的条件已经成就。”
广东省深圳中院在张伦、何州股权转让纠纷((2018)粤03民终17606号)一案中认为:“张伦、何州、谢启胜主张大族公司于2016年7月12日,在张伦反对的情况下。通过董事会决议,强行免除张伦的职务,导致目标业绩未能实现。本院认为,《增资扩股协议》第八条第3点约定:“大族公司承诺:对于骏卓公司原有高层及中层管理人员,非因营私舞弊或严重失职行为,不会单方面作出辞退决定。”首先,该董事会决议免去张伦总经理职务,并非辞退张伦。其次,《增资扩股协议》第五条第2点约定:“董事长由大族公司提名,总经理由丙方(张伦、何州、谢启胜)提名”,该条款并未约定必须由张伦担任总经理,而是由张伦、何州、谢启胜提名。董事会任命何州担任总经理,何州仍代表丙方利益,并没有改变卓俊公司的经营管理权,也并无证据证明该提名有违反约定的情形。再次,张伦、何州、谢启胜主张张伦为骏卓公司的主要经营者、开拓市场的负责人,提供了90%的公司的订单,但其均未能提交证据予以证明,无法证明免去张伦的职务与目标业绩未实现之间存在直接因果关系。张伦、何州、谢启胜该上诉理由不能成立,本院不予采纳。
张伦、何州、谢启胜主张大族公司未提供充分的资金和业务支持,是实现骏卓公司业绩成长的障碍。本院认为,张伦、何州、谢启胜未举证证明大族公司迟延提供资金给骏卓公司造成的损失,其次,张伦、何州、谢启胜未曾向大族公司催要过增资款或向大族公司主张违约责任,若如张伦、何州、谢启胜所称此笔增资款对公司经营十分重要,但却没有通过邮件或信函等可以固定的形式进行催要,不符合常理。张伦、何州、谢启胜该上诉理由不能成立,本院不予采纳。
张伦、何州、谢启胜主张大族公司从骏卓公司获悉的商业机会运用其经营优势和资本优势抢走了骏卓公司的订单,导致骏卓公司未能实现对赌条款约定的业绩,为此提交了电子邮件及骏卓公司的予以证明。本院认为,张伦、何州、谢启胜提交的电子邮件未经法定形式固定,证据形式不符合法律规定,张青喜作为证人,未出庭作证,亦不符合法律规定,对其电子邮件及书面陈述本院均不予采信。其次,即便张伦、何州、谢启胜提交电子邮件真实,张伦、何州、谢启胜也应当举证证明该商业机会本应属于骏卓公司所有,大族公司最后运用其经营优势和资本优势获得该项目的签约机会,但该邮件内容均未能体现该些事实,张伦、何州、谢启胜应当承担相应举证不能的不利后果,其该上诉理由亦不能成立,本院不予采纳。”
类似裁判案例还有北京高院作出的(2019)京民终252号民事判决书(陆芸芸等与北京四方继保自动化股份有限公司)、北京一中院作出的(2019)京01民终1905号民事判决书(周宝星等与嘉兴秉鸿宁川创业投资合伙企业(有限合伙)股权转让纠纷)等。
但亦有反例,四川高院作出的(2019)川民终1130号民事判决书(京福华越(台州)资产管理中心、恒康医疗集团股份有限公司股权转让纠纷)则从投资方暂停创始人在公司职务,并全盘接手管理构成根本违约,从而解除相关对赌协议的角度认为:“如股权转让之后,受让方全盘接管管理公司,原股东指定的管理层不再管理经营目标医院,仍由原股东及实际控制人承担经营业绩不达约定的补偿,明显加重了原股东所应承担的风险,也有悖公司法基本原理。故,应认定徐征担任公司3年董事长,是《业绩补偿之补充协议》实现的重要条件。本案徐征被暂停职务后,徐征及兰益商务中心等13家合伙企业无法参与和控制目标医院的运营,也难以实现对目标医院经营业绩的控制和预期,继续履行《业绩承诺之补充协议》关于业绩不达标将进行补偿的约定丧失了基础,京福华越中心、恒康医疗公司的上述行为导致《业绩承诺之补充协议》中业绩补偿条款无法继续履行,其行为构成根本违约。依照《中华人民共和国合同法》第九十四条第四项的规定“当事人一方迟延履行债务或者有其他违约行为致使不能实现合同目的”,兰益商务中心等13家合伙企业及徐征有权要求解除《业绩承诺之补充协议》中2018、2019年度业绩补偿条款。由于徐征被停止和免除董事长职务发生在2018年初,对2017年合同的履行没有影响。因此,《业绩承诺之补充协议》关于2017年度业绩补偿条款不应予以解除,2018、2019年度的业绩补偿条款,应当予以解除。一审判决认定二上诉人暂停徐征职务构成根本性违约,《业绩承诺之补充协议》关于2018、2019年度的业绩补偿条款,应当予以解除正确,二审予以支持。”
另外,根据上市公司新华医疗(600587)的公告,山东高院在(2018)鲁民初 103 号判决中认为:“原告实际参与目标公司的经营管理显然并不符合对赌协议的一般做法,也不符合合同法的一般原则。如果九被告不能控制公司而承担因公司业绩下滑所带来的损失赔偿即违反权利义务对等原则。本案中原告作为控股股东参与成都英德的经营管理,在成都英德业绩下滑之时还要求九被告按双倍业绩补偿显然违反公平原则,对九被告关于在原告参与成都英德管理后仍按双倍进行业绩补偿显失公平。
山东高级人民法院认为,英德公司业绩下滑是因所处行业市场竞争加剧、相关行业政策调整、公司经营决策调整、管理层发生变动以及管理方式变化等诸多因素造成,归结起来主要即为外部所处市场竞争的变化及内部管理经营的变化而导致英德公司未完成盈利预测。涉案 2016 年业绩补偿和 2017 年业绩补偿,从各方提交的现有证据分析,无法判断市场因素在英德公司业绩下滑中所起到的比重,也无法判断更换不同管理者而对英德公司业绩所产生的后果程度。对于 2016年度、2017 年度的业绩补偿,因市场风险造成业绩下滑,九被告应承担补偿责任;因内部经营管理原因对业绩下滑,双方均负有责任。考虑到英德公司经营管理的具体情况、股权转让的价值以及已免去九被告双倍补偿的处理,酌定九被告应负担一倍业绩补偿的70%责任。”
目前,因新华医疗不服山东高院的判决,已上诉至最高院,案号为(2019)最高法民终2017号,截止目前,尚未有终审结果,后继发展值得拭目以待。
在仲裁层面,根据通商律师事务所官方微信号的文章,其在由上海国际经济贸易仲裁委员会(上海国际仲裁中心)受理,作为目标公司原股东代理人的一起仲裁案件中,通过向仲裁庭证明投资方即申请人存在占用目标公司公章、频繁约谈管理层、散布管理者离职的谣言等干扰经营的行为,以致目标公司的日常经营受到严重影响,从而无法完成业绩承诺。最终,仲裁庭裁决认为申请人在目标公司行使股东权利时存在处理不当的行为,确实对目标公司2018年的业绩造成了一定影响,并裁决原股东企业仅需向申请人承担协议约定的50%的责任,即补偿250万股股份的责任。
综上,从实践角度出发,此类案件往往需要综合全盘因素考虑相关行为的尺度、影响、因果关系、免责事由等来决定。而在此类业务中,被投资企业和原股东如想减免责任,则除了前述的举证责任和证明义务问题之外,最好的办法无疑是在协议中明确投资人过度干预经营等行为的具体量化标准,以及出现此等情况下投资人的违约责任、合同单方解除的条件、未达对赌指标自身责任的减免标准和计算公式等。
(14)业绩补偿与股权回购并存
在部分案例中,投资者在对赌协议中同时约定业绩补偿权和股权回购权,在发生纠纷时,投资方为保护自身权益,存在同时要求业绩补偿和股权回购“双保险”的情形,那么此种情况下,在发生诉讼或仲裁时,能否得到支持?
从商业逻辑上说,两者有轻重之分,适用上情形也有所不同。违约程度较轻的,通常可以适用业绩补偿进行补救,而违约程度较重,且可能导致根本违约的,则适用回购,同时需要注意的是,一旦适用回购,可能导致投资人失去股东身份,从而丧失基于股东身份要求业绩补偿的主体资格。
法理而言,尽管尚无明确法律规定,但存在“人不能因为一次过错承担两次赔偿”的理解,因此同时采纳业绩补偿和股权回购确实存在重复计算的可能性。
(一)支持观点
大体而言,认可同时并存的主要理由有:
1、尊重当事人意思自治。作为典型的商事合同,在对赌协议的处理问题上,秉持《九民会纪要》的精神,较之一般民事合同,原则上应该更加充分尊重当事人意思自治,司法不宜轻易介入干预。对赌条款同时约定了业绩补偿和股权回购,是当事人的真实意思表示,并不违反法律规定,应当认可和尊重;
2、业绩补偿和股权回购不是同一法律关系。业绩补偿系基于目标公司因为业绩不达标而对投资方的金钱补偿;而股权回购系对目标公司的股权转让。两者本身是独立存在的,也不存在重合、矛盾之处,处于并列地位,且并未约定投资人就现金补偿以及股权回购仅能择一主张,应分别判断条件是否成就,在条件均成就的情况下可以同时得到支持。
3、业绩补偿条件成就时投资方仍然具有股东身份。事实上,根据《九民会纪要》对股东身份认定的标准来看,绝大多数对赌纠纷发生或者业绩补偿款条件成就时,投资人仍是目标公司股东,未丧失股东身份,因此不影响投资方主张业绩补偿。
4、是否需要调整不影响同时适用。在承认业绩补偿系违约金的前提下,在约定过高的情况下,部分法院认为应予以调整,才能既制约违约一方,又能防止另一方滥用契约自由获得额外利润。但此时是否调整,不影响同时适用。
最高院在山东宏力艾尼维尔环境科技集团有限公司、天津普凯天吉股权投资基金合伙企业公司增资纠纷((2019)最高法民申5691号)中认为:“同时支持业绩补偿和股权回购是否矛盾问题。《补充协议》第2.3条约定:“由上述约定可见,业绩补偿适用的条件是宏力热泵2012年净利润达不到4500万元的情形,而股权回购适用的条件是宏力热泵不能于2014年12月31日前在A股上市,两者适用条件和约定的行权时间并不相同。业绩补偿条件成就之时,案涉股权回购条件尚未成就,普凯天吉和普凯天祥仍为宏力热泵的股东,并不存在宏力集团主张的普凯天吉和普凯天祥不是股东,不享有业绩补偿权利,同时支持业绩补偿和股权回购权利存在矛盾的问题。”
前述提及的最高院作出的(2022)最高法民申418号民事裁定书(翟红伟、青海国科创业投资基金合同纠纷)则对两者并存的合理性,业绩补偿的性质,是否应当适用违约金调整规则等做了进一步认定。
前述提及的北京高院作出的(2021)京民终102号民事判决书(时空电动汽车股份有限公司等与浙江亚丁投资管理有限公司等股权转让纠纷)认为:“首先,案涉协议为对赌协议,是盛世聚浦合伙和时空汽车公司对时空能源公司的估值进行调整的协议。案涉相关协议同时设置业绩补偿条款和股权回购条款,构成盛世聚浦合伙以高溢价认购时空能源公司股权的前提与基础。因为有业绩补偿条款和股权回购条款,盛世聚浦合伙才会愿意在信息不对称且无法控制时空能源公司经营管理的情况下以高溢价认购目标公司股权。时空汽车公司的业绩补偿和股权回购义务是和盛世聚浦合伙高溢价认购目标公司股权相对应的,符合权利义务相一致的原则。其次,业绩补偿条款和股权回购条款并非对盛世聚浦合伙的保底。盛世聚浦合伙投资时空能源公司获得股权,目的并非是按期获得固定收益,业绩补偿条款和股权回购条款也并非盛世聚浦合伙逃避投资风险的保底条款。盛世聚浦合伙和时空汽车公司真实的交易目的是通过增资为时空能源公司的经营获得资金,从而完成对赌协议设定的经营目标业绩,达到双方共赢的局面。时空能源公司的净利润目标能否成就取决于该公司的经营,在签订对赌协议时是不确定的,能否主张以及主张的数额都是不确定的。因此,同时支持业绩补偿和股权回购,并不会脱离设置对赌协议的初衷。再次,股东身份的变化并不会导致业绩补偿和股权回购存在矛盾。盛世聚浦合伙要求业绩补偿和股权回购的原因是因为时空能源公司未达到经营目标业绩,导致实际估值与签订对赌协议时的预设估值有差距,与是否保持股东身份没有因果关系。只要盛世聚浦合伙在业绩补偿条件成就时是股东身份即可。此外,业绩补偿金和股权回购款是对投资方收益的补偿和退出路径,与违约金的性质明显不同,不应适用合同法第二十九条的规定。”
苏州中院作出的(2019)苏05民终9001号民事判决书(宋学兵与上海赞道资产管理中心、李向东等合伙协议纠纷)中认为:“赞道中心与宋学兵、向东公司等签订的《投资协议书》系各方真实意思表示,应属合法有效,各方均应按约履行。依据协议约定,宋学兵等股东需承担向东公司不能完成进度承诺的现金补偿责任即以投资款金额为基础按每月10%利率计算,且目标公司不能实现进度承诺时,赞道中心有权要求宋学兵等股东回购股份。从性质上看,上述约定的现金补偿义务以及股权回购义务,均系《投资协议书》约定的事项未能完成时宋学兵等股东负有的义务,两条款处于并列地位,合同条款中并未约定赞道中心就进度不符时的现金补偿以及股权回购仅能择一主张,且一审已就赞道中心主张的现金补偿款进行了调整,故本案中宋学兵上诉主张赞道中心在请求回购的情况下无权主张现金补偿,依据并不充分。”
(二)不支持观点
持此观点主要理由包括:
1、股东身份问题。即前述提及的,有法院认为,投资人要求业绩补偿的前提是股东身份,而回购刚好导致投资人丧失该主体身份,因此两项请求自相矛盾,无法同时主张;
2、双重收益,结果不平公平。如前所述,部分法院认为,允许同时适用,可能导致投资人获得“保底收益”或“超额投资回报”,从而脱离了对赌协议的初衷,违背了创业投资的商业规律,对被投资企业和原股东显失公平,不应允许;
3、业绩补偿和股权回购均具有违约金的性质,只能择一行使。部分法院认为,业绩补偿款和回购股权均具有因违约行为承担损害赔偿责任的性质,应当综合进行考量。业绩补偿和股权回购都是对投资人股权投资款的补偿,投资人可以选择但是不能同时主张。
广州中院作出的(2021)粤01民终1354号民事判决书(广州星海国政二号投资合伙企业、刘宇兵合同纠纷)认为:“虽然合作协议、补充协议中没有明确约定股份回购与现金补偿是二者择其一还是同时适用的关系,但从协议约定的股份回购价格以及现金补偿款的计算方式来看,股份回购价格是以国政二号企业的投资本金加持股时间,以每年10%的溢价进行计算,而现金补偿数额是以国政二号企业的投资金额、持股比例以及广州怡文2015年度的实际报表净利润、约定市盈率为基数进行计算。上述两种计算方式均体现了广州怡文达不到约定业绩数额时刘宇兵应对国政二号企业承担一定的补偿责任,在补偿数额计算上均带有一定的补偿及惩罚性质。此外,协议约定实际利润少于6000万元触发股权回购条款,实际报表利润少于8000万元触发现金补偿条款。根据触发条件内容、补偿计算方式,上述触发条件应理解为:当实际利润少于6000万元,国政二号企业可要求刘宇兵回购股权或作出现金补偿;当实际利润在6000万元至8000万元之间的,国政二号企业只能要求刘宇兵作出现金补偿,即当实际利润少于6000万元时,回购股权与现金补偿属于二者择其一的关系。
综上,国政二号企业已获得了部分现金补偿,故其在本案中再请求刘宇兵向其支付股权回购款本金、溢价款及逾期利息,无事实及法律依据,一审法院不予支持正确,本院予以维持。”
绍兴中院作出的(2015)浙绍商初字第13号民事判决书(江阴安益股权投资企业与洪金坤、邵红江等公司增资纠纷)认为: “在原股东回购或收购投资人的股权时,股权回购或收购的价格应按以下原则确定:按10%年利率计算的投资款项的本利之和,并扣除投资人从公司获得的分红。”而业绩补偿金的性质等同于分红款,因此,业绩补偿款不应再另行支付。
上海市浦东新区人民法院作出的(2018)沪0115民初45869号民事判决书(宁波金投股权投资合伙企业与赵天学、陈振宇等其他与公司有关的纠纷)认为:“五被告支付业绩补偿款、回购原告股权均具有因违约行为承担损害赔偿责任的性质,应当综合进行考量。原告已在本案中明确提出了股权回购的主张,原告再基于上述条款主张业绩补偿款,不尽合理。且,从《投资协议》约定的股权回购款的计算方式看,已经充分考虑了对被告违约行为给原告投资造成的损失的弥补。故,对于原告要求五被告支付2014年度、2015年度业绩补偿款及相应逾期付款违约金的诉讼请求,本院不予支持。”
北京一中院作出的(2017)京01民初814号民事判决书(深圳前海盛世圣金投资企业(有限合伙)与徐茂栋等股权转让纠纷)认为:“首先,从协议内容来看,涉案协议实质为对赌协议,本案对赌协议虽然同时约定了2015年业绩承诺和2016年挂牌承诺,但是从合同目的及对赌标的角度来看,主要是投融资双方因对赌而产生的股权回购;其次,前海盛世企业作为投资人要求目标公司各股东进行业绩补偿,前海盛世企业依然保持星河互联公司股东身份不变,但是前海盛世企业要求回购股权,实质是退出星河互联公司,不再拥有股东身份,两者存在一定矛盾;再次,如星河互联公司在2016年12月31日之前未完成挂牌,则之前的业绩很可能未达到相应要求,从协议约定的业绩补偿方式来看,补偿方式之一为“要求原股东中任意一方或多方受让投资方持有的目标公司的部分股权”,该方式与股权回购义务有重合之处,说明星河互联公司未如期挂牌的法律后果中已经处理了业绩补偿,前海盛世企业单独索要的2015年业绩补偿,存在重复计算。综上,本院依据协议,仅支持前海盛世企业关于股权回购本金、利息及违约金的主张,对于业绩补偿折价款及业绩补偿违约金的主张不予支持。”
从实务操作角度而言,两种观点各有支持案例,笔者倾向支持同时适用,但对于极端情况下过高补偿,在目前疫情常态化和“六稳六保”的要求下,仍然需要慎重考虑。实务建议如下:
1、站在投资人的角度,自然是在协议中明确约定有权同时主张业绩补偿和股权回购,并特别两者并行不悖,因此股权回购价款中无需扣减业绩补偿款;站在被投资企业和创始人角度,则刚好相反,如乙方拗不过甲方,无法坚持不能同时主张,则争取约定即便可以同时主张,应当适用扣减和违约金调整原则,同时尽可能争取相对合理的业绩补偿和回购金额的计算公式和触发条件,以及相应的免责条款等;
2、同样,站在投资人角度,在协议中明确约定,业绩补偿和股权回购均不属于违约金,不适用调整规则,或者要求对方放弃对违约金过高进行调整的权利(该项主张诉讼和仲裁的认定尺度差异很大,有争议);站在被投资企业和创始人角度,同样相反,或者,在和投资人博弈过程中,如无法争取前述权利,则换个赛道考虑,争取各类赔偿和违约责任的触发起点和上限,要求投资人相对较短的行权期间,相对较复杂繁琐的举证责任和主张程序等;
3、再次,站在投资人角度,仍应当适度兼顾公平,避免总的计算金额过高,甚至过度高于其投资总额的极端情况。杀鸡取卵、竭泽而渔并不可取,狗急尚且跳墙,凡事仍需留有余地;同样,站在被投资企业和创始人角度,如前所述,争取相对合理的计算方式和触发条件,合理谈判博弈,坚持红线,维持底线。抱薪救火、饮鸩止渴同样是过于短视,给自己头悬达摩克利斯之剑的行为。
4、最后,程序上而言,各方都需要保存好任何主张沟通交流、主张权利或抗辩的书面证据,并充分考虑时效问题,及时行权、发函、反馈和采取其他相应措施,避免失期、逾期、财产流失或损失加剧的情形。
(15)不可抗力/情势变更
2021年7月,上市公司科华生物(现*ST科华 002022)卷入巨额对赌回购纠纷的仲裁案件惊动了业界,其被主张105.04亿本金加上10.5亿违约金的天文数字仲裁请求,以及受此拖累,陷入退市预警的遭遇,也引起了对疫情期间对赌案件适用不可抗力/情势变更的热议。
2018年6月8日,科华生物与天隆科技四名股东彭年才、李明、苗保刚及西安昱景同益企业管理合伙企业签署《关于西安天隆科技有限公司和苏州天隆生物科技有限公司之投资协议书》(简称《投资协议书》),约定以现金方式对天隆科技进行增资并收购四名股东持有的天隆科技股权。
按照《投资协议书》约定,天隆科技的全部股权收购共分两个阶段完成:
第一阶段,科华生物以5.5亿元对价获得天隆科技62%股权,科华生物在投资协议签订时就已完成对天隆公司投资5.54亿元,并取得62%的股权。
第二阶段,科华生物将在2021年度以按照天隆科技2020年度净利润情况相应计算的股价完成对天隆科技剩余38%股权收购,最终完成100%股权整体收购。
其中,就第二阶段38%股权的转让事宜,多方约定按照天隆科技的整体估值以下两者孰高为准:(1)90,000万元;或(2)标的公司2020年度经审计的扣除非经常性损益后的净利润×25倍。
客观的说,扣非孰低后25倍P/E的市盈率,对于此类收购对价而言,尚属公允,且在当初评估天隆科技资产时,其净利润还是负数,处于亏损状态。令人无法想到的是,受新冠肺炎疫情爆发等客观因素的影响,IVD领域在全球疫情防控中发挥了至关重要的作用,以PCR技术为代表的分子诊断领域更是迎来了爆发式的增长。天隆科技2020年度经审计的扣除非经常性损益后的净利润合计达到11.06亿元。根据当初的协定,科华生物收购天隆公司剩余38%股份的需支付的投资价款高达105亿元。而截至仲裁立案之日,科华生物总市值不过才80亿元左右,而随后就是连续的股价暴跌,到本文截稿之日其市值仅存60亿左右。显然,这是个客观无法继续履行的协议,就算科华生物倾家荡产,把自己卖了也付不起,从实际履行的可能性、社会效果和司法公信力的角度来看,本案的对价调整是大概率事件。
现实也确实如此,2021年8月30日,科华生物向上海国际经济贸易仲裁委员会提出仲裁反请求并获受理。请求裁决解除科华生物与天隆科技于2018年6月8日订立的《投资协议书》项下第十条“进一步投资”条款。
科华生物认为,《投资协议书》的交易目的仅限于对天隆科技62%的股权进行确定地交易。新冠疫情的爆发已致使“进一步投资”条款的合同基础条件发生了双方在订立合同时无法预见的、不属于商业风险的重大变化,继续履行该交易条款将对科华生物产生显著的不公平,这已构成“情势变更”。
2022年11月1日,根据*ST科华公告,2022 年 10 月 31 日,上海国际经济
贸易仲裁委员会(上海国际仲裁中心)秘书处签发(2022)沪贸仲字第 22253 号文,仲裁庭决定同意再一次给予各方和解协商期限,并要求各方在 2022 年 11 月30 日前将协商结果告知秘书处。
科华的仲裁案件有望和解,而由此引发的问题是,对赌案件是否适用情势变更或不可抗力?如果适用,应当如何具体适用?
新冠疫情以来,不可抗力和情势变更成为了“显学”和热门话题。实践中,投资方以不可抗力或情势变更为由,主张对对赌条件未能实现不承担责任也是常见的抗辩理由。在法院层面,疫情到底构成不可抗力还是情势变更,尚没有一致意见,实践中需要根据所处行业、所受影响程度等综合因素,结合实际情况适用。
最高院和各地法院先后出台了疫情期间审判工作的一些要求,其中涉及对赌问题的有最高人民法院印发《关于依法妥善审理涉新冠肺炎疫情民事案件若干问题的指导意见(一)》:“二、依法准确适用不可抗力规则。人民法院审理涉疫情民事案件,要准确适用不可抗力的具体规定,严格把握适用条件。对于受疫情或者疫情防控措施直接影响而产生的民事纠纷,符合不可抗力法定要件的,适用《中华人民共和国民法总则》第一百八十条、《中华人民共和国合同法》第一百一十七条和第一百一十八条等规定妥善处理;其他法律、行政法规另有规定的,依照其规定。当事人主张适用不可抗力部分或者全部免责的,应当就不可抗力直接导致民事义务部分或者全部不能履行的事实承担举证责任。”
最高人民法院印发《关于依法妥善审理涉新冠肺炎疫情民事案件若干问题的指导意见(二)》第14条:“对于批发零售、住宿餐饮、物流运输、文化旅游等受疫情或者疫情防控措施影响严重的公司或者其股东、实际控制人与投资方因履行“业绩对赌协议”引发的纠纷,人民法院应当充分考虑疫情或者疫情防控措施对目标公司业绩影响的实际情况,引导双方当事人协商变更或者解除合同。当事人协商不成,按约定的业绩标准或者业绩补偿数额继续履行对一方当事人明显不公平的,人民法院应当结合案件的实际情况,根据公平原则变更或者解除合同;解除合同的,应当依法合理分配因合同解除造成的损失。
“业绩对赌协议”未明确约定公司中小股东与控股股东或者实际控制人就业绩补偿承担连带责任的,对投资方要求中小股东与公司、控制股东或实际控制人共同向其承担连带责任的诉讼请求,人民法院不予支持。”
贵州高院《贵州民营企业涉疫情商事合同履行中的法律风险提示书》:“2、融资借贷类合同能否适用情势变更要求变更或解除?
不可抗力和情势变更的适用具有相似性,两者虽均构成履行障碍,但程度不同。不可抗力一般已构成履行不能,而情势变更一般尚未达到履行不能的程度,仍属于可能履行,只是履行极为困难或者履行会导致显失公平。不可抗力属于法定免责事由,当事人只要举证证明因不可抗力导致合同履行不能即可获得免责。情势变更不是法定免责事由,是否构成情势变更、是否变更或解除合同及是否免责,取决于个案的情况。结合个案情况不同,融资借贷类合同符合情势变更要件的,企业亦可以要求变更或解除合同,如部分股权性融资对赌协议。”
广西高院民二庭《关于审理涉及新冠肺炎疫情民商事案件的指导意见》:“九 审理涉新冠肺炎疫情的与公司有关纠纷案件问题
4.股权投资业绩对赌中的情势变更规则适用。在股权投资的业绩对赌中,融资方以疫情为由主张变更对赌内容或者解除合同的,法院可以从行业性质、盈利模式等方面分析疫情与目标公司的经营收益是否存在直接的因果关系,综合判断是否适用情势变更规则。”
北京市第一中级人民法院发布的《疫情之下企业经营风险与法律应对》白皮书:“4. 对于对赌风险,我们建议:第一,对于已经签订协议的当事人,可依据协议约定及法律规定,采取变更合同的方式,延长履行期限或调整履行目标。
第二,可根据协议约定或法律规定,采取解除合同的方式,避免损失的进一步扩大。
第三,对于陷入“合同僵局”,各方无法协商而诉诸司法的案件,人民法院将依据《民法总则》《合同法》等相关规定,全面考量疫情对个案中对赌协议履行的影响,合理地分配对赌风险,妥当地确定当事人的损失,避免因疫情的影响而造成利益分配的失当。
扬州中院发布的《关于为依法防控疫情和促进经济社会发展提供司法服务和保障的十八条措施》:“ 7.妥善审理疫情引发的涉公司诉讼。对于疫情引发的对赌协议案件,依法准确认定相关条款效力,负有股权回购或现金补偿等义务的主体申请适用不可抗力或情势变更拒绝履行相关义务的,根据公平原则并结合案件实际情况合理调整双方利益关系。依法评价疫情对股东权利义务行使造成的影响,妥善化解股东出资、公司决议效力、公司解散等公司治理纠纷,维护市场主体稳定。”
支持进行调整的具体案例有:
根据上市公司爱迪尔(002740)的公告,成都中院作出的(2021)川 01 民初 7505 号民事判决书(陈茂森、陈曙光、成都爱克拉珠宝设计中心(有限合伙)、成都市浪漫克拉钻石设计中心(有限合伙)与福建省爱迪尔珠宝实业股份有限公司)判决:“一、变更案涉《利润补偿协议》第二条第 1 款“业绩承诺”的约定内容,将成都蜀茂钻石有限公司截止2020年末的累计承诺净利润数调减28,007,400元;
二、变更案涉《利润补偿协议》第二条第 4 款第 5 项“期末减值额”的约定
内容,增加“在计算上述期末减值额时,需剔除新冠疫情影响及甲方的负面经营情况影响”内容;”
同样,根据爱迪尔的公告,南京秦淮法院作出的为(2021)苏 0104 民初 10780号民事判决书(王均霞与福建省爱迪尔珠宝实业股份有限公司)判决:“一、将《利润补偿协议》第二条第1款“业绩承诺”中的千年珠宝2017年度至2020年度的累计承诺净利润数调减3,500万元;
二、资产减值补偿金额的计算公式调整为:
应补偿的金额=期末减值额-在利润补偿期间内因累积实际净利润数未达到累积承诺利润数已支付的补偿额-因疫情及甲方经营不善对千年珠宝造成的资产损失。”
目前,前述两个案件均在上诉阶段,截至本文成文之日,尚未有生效判决作出。
江西高院在江西建信金牛新兴产业投资基金企业(有限合伙)与陈宗伟、宋徵玉、王俊华、南昌宝葫芦农庄有限公司、邓莲华、朱学珍、徐雪梅、陆经富、南昌洪崖房地产开发有限公司、江西靖安中部梦幻城实业有限公司增资合同纠纷((2015)赣民一初字第3号)一案中认为:“本案中被告南昌宝葫芦土地被政府征收,这种征收行为是南昌宝葫芦不能预见、不能避免并不能克服的客观情况。被告南昌宝葫芦在发生政府征收其土地的不可抗力后,导致南昌宝葫芦不能按照约定按期支付原告每年度不得低于18%之收益的股息分配,产生违约,违约责任因不可抗力可以免除。
原告与被告陈宗伟等回购义务人签订的《股权转让协议书》系另一合同,该协议中约定的投资方股权退出条件之一即为被告南昌宝葫芦不能按照约定按期支付原告每年度不得低于18%之收益的股息分配。被告南昌宝葫芦主张政府征收南昌宝葫芦土地等资产行为成为《股权转让协议书》履行回购中的不可抗力没有合同及法律依据。原告主张被告陈宗伟等回购义务人因逾期支付股权转让款而承担违约金1743.70万元,鉴于本案实际情况,被告南昌宝葫芦遭遇政府征收土地的不可抗力,导致回购义务人在原告投资不到一个月即面临回购13300万元的股权转让款的巨大压力,可以免除被告陈宗伟、宋徵玉、王俊华的违约责任。”
仲裁层面,根据竞天公诚律师事务所官方微信文章,其代理的某上市公司收购医疗器械企业的对赌仲裁案件,归纳总结了三个此类仲裁案件的争议焦点即:
(1)对赌协议能否适用情势变更制度进行调整?
(2)业绩承诺未达成是否系新冠疫情及其防控措施所导致?
(3)若适用情势变更制度,如何调整才“公平”?
最终,仲裁庭认为,新冠疫情导致了本案系争《股权转让协议》的基础条件发生了当事人在订立合同时无法预见的、不属于商业风险的重大变化,继续履行协议对于业绩承诺方明显不公平,应当适用情势变更制度对协议约定的补偿金额进行调整。该调整应当依照公平合理原则,充分考量当事人双方的缔约目的、交易初衷及权利义务的约定,兼顾各方利益,使各方的权利义务调整至公平合理的状态。同时,考虑到本案中收购方系高溢价收购目标公司,新冠疫情导致了目标公司的商誉减值,且目标公司经营状况出现的重大变化是当事人各方缔约时均无法预料的,倘若作为股权转让方的业绩承诺方不再支付业绩补偿款,意味着所有损失均由作为股权受让方的收购方单方面承担,这不符合公平合理原则。最终,仲裁庭在平衡双方利益的基础上认为,因新冠疫情导致的目标公司的损失应由当事人双方共同分担,故依照公平合理的原则裁决业绩承诺方减半支付业绩补偿款。
从检索案例来看,大多数案件均以举证责任为理由,未支持认定请求,相关案例有:
北京高院作出的(2020)京民终677号民事判决书(扬州万安燃气有限公司等合同纠纷)认为:“关于国家“煤改气”政策是否构成情势变更。《最高人民法院关于适用<中华人民共和国合同法>若干问题的解释(二)》第二十六条规定,构成情势变更需具备以下要件:一是应有情势变更的事实,也就是合同赖以存在的客观情况确实发生变化。二是须为当事人所不能预见的。如果当事人在订立合同时能够预见到相关的情势变更,即表明其知道相关情势变更所产生的风险,并甘愿承担,在这种情况下情势变更原则就不能适用。三是情势变更必须不可归责于双方当事人,也就是由除不可抗力以外的其他意外事故所引起。四是情势变更的事实发生于合同成立之后,履行完毕之前。五是情势发生变更后,如继续维持合同效力,则会对当事人显失公平。根据上述规定,本院认为,向艺公司、樊秦安、万安公司关于本案事实构成情势变更的上诉主张不能成立。其一,根据一审法院查明的事实,2016年12月30日,昆颉中心与万安公司、向艺公司、樊秦安共同签订的《股权转让及增资协议》及《补充协议》,向艺公司、樊秦安对万安公司2016年至2018年的净利润作出承诺。2016年以及2017年万安公司均完成了承诺业绩。2017年底国家开始推行“煤改气”政策,致使天然气价格大幅上涨,与万安公司未完成2018年承诺业绩确实存在一定程度的关联性。但由于之后相关文件陆续出台,“煤改气”进度大幅放缓,因昆颉中心并未提交证据证明天然气价格大幅上涨持续时间,故本院无法判断“煤改气”政策引起的天然气价格上涨对万安公司2018年度净利润的影响程度。其二,万安公司作为专业的城市燃气经营企业,其应充分知悉由于燃气销售价格实行政府指导价,万安公司在燃气供应价格发生大幅变化的情况下,其无法通过自由调整销售价格以弥补其成本支出,亦即因全国性天然气短缺导致的净利润业绩下降属于此类城市燃气经营企业固有的商业风险。其三,向艺公司、樊秦安、万安公司主张本案适用情势变更的主要依据是2017年12月5日国家发改委出台的《关于北方地区冬季清洁取暖规划(2017-2021)的通知》中《关于北方重点地区冬季清洁取暖“煤改气”气源保障总体方案》等政策文件,但昆颉中心提交的证据显示,“煤改气”工作至迟于2013年即开始启动。比如2013年9月13日国务院印发《大气污染防治行动计划》、2016年3月16日全国人民代表大会批准《十三五规划纲要》。特别是2016年12月21日召开的中央财经领导小组第十四次会议,更是强调了要按照企业为主、政府推动、居民可承受的方针,宜气则气,宜电则电,尽可能利用清洁能源,加快提高清洁供暖比重。《关于北方重点地区冬季清洁取暖“煤改气”气源保障总体方案》的出台恰恰是为了落实上述会议精神。因此,万安公司作为专业的城市燃气经营企业,在签署交易文件时应当知晓国家关于环境治理、“煤改气”工程的相关政策,对于国家加大“煤改气”力度导致天然气需求激增,甚至出现全国性的供气短缺、天然气价格大幅提升应该是有预期的,其所提出的国家“煤改气”政策变化,并不属于案涉《股权转让及增资协议》及《补充协议》履行过程中发生的无法预见的、非不可抗力造成的情形。据此,一审判决认定向艺公司、樊秦安、万安公司的上述主张不符合情势变更情形正确。”
上海高院作出的(2020)沪民申713号民事判决书(蒋文郁与甲湛(上海)投资中心股权转让纠纷)认为:“蒋文郁作为协议约定的回购义务人应依约定价格支付回购款,逾期履行的,还应承担相应的责任。现蒋文郁主张迈日公司未达到《补充协议》所约定的经营目标,系因公司所属的汽车行业业绩整体下滑所致,属于不可抗力,应作为经营目标未完成的免责事由,故其无需承担支付回购款的责任。对此,一、二审法院从不可抗力的法定构成要件、协议约定内容等多个角度进行详细地阐述,认为汽车行业整体业绩下滑应属于商业风险范畴,且系争协议中亦未将商业风险约定为不可抗力事项,故蒋文郁不能据此要求免除其在协议项下的支付回购款等义务,本院予以确认。”
最高院作出的(2020)最高法民申1616号民事裁定书(旷智(天津)国际贸易有限公司、王一鸣股权转让纠纷)认为:“旷智公司、华天汇金公司、王一鸣主张原审法院已经认定“8.12爆炸”事件为不可抗力,根据不可抗力产生的后果,旷智公司支付业绩补偿款的基础不复存在,其无需承担因此所产生的责任即无需支付业绩补偿款。《中华人民共和国合同法》第一百一十七条规定,因不可抗力不能履行合同的,根据不可抗力的影响,部分或者全部免除责任,但法律另有规定的除外。第一百一十八条规定,当事人一方因不可抗力不能履行合同的,应当及时通知对方,以减轻可能给对方造成的损失,并应当在合理期限内提供证明。同时据原审查明事实,双方在《投资框架协议》中对不可抗力的事由及发生不可抗力的后果已经作出约定,如一方因不可抗力事件的影响而全部或部分不能履行其在本协议中的义务,发生不可抗力事件一方的合同义务在不可抗力引起的延误期间内可予中止,履行义务的期限可予相应顺延,但并未就不可抗力事件导致合同义务的免除作出当然的豁免。由此可见即使发生不可抗力事件,亦并不必然免除旷智公司对因此无法履行合同义务的举证义务,相关当事人仍应举证证明因不可抗力不能履行或者不能部分履行合同义务,并应当及时通知对方以减轻可能给对方造成的损失,且应当在合理期限内提供证明。而双方对于“8.12爆炸”事件是否属于不可抗力,是否影响案涉协议的履行并未明确达成一致意见。旷智公司未举证证明其在“8.12爆炸”事件发生后即及时通知龙洲集团该爆炸事件属于不可抗力而无法继续履行协议,反而在“8.12爆炸”事件发生后各方当事人另行签订了相关补充协议,协议内容仅对天和能源公司取得《燃气经营许可证》的时间作推迟,并未对天和能源公司2016年、2017年应取得的业绩以及旷智公司向龙洲集团支付业绩补偿款的条件做相应的变更,可表明旷智公司亦认可该事件仅导致合同义务的顺延而非全部责任的免除,各方当事人并未就因该事件即可免除旷智公司支付业绩补偿款义务形成合意。因此即使原审法院将“8.12爆炸”事件认定为不可抗力,旷智公司对因该事件的发生与免除其合同义务之间的因果关系仍负有举证责任,原审法院认为旷智公司主张其无须向龙洲集团承担业绩补偿责任的依据不足对其诉请未予支持并无不当。”
新疆高院作出的(2022)新民终164号民事判决书(新疆新投能源开发有限责任公司、成都银丰恒投资咨询有限公司合同纠纷)认为:“对此本院认为,在签订案涉《协议》前,新投能源公司已是欣华欣物流公司占股34%的股东,其理应知晓欣华欣物流公司经营情况以及股东内部关系。新投能源公司作为商业主体,在其决定加大投资时,理应对欣华欣物流公司的后续的经营发展状况以及可能出现的投资风险进行分析预判,且双方签订案涉股权转让协议亦并非以欣华欣物流公司的经营状况为合同履行的前提条件。而无法形成股东决议属于公司内部治理问题,新投能源公司若认为公司股东存在侵害其他股东或公司利益的情形,可依据《中华人民共和国公司法》相关规定予以解决。因此,即使欣华欣物流公司存在经营亏损、股东无法形成决议的情况,亦均属商业风险,并不属于上述司法解释规定的不可预见的、非不可抗力造成的不属于商业风险的重大变化。新投能源公司以情势变更,继续履行合同将对其明显不公平为由,主张解除合同明显缺乏依据。综上,银丰恒投资公司的违约情形、程度并未达到上述法律规定中有关法定解除的情形,亦不符合司法解释中情势变更制度的适用以及双方合同中有关“一方丧失实际履约能力;由于一方违约,严重影响了另一方的利益,使合同无法履行或合同目的无法实现;因协议所依据的交易情势发生变更,当事人双方经过协商同意”的约定,故新投能源公司上诉主张解除案涉合同无事实及法律依据,本院不予支持。新投能源公司应当按约向银丰恒投资公司支付剩余股权转让款26,626,621元。”
长沙中院作出的(2022)湘01民终3926号民事判决书(游娱科创(北京)文化发展有限公司、湖南游娱商业运营管理有限公司等合同纠纷)认为:“二、最高人民法院《关于依法妥善审理涉新冠肺炎疫情民事案件若干问题的指导意见(一)》第二条之规定,审理涉疫情民事案件,要准确适用不可抗力的具体规定,严格把握适用条件。对于受疫情或者疫情防控措施直接影响而产生的民事纠纷,符合不可抗力法定要件的,才适用相关不可抗力的法律规定。当事人主张适用不可抗力部分或者全部免责的,应当就不可抗力直接导致民事义务部分或者全部不能履行的事实承担举证责任。本案中游娱商业公司并未就疫情或疫情防控措施对其业绩造成的影响提供证据证明责任,故,本院对游娱商业公司的该上诉主张不予支持。”
湖南省株洲市天元区人民法院作出的(2021)湘0211民初5284号民事判决书(株洲市国有资产投资控股集团有限公司、李剑胜等与公司有关的纠纷)认为:“根据案涉《协议》第一条第六款约定“不可抗力,是指在本协议签署日不能预见其发生、后果不能避免或者克服,在本协议签署日后出现的阻碍任何一方全部或部分履行本协议项下义务的所有事件。此种事件包括地震、台风、洪水、火灾、战争、国内或国际交通障碍、××、骚乱、暴乱和不能预见、不能避免、不能克服的其他情况。”因此,根据上述约定,新冠肺炎疫情属于不可抗力的情形。根据案涉《协议》第十一条第一款约定“因不可抗力而导致本协议的条款和条件履行本协议项下的义务,该方可以根据法律规定和本协议约定就不可抗力影响范围内的违约情形主张免除违约责任”,因此,即使新冠肺炎疫情属于不可抗力,亦不代表可以任意适用,仅能根据法律规定和本协议约定就不可抗力影响范围内的违约情形主张免除违约责任,需综合考量疫情对不同地区、不同行业、不同案件的影响,准确把握疫情或者疫情防控措施与合同不能履行之间的因果关系和原因力大小。
本案中,第三人三特公司在株洲市工商局完成股份登记备案之日起二年期限届满未能向中国证监会申报首次公开发行股票并上市的材料,从而触发回购的条件。湖南省于2020年1月24日启动重大突发公共卫生事件一级响应,于2020年3月10日将新型冠肺炎疫情防控突发公共卫生事件应急响应级别由一级调整为二级,此时,政府全面统筹疫情防抗与企业复工复产,两被告及第三人所述“客户、供应商走访”工作并非不能通过其他途径解决,新冠肺炎疫情仅是暂时阻碍合同的履行,并非导致第三人不能上市的直接原因,本院将就疫情所造成的影响在违约金的承担上予以考虑,对被告李剑胜、杨艳及第三人三特公司主张延长上市时间或回购时间的意见不予采纳。”
综上可见,疫情之下对赌义务能否适用情势变更/不可抗力制度予以调整,在司法实践中仍存在较大的不确定性。具体到实践中,核心因素应该是因果关系和如何适用“公平”。前者往往需要大量的准备工作和举证义务,如标的公司业绩同比近年来是否构成显著的“波动”,是否与新冠疫情构成直接且最主要因果关系或因为疫情收到超出常理的影响(如开篇所提的科华生物和天隆科技所涉及的医药行业),而论证这些往往需要举证同行业公众公司的可比数据,政府部门、研究机构的权威信息和认定等,存在较高难度,这也是为什么疫情以来支持调整的案例少之又少的主要原因。
至于公平原则,相对而言较为主观,更大取决与裁判者的自由裁量权,需要结合交易背景和目的、疫情影响程度、因果关系度、有无一方过错、怠于通知或者减损行为,过错相抵、预期收益等综合权衡各方利益等多重因素考虑。
(16)定增保底承诺
在上市公司定增时,由公司、控股股东、实际控制人或第三人承诺保底收益也属于广义上的对赌。实践中,定增保底承诺常见于《差额补足协议》、《定增股份回购协议》中。常见模式如下:从签订主体来看,一般是由上市公司的大股东或实际控制人与投资人签订协议,也有部分上市公司直接与投资人签订;从权利义务安排来看,双方约定某一固定收益率,若投资者所持定增股票在处置时未达到此标准,则由上市公司一方补足,或由上市公司一方按照特定价格回购股份,此为“固定利益保底”。另外在部分保底协议中也会同时存在“超额利益共享”的约定,即定增股票在处置时超过固定收益率的部分由双方按比例分成。定增原本是一种典型的股权投资方式,保底协议的存在规避了股权投资的风险即收益的不确定性,使其更偏向于一种类债权的投资。以此,保底协议保驾护航下的定增投资,也多被理解为“明股实债”乃至“对赌”的设计。
2020年2 月14 日,证监会相继发布《关于修改〈上市公司证券发行管理办法〉的决定》、《关于修改〈创业板上市公司证券发行管理暂行办法〉的决定》《关于修改〈上市公司非公开发行股票实施细则〉的决定》(统称“再融资新规”),并在3 月20 日制定《发行监管问答——关于上市公司非公开发行股票引入战略投资者有关事项的监管要求》。其中,《上市公司非公开发行股票实施细则》(证监会公告〔2020〕11号)第29条进一步明确 “上市公司及其控股股东、实际控制人、主要股东不得向发行对象作出保底保收益或变相保底保收益承诺,且不得直接或通过利益相关方向发行对象提供财务资助或者补偿。”
根据前述最高院《九民会纪要》第31条:“违反规章一般情况下不影响合同效力,但该规章的内容涉及金融安全、市场秩序、国家宏观政策等公序良俗的,应当认定合同无效。人民法院在认定规章是否涉及公序良俗时,要在考察规范对象基础上,兼顾监管强度、交易安全保护以及社会影响等方面进行慎重考量,并在裁判文书中进行充分说理。”
最高院刘贵祥专委在《在全国法院民商事审判工作会议上的讲话》中亦提及:“三是要辩证处理民商事审判与行政监管的关系。既要使市场在资源配置中起决定性作用,又要更好地发挥政府作用。这就要深入研究市场准入资格、行政审批等各种行政监管规范对民商事合同效力及履行的影响,依法确定当事人之间的权利义务关系。要充分尊重监管规定和交易规则,依法支持监管机构有效行使监管职能。要有效应对监管政策变化给民商事审判带来的挑战,加强与监管部门的协调配合,协力化解重大风险。”
2022年6月,最高院发布《关于为深化新三板改革、设立北京证券交易所提供司法保障的若干意见》(法发〔2022〕17号),其中第9条规定:“在上市过程中,对于为获得融资而与投资方签订的“业绩对赌协议”,如未明确约定公司非控股股东与控股股东或者实际控制人就业绩补偿承担连带责任的,对投资方要求非控股股东向其承担连带责任的诉讼请求,人民法院不予支持。在上市公司定向增发等再融资过程中,对于投资方利用优势地位与上市公司及其控股股东、实际控制人或者主要股东订立的“定增保底”性质条款,因其赋予了投资方优越于其他同种类股东的保证收益特殊权利,变相推高了中小企业融资成本,违反了证券法公平原则和相关监管规定,人民法院应依法认定该条款无效。为降低中小企业上市成本,对于证券中介机构以其与发行人及其控股股东、实际控制人等在上市保荐、承销协议、持续督导等相关协议中存在约定为由,请求补偿其因发行人虚假陈述所承担的赔偿责任的,人民法院不予支持。”
结合上述规定,在《九民会纪要》之前,就此产生的纠纷, 法院视承诺主体的不同,裁判结果上亦有明显的尺度差异。
在拓日新能(SZ002218)定增纠纷案中,上海一中院作出的(2013)沪一中民四(商)终字第574号判决(浙江省宁波正业控股集团有限公司与上海嘉悦投资发展有限公司与公司有关的纠纷上诉案)认可了控股股东和实际控制人承诺效力。
而在大东南(SZ002263)相关定增纠纷案中,经过发回重审的绍兴中院作出的(2015)浙绍商重字第1号判决(李某与浙江大东南集团有限公司合同纠纷案)和杭州市中级人民法院作出的(2014)浙杭商初字第46号民事判决(浙江大东南集团有限公司与沈利祥合同纠纷案)否定了控股股东作出的承诺效力,理由是后者承诺保底收益可能违反《证券法》第77条之规定,构成操纵市场,而浙江高院做出的(2015)浙商终字第144号民事判决(李爱娟等诉大东南集团有限公司合同纠纷案)则推翻了前述(2015)浙绍商重字第1号民事判决书,认定保底条款并不违反法律、行政法规的强制性规定,且承担补偿责任的系股东而非上市公司本身,并不损害上市公司及其他人利益,这也在另一个层面反映了司法领域对于该类疑难问题裁判尺度的不统一。浙江省高级人民法院作出的(2013)浙商外终字第115号(华水芳与杨建新委托理财合同纠纷案)则认可了第三人作出的承诺效力。
而随着各类新规发布,近年来相关案例情形又有所变化:
1、合同于《上市公司非公开发行股票实施细则》前签订,案件审理在《上市公司非公开发行股票实施细则》后,法院倾向认为新规暂不适用。
最高院作出的(2021)最高法民终423号民事判决书(王悦、国通信托有限责任公司合同纠纷)认为:“根据案涉《信托合同》及补充协议约定,方正东亚信托公司认购信托单位并交付认购资金于国民信托公司,由国民信托公司将信托资金委托金元顺安基金公司进行专户理财,信托计划通过投资金元顺安基金公司恺英定增1号资产管理计划,投资于国内上市公司恺英网络公司非公开发行的股票。《差额补足协议》载明,王悦作为恺英网络公司的控股股东,承诺对方正东亚信托公司在信托计划项下信托资金本金的顺利收回及预期基本收益的实现承担差额补足义务。王悦上诉主张,依据《上市公司非公开发行股票实施细则》(2020)第二十九条关于“上市公司及其控股股东、实际控制人、主要股东不得向发行对象作出保底保收益或变相保底保收益承诺,且不得直接或通过利益相关方向发行对象提供财务资助或者补偿”的规定,案涉《差额补足协议》《差额补足协议之补充协议》应为无效。但《上市公司非公开发行股票实施细则》(2020)第二十九条属于2020年2月14日新增加条款,本案王悦向方正东亚信托公司承诺履行差额补足义务的行为发生在该条款之前,该条款不适用于本案。故王悦关于《差额补足协议》《差额补足协议之补充协议》无效的上诉理由不能成立。
”
最高院作出的(2021)最高法民申4805/4815/4844号民事裁定书(芜湖德豪投资有限公司、王冬雷等证券交易合同纠纷)亦认为:“关于《合作协议》的效力问题。王冬雷、德豪投资公司并非《资金信托合同》的当事人,其相关增信义务来自《合作协议》而非《资金信托合同》。第一,《中华人民共和国信托法》第三十四条、《中华人民共和国证券法》第五条并未明确禁止上市公司股东、高级管理人员对非公开发行股票采取增信措施。第二,《上市公司非公开发行股票实施细则》第二十九条虽然规定,上市公司及其控股股东、实际控制人、主要股东不得向发行对象作出保底保收益或变相保底保收益承诺,且不得直接或通过利益相关方向发行对象提供财务资助或者补偿,但上述规定属于部门规章,且案涉《合作协议》系王冬雷、德豪投资公司作为德豪润达公司的法定代表人和股东,为自身利益及上市公司的经营发展,吸引资金投入而与华鑫信托公司签订的协议,因提供保底收益的义务主体是王冬雷、德豪投资公司而非上市公司德豪润达公司本身,故无证据证明《合作协议》损害了上市公司其他股东的利益和社会公共利益、明显扰乱金融安全和市场秩序。故原审认定《合作协议》有效并无不当。王冬雷、德豪投资公司关于《合作协议》无效的再审申请理由不能成立。”
2、合同于《上市公司非公开发行股票实施细则》前签订,案件审判在《关于为深化新三板改革、设立北京证券交易所提供司法保障的若干意见》后,法院一审认为上述规定对出台前签订的合同不适用,而二审裁判结果回避了该问题。
北京二中院作出的(2022)京02民终6084号民事判决书(贺兆凤等与华融天泽投资有限公司合同纠纷)在维持一审判决的前提下,援引一审法院判决认为:“王东虎、杨海江、杨荣幸、贺兆凤另主张《补充协议》中的基础收益及差额补足条款属于“名股实债”,且协议存在保底承诺,违反强制性规定,应属无效,同时主张《现金补偿协议》系担保《补充协议》履行,亦应属无效协议。对此一审法院认为,《中华人民共和国民法总则》第一百五十三条规定:“违反法律、行政法规的强制性规定的民事法律行为无效,但是该强制性规定不导致该民事法律行为无效的除外。”王东虎、杨海江、杨荣幸、贺兆凤据以主张合同无效的《证券期货经营机构私募资产管理计划备案管理规范第4号》《关于加强私募投资基金监管的若干规定》等均系部门规章及中央规范性文件,并非判定合同效力的直接依据。中国证券监督管理委员会于2020年2月14日发布的《上市公司非公开发行股票实施细则》第二十九条及2020年6月12日发布的《创业板上市公司证券发行注册管理办法(暂行)》第六十六条明确规定上市公司及其控股股东、实际控制人、主要股东不得向发行对象作出保底保收益或变相保底保收益承诺,但涉案《框架协议》《补充协议》及《现金补偿协议》签订时间均在上述规定出台之前,本着保护信赖利益及法不溯及既往的原则,本案所涉纠纷不应适用上述规定。故王东虎、杨海江、杨荣幸、贺兆凤认为上述协议无效的抗辩意见,于法无据,一审法院不予采信。”
结合过往的案例总结看,法院认可保底收益条款有效的情况基本还同时满足以下几个条件:(1)承诺方是上市公司的股东,而非上市公司,因此不会侵害公司其他非承诺股东的权益;(2)相关条款的设定围绕上市公司自身利益及上市公司的经营发展,没有损害公司利益,未增加证券市场风险。
留待讨论的几个问题,一是在《上市公司非公开发行股票实施细则》颁布后,通过检索近两年的上市公司定向增发相关的公告可以看出,交易所对保底条款已进行了限制,上市公司及其保荐人、律师均在有关文件中明确说明不存在发行人及其控股股东、实际控制人、主要股东向发行对象做出保底保收益或者变相保底保收益承诺的情形,那么对于在该《实施细则》颁布前对定增提供的保底,一来,由于此前监管未明确禁止定增保底,二来若溯及将会导致同案不同判的问题,《关于为深化新三板改革、设立北京证券交易所提供司法保障的若干意见》对其是否不应具有溯及力?
二是由于发布时间较短,案例较少,对于《关于为深化新三板改革、设立北京证券交易所提供司法保障的若干意见》保底收益条款无效的法律适用问题仍存在疑问,该《意见》第一段明确该意见仅仅只针对“新三板挂牌公司、北京证券交易所上市公司”,那么《意见》中保底条款无效规则是否会类推适用到沪深证券交易所上市公司?
(17)一票否决权
本文前述已经提及一票否决权的问题,通常,投资机构在完成投资后,根据相关的股东协议或公司章程约定,要求享有目标公司重大事项的一票否决权是行业惯例,通常表现为投资人提名或委派的董事在目标公司董事会,以及投资人作为股东在目标公司股东会两种形式的一票否决权。
从形式上看,一票否决权可以存在于董事会,也可以存在于股东会。
《公司法》第42条规定“股东会会议由股东按照出资比例行使表决权;但是,公司章程另有规定的除外”,第43条规定,“股东会的议事方式和表决程序,除本法有规定的外,由公司章程规定。”
《公司法》第48条规定,“董事会的议事方式和表决程序,除本法有规定的外,由公司章程规定。董事会应当对所议事项的决定作成会议记录,出席会议的董事应当在会议记录上签。董事会决议的表决,实行一人一票。”
因此,在有限公司层面,从法律规定来看,并无对一票否决权的禁止性规定。
至于股份公司,和有限公司不同,现行《公司法》相关条款并且并未和有限公司类似的“公司章程另有规定的除外”,因此多数观点认为,从体系解释角度,上述规定并未对股份公司一票否决权提供法律制度基础;但也有少数观点认为,法无禁止即可为,股份公司仍可为股东设计一票否决权。
如前所述,《中华人民共和国公司法(修订草案)》在该问题上做出了新的突破,草案第一百五十七条规定:“公司可以按照公司章程的规定发行下列与普通股权利不同的类别股: (一)优先或者劣后分配利润或者剩余财产的股份; (二)每一股的表决权数多于或者少于普通股的股份; (三)转让须经公司同意等转让受限的股份; (四)国务院规定的其他类别股。
公开发行股份的公司不得发行前款第二项、第三项规定的类别股;公开发行前已发行的除外。”
该条款对实践中已经在上市公司中适用的优先股和表决权差异进行了法律层面的规定,从实质效果来看,表决权差异虽然与一票否决权有所不同,但其所带来的后果,可能造成股份有限公司实质性的一票否决权,具体适用情况,还有待于对修正案的后继持续观察。
在对该问题的处理上,法院裁判尺度存在较大差异,上海二中院作出的(2014)沪二中民四(商)终字第330号民事判决书(奇虎三六零软件(北京)有限公司与上海老友计网络科技有限公司、蒋学文等请求变更公司登记纠纷)认为:“本案中,赋予奇虎三六零公司对一些事项,包括股权转让的一票否决权,系奇虎三六零公司认购新增资本的重要条件,这种限制是各方出于各自利益需求协商的结果,符合当时股东的真实意思表示,未违反《公司法》的强制性规定,应认定符合公司股东意思自治的精神,其效力应得到认可”。南京中院作出的(2017)苏01民终8178号、(2018)苏01民终3636号民事裁定书(党凯与南京赛世仙林房地产开发有限公司、计东、史俊新公司决议效力确认纠纷)亦认为:“赛世公司章程第五十一条规定:“董事会议定事项须经过全体持有股权董事,即经过全体持有表决权的董事一致同意方可做出”。案涉董事会决议未经持股董事党凯的同意,该决议的表决结果未达到赛世公司章程规定的通过比例,故依法不成立。”
浙江省温州市中级人民法院作出的(2021)浙03民终110号民事判决书(东华工程科技股份有限公司、浙江天泽大有环保能源有限公司公司决议撤销纠纷)认为:“关于8月20日修改公司章程第二十条规定的“一票否决权”是否违反公司章程规定。天泽大有公司章程第二十条所规定的“一票否决权”系针对公司合并、分立、托管、破产、解散、变更公司形式、对外融资、申请综合或单项授信额度、融资租赁、保理业务、投资、担保、实收资本变动方案、注册资本变动方式、设立或注销其子公司、分公司、驻外机构,并未包含“修改公司章程”,故天泽大有公司通过经持股比例为72%股东表决通过修改该条公司章程并不当。故一审法院认定7月27日及8月20日股东会决议属于“召集程序仅有轻微瑕疵,且对决议未产生实质影响”并无不当。”
而与之相反的,内蒙古高院作出的(2013)内商初字第9号民事判决书(王小兰与内蒙古生力资源(集团)有限责任公司损害股东利益责任纠纷)认为:“……股东会决议是否能够通过须依照法律规定及章程约定的表决方式和议事规则而定,而非某一个股东的一票否决或是否同意才能使股东会决议形成并生效。如果公司召开股东会并形成有效决议的前提是所有股东全部同意,只要其中一个股东不同意或否决,即无法召开会议或形成决议,这样既影响公司的正常经营和决策,也不利于股东利益的维护和实现,股东会的召开及决议的形成还是应当遵从公司章程的约定及法律的明确规定……”。
上海一中院作出的(2002)沪一中民三(商)终字第292号民事判决书(上海文宝贸易商汇与上海天马电影制片有限公司清算小组损害公司利益责任纠纷)认为:“尽管上诉人文宝商汇依公司章程在该股东会上行使了“一票否决权”反对成立清算组,但其行使的该“一票否决权”与上述《公司法》规定的应当成立清算组之股东的法定义务有悖,故上诉人文宝商汇以此阻碍天马公司股东会依法成立清算组之决议形成,于法无据,其该上诉理由难以成立。
浙江省嘉兴市中级人民法院作出的(2021)浙04民终3736号民事判决书(诸阿四、陈江涌股权转让纠纷)中亦认为:“诸阿四自公司重组后担任执行董事、法定代表人至今已逾三年,三年内公司股东会并未对执行董事进行过选举,诸阿四的任职期限已届满,虽然可连选连任,但亦应经过股东会作出决议,而非“终身制”。现诸阿四以该条款约定,主张陈江涌要求改选执行董事、法定代表人的行为违约,实质上就是主张《特别决议》中“诸阿四担任董事长”任期具有终身性,或者说只有诸阿四指定或同意的人员(只有此种情况下诸阿四才有可能与其他股东重新签订特别决议,否则诸阿四有“一票否决权”)才能成为公司的执行董事、法定代表人,相当于公司的人事权实由诸阿四一人决定,此种理解显然有违《中华人民共和国公司法》的规定,极大限制了其他股东可行使的法定权利以及公司根据实际情况制定灵活可变的经营决策的自主权,本院不予认定。”
在实践中,建议如下操作:
1、首先,鉴于《公司法》的现行规定,“一票都否决权”应当尽可能列入章程,而不仅仅是《股东协议》(SHA)或类似契约性质合同。
在中国法框架下,SHA和公司章程(Article of Association)存在千丝万缕联系但又不完全一致。SHA并非公司设立的法定必备文件,而公司章程则是公司设立必不可少的必要性文件。在实践当中,由于工商登记部门窗口意见的限制,很多章程自治性或者个性化条款无法真正落实到工商登记的章程之中。于是,股东们会通过协议方式将相关内容具体落实到纸端。
基于合同相对性,SHA效力原则上只发生在股东之间,并不涉及除股东之外的第三人。而公司章程则适用《公司法》,对于公司、股东、董事、监事、高管均具有法定约束力。同时,根据商事外观主义的基本原理,公司章程具有一定程度的涉他性,经登记公示后对处理公司与债权人等关系具有一定的调整效力。
在公司成立后,SHA在没有被明确修改、变更、解除以及与公司章程的内容相悖的情况下,其效力并不自然终止或被公司章程的效力所取代,只是在具体个案的司法诉讼中,两者具有不同的证明和适用对象,原则上不存在以两者中哪个为准的问题。
当SHA与公司章程在实践中发生条款冲突时,应当区分是针对股东内部之间的事项还是股东与合理信赖公司章程的第三人之间的事项,在具体适用时须区分对内适用和对外适用两种不同情形。
上海市第二中级人民法院作出的(2013)沪二中民四(商)终字第733号民事判决书(海联合汽车大道开发建设有限公司、中国五冶集团有限公司与上海联合汽车(集团)有限公司公司决议撤销纠纷)认为:“公司章程作为对公司重要和基本问题作出明确规定的公众法律文件,对公司股东以外的债权人以及其他社会公众而言是其赖以了解公司的基本依据,但对股东之间来说,公司章程仅是股东之间的一种契约,股东可以通过其他合意且在不违反强制性规定的情况下进一步明确各自的权利义务,甚至否定公司章程的约定,故在股东之间应以股东的真实意思合意为准。”
为避免不必要的纠纷,建议股东间如通过SHA作出与公司章程不一致内容时,在SHA中注明“本协议书自股东各方签章之日起生效,不因目标公司章程的签署而被取代或变更;公司章程条款与本协议内容约定不一致的,以本协议为准。”
2、一票否决权不宜广撒网,人人都有的就等于人人都没有,反而广撒网的一票否决权有极大的可能使公司陷入僵局,甚至极端情况下导致公司强制解散,并极大增加被法院认定无效的风险,这点,在前述案例中亦有体现。一般建议持股比例达到特定比例以上的股东,或者重要的领投人,战略投资者可以酌情考虑给予一票否决权,且即便如此也应当严格控制人数和范围,并且在相关投资人因为减持、股权转让等原因持股比例低于特定要求时,其不再继续享有一票否决权。
3、如前所述,从合并财务报表的要求看,通常情况下,一票否决权内容不宜过广,尤其是涉及到公司日常经营的内容,否则可能超出保护性权利的范畴,导致合并财务报表的困难和问题;从法律角度来看,过于广泛的一票否决权,可能被认定干预公司日常经营,从而构成被投资企业和创始人对于对赌履行的抗辩因素。
实践中,一个参考的股东会一票否决权条款如下:
1、除非经代表三分之二以上表决权的股东通过(其中必须包括代表四分之三以上表决权的本轮投资者的同意),公司及其关联方不得直接或间接从事或进行下列任何事项:
1.1 对公司的章程或者其他纲领性文件进行变更或修改;
1.2 与其他经营实体兼并或者合并,对于公司进行清算、解散、重组、破产、停业或者启动类似程序,或者申请任命接管人、管理人、司法管理人或者类似职能的人员;
1.3 增加或者减少公司的注册资本(但不包括因本轮投资者行使本协议规定的回购权而发生的减资);增加、减少、取消公司任何类别或者轮次的股份的授权股数,或者任何公司已授权或已发行的股本数量,或者授权、创设、发行或者回购、赎回、撤销任何股份或可转换证券或带有认购股份或者认股权证权利的证券,或者授予或者发行期权、认股权证或者要求将来发行新股的权利,或者其他导致投资者在公司的有效股权被稀释或者减少的行为;
1.4 出售、质押、转让、处分或稀释公司在任何实体的直接或间接的股权或财产份额;
1.5 批准任何创始股东对公司的股份或者股权转让;
1.6 批准董事会董事数量的增加和减少以及董事的变更;
1.7 以派发股息(临时股息或者其他形式)、公积金资本化或其他形式在股东之间进行利润分配;
1.8 批准、修改或者终止员工期权计划,或者为了公司的员工、管理人员、董事、合同工、顾问的利益的其他股权激励、购买或者参与计划,该等计划项下的发股,以及该等计划项下预留用于发股的股份或股权总数的增加;
1.9 在任一财务年度中,公司单笔交易金额超过人民币5,000,000元的交易(无论是一次性付款还是通过签署一份或一系列文件拆分金额付款),无论是发生资本性承诺或者资本支出,或者购买、取得或租赁任何资产或不动产,或者其他情形;
1.10 在一个会计年度内,进行任何金额合计超过人民币2,000,000元的借贷或者取得任何金融工具,或者对公司之外的任何实体或者个人提供金额合计超过人民币2,000,000元的借款或者公司正常业务活动之外的预付款,或者为其债务提供保证;
1.11 在任何公司的全部或者部分业务、资产或权利上创设、发行或者发生任何补偿、债券、担保权益、抵押、留置权或者其他担保;
1.12 出售、转让或处分任何公司的全部或大部分业务、商誉或资产,或者将任何公司的重大技术或者知识产权许可给第三方;
1.13对任何其他实体进行任何超过人民币5,000,000元的投资(包括按交易事项的类型在连续十二个月内累计计算,经累计计算达到前述金额的)。
(18)表决权差异
除了前述一票否决权,投资人可能还会有更进一步的表决权差异(也称“超级投票权”或者说“同股不同权”)的约定。公司法第34条、43条给出了有限公司框架下同股不同权的法律基础,最高院在深圳市启迪信息技术有限公司与郑州国华投资有限公司、开封市豫信企业管理咨询有限公司、珠海科美教育投资有限公司股权确认纠纷案(载《最高人民法院公报》2012年第1期)中认为:“……我国法律并未禁止股东内部对各自的实际出资数额和占有股权比例做出约定,这样的约定并不影响公司资本对公司债权担保等对外基本功能实现,并非规避法律的行为,应属于公司股东意思自治的范畴。……启迪公司、国华公司、豫信公司约定对科美投资公司的全部注册资本由国华公司投入,而各股东分别占有科美投资公司约定份额的股权,对公司盈利分配也做出特别约定。这是各方对各自掌握的经营资源、投入成本及预期收入进行综合判断的结果,是各方当事人的真实意思表示,并未损害他人的利益,不违反法律和行政法规的规定,属有效约定,当事人应按照约定履行。”
北京三中院在李尧奔与北京京西文化旅游股份有限公司公司决议效力确认纠纷((2017)京03民终7216号)中亦认为:“(一)……有限责任公司与股份有限公司的公开性程度不同,其股东的出资及股权的取得有充分的协商空间,故其不当然适用《公司法》第一百二十六条规定关于股份有限公司股份发行和转让的相关规定。……(二)《公司法》并无有限责任公司股东出资对应公司股权比例的强制性规定。“同股同权”原则表现主要有:1.同股同价;2.相同股份对应相同的投票权;3.相同股份应当对应相同的自益权;4.每一股份上的投票权和收益应当是相对应的。《公司法》上对于有限责任公司股东出资并未明确规定“同股同价”。而《公司法》第三十四条规定:“股东按照实缴的出资比例分取红利;公司新增资本时,股东有权优先按照实缴的出资比例认缴出资。但是,全体股东约定不按照出资比例分取红利或者不按照出资比例优先认缴出资的除外。”上述条文规定于《公司法》第二章“有限责任公司的设立和组织机构”中第一节“设立”部分,是《公司法》关于有限责任公司股东分红权和优先认购权的规定,虽该规定并非“同股可不同价”的明确规定,但该规定明确了有限责任公司股东的分红权和优先认购权在以“同股同权”为原则的同时,可以以“全体股东约定”为例外,充分尊重了全体股东的意思自治;同理,在《公司法》对于有限责任公司未明确规定“同股同价”的前提下,全体股东共同对出资安排的约定并不违反《公司法》的效力性强制性规定,亦不违背《公司法》在有限责任公司充分尊重全体股东意思自治的立法旨意。”
综上,在目前的司法框架下,对于有限公司同股不同权的约定,如无明显不合理的情形或者过度剥夺、限制一方股东合法权益的,一般情况下根据意思自治的原则,能够得到司法裁判的支持,但需要注意的是,同股不同权的特殊安排在章程备案方面,视各地市场监督管理部门的态度不同,可能存在一定的障碍,而章程备案是对外登记要件,需要在实践中予以重视。
在股份公司领域,公司法第一百二十六条是“同股同权”的法律基础,但是,公司法第一百三十一条也规定了“国务院可以对公司发行本法规定以外的其他种类的股份,另行作出规定。”基于此,国务院在2013年发布了《国务院关于开展优先股试点的指导意见》(国发〔2013〕46号),开启了优先股的试点,即其股份持有人优先于普通股股东分配公司利润和剩余财产,但参与公司决策管理等权利受到限制。
国务院在《关于推动创新创业高质量发展打造“双创”升级版的意见》(国发〔2018〕32号)中提及:“支持发展潜力好但尚未盈利的创新型企业上市或在新三板、区域性股权市场挂牌。推动科技型中小企业和创业投资企业发债融资,稳步扩大创新创业债试点规模,支持符合条件的企业发行“双创”专项债务融资工具。规范发展互联网股权融资,拓宽小微企业和创新创业者的融资渠道。推动完善公司法等法律法规和资本市场相关规则,允许科技企业实行“同股不同权”治理结构。”
2019年3月1日正式公布的科创板系列制度正式推出了表决权差异安排制度。表决权差异安排,是指发行人在一般规定的普通股份之外,发行拥有特别表决权的股份。每一特别表决权股份拥有的表决权数量大于每一普通股份拥有的表决权数量,其他股东权利与普通股份相同。限于篇幅,关于科创板表决权差异相关内容本文不再展开详细叙述。
最高院在《关于为设立科创板并试点注册制改革提供司法保障的若干意见的通知》(法发〔2019〕17号)中强调:“科创板上市公司在上市前进行差异化表决权安排的,人民法院要根据全国人大常委会对进行股票发行注册制改革的授权和公司法第一百三十一条的规定,依法认定有关股东大会决议的效力。”上海高院在《服务保障设立科创板并试点注册制的若干意见》中亦提及:“尊重科创板上市公司的表决权差异安排及上海证券交易所、中国证券登记结算有限责任公司的相关业务规则,支持科创企业建立与其特点相适应的公司治理结构,保障科创企业持续健康发展。”
如前所述,《中华人民共和国公司法(修订草案)》第一百五十七条也在法律层面对此做出了明确的规定。
在资本市场的角度,“同股不同权”或者说表决权差异安排制度本属于舶来品,其最早产生于美国。最早追溯至1898 年,International Silver 公司发行了900万股优先股和1100万股无投票权的普通股。这是历史上首次将股权与投票权分离,也被视为是双层股权结构的起源。本世纪以来,不少的互联网等科技公司选择表决权差异安排制度作为其股权架构模式,而中国香港和新加坡证券市场亦是分别于2018年推出接纳“同股不同权”的公司上市的政策,使得两地证券市场出现井喷现象。
紧跟随科创板的角度,创业板注册制改革在2020年也全面步入了实践阶段,涉及表决权差异及对赌相关问题的态度基本和科创板要求相似,2021年,北交所类似,也在扩容后引入了同股不同权的安排,限于篇幅,不再详细展开。
2020年8月28日,深圳颁布了《深圳经济特区科技创新条例》,并自2020年11月1题起施行。其中,第九十九条规定:“第九十九条 在本市依照《中华人民共和国公司法》登记的科技企业可以设置特殊股权结构,在公司章程中约定表决权差异安排,在普通股份之外,设置拥有大于普通股份表决权数量的特别表决权股份。
有特别表决权股份的股东,可以包括公司的创始股东和其他对公司技术进步、业务发展有重大贡献并且在公司的后续发展中持续发挥重要作用的股东,以及上述人员实际控制的持股主体。”
限于资本市场和对于表决权差异适用的上市标准的严格限制和监管的审慎态度,截至目前,优刻得(688158)、九号智能(689009)、精进电动(688280)、汇宇制药(688553)等采取了表决权差异的安排,限于篇幅,感兴趣的读者可以自行查阅相关公开信息了解。
以优刻得为例,2019年3月17日,优刻得2019年第一次临时股东大会审议通过《关于<优刻得科技股份有限公司关于设置特别表决权股份的方案>的议案》,共同控股股东及实际控制人设置特别表决权的数量合计97,688,245股A类股份(由季昕华、莫显锋、华琨分别持有50,831,173股、23,428,536股、23,428,536股,A类股份占公司股份总数的比例为26.8347%),剩余266,343,919股为B类股份,每份A类股份拥有的表决权梳理为每份B类股份拥有表决权的5倍,每份A类股份的表决权数量相同。经该表决权差异安排后,季昕华、莫显锋、华琨分别持有公司33.67%、15.52%、15.52%表决权,合计持有64.71%的表决权。
公司发行前后的表决权情况如下表:
从司法实践的角度来看,表决权差异制度后的相关案例还有待进一步观察。
0人赞
+1