作者:崔琦
来源:高杉LEGAL
发布时间:2023-03-31 20:25:37

题问:如何从诉讼、监管、财税的不同视角看待对赌问题?有无综合一揽子解决方案?
前文:《对赌诉讼与仲裁问题全解析》《对赌诉讼与仲裁问题全解析(续)》
对赌监管和财税问题全解析
作者|崔琦(国浩律师(南京)事务所合伙人,微信号:cuiqi5080)
*国浩律师(南京)事务所实习律师黄一帆对本文亦有贡献*
*本文经作者授权发布,不代表其供职机构及「高杉LEGAL」立场与观点,且不作为针对任何个案的法律意见或建议*
一、对赌的监管态度
(一)原有IPO要求及实务案例
1、证监会关于对赌的要求
在IPO阶段,证监会在以往的实践中一如既往的持否定和限制态度,并要求保荐机构敦促发行人在上会之前对PE对赌条款进行清理,在历年多次的保荐代表人培训中,监管层一以贯之的明确要求对赌条款在上会前必须清理并终止执行。具体而言,上市时间对赌条款、股权对赌条款、业绩对赌条款、一票否决权、优先清算权等五类对赌条款之前一直是IPO审核的禁区,没有丝毫讨价还价的余地。
关于证监会对于IPO阶段对待对赌的态度,业内并非没有争议。如果不承认对赌协议的合法性,则发行人和投资人可能就会选择隐瞒或表面上终止条款,但是实际上会通过终止之后再行签订恢复对赌协议、代持股份、抽屉协议等形式来变通,这不仅更容易导致潜在的更多的纠纷和不确定性,还涉及虚假陈述和欺诈等违法违规问题。
证监会在IPO阶段禁止对赌的理由主要有:
(1)不符合《公司法》等相关规定,包括优先受偿权、董事会一票否决等内容;
(2)履行对赌协议可能造成拟上市企业股权及经营的不稳定,甚至引起纠纷,不符合首发中的相关发行条件。
(3)双方权利义务明显不平等,特别是股息分配优先权、剩余财产分配优先权、超比例表决权等条款更是霸王条款,违反了公平原则,也违反了我国公司法对于股份有限公司曾经绝对的同股同权的立法精神(在优先股试点和科创板出台之后,股份公司同股同权已并非绝对)。
(4)对赌协议的对赌目标促使企业为追求短期目标而非常规经营,因此无限增大了企业的风险,一定程度上会损害社会公共利益。
(5)对赌协议的固定价格回购股权条款有变相借贷的嫌疑。
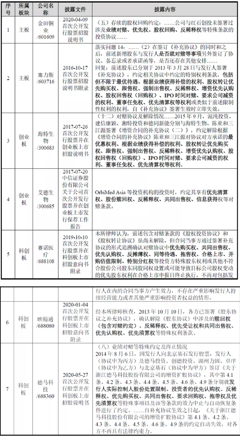
2、实务案例
实务中,对于拟上市企业存在对赌协议问题的处理,大致可以分成四种:
(1)对于申报前现存有效的对赌协议,比较保险且被广泛采用的处理方式为通过签署补充协议,约定各方一致同意终止对赌条款,并由发行人及其股东作出承诺,即该补充协议为最终协议,且各方不存在其他可能引起发行人股权发生变更的协议或安排,此为最常见的处理方式,案例包括经典的金刚玻璃(300093)、东光微电(后被借壳,更名为弘高创意)(002504)、春秋电子(603890)等;
(2)如果申报前已经履行完毕对赌协议,则需要重点阐述履行对赌协议的过程合法合规,并且由发行人及其股东确认不存在其他可能引起发行人股权发生变更的协议或安排。此类案例包括维尔利(300190)等、英科医疗(300677)、富耐克(831378)等;
(3)申报时中止对赌条款,对赌条款附条件恢复效力。如果拟上市公司向证监会提交了申报材料,则相关对赌条款效力中止,若发生撤回申请或未通过审核的情形,相关条款恢复效力,若标的公司取得证监会批文,则对赌条款永久失效。此类案例包括拓斯达(300607)、越博动力(300742)、伟测科技(688372)等。
(4)发行人虽签署对赌协议但不作为回购条款义务方,签订对赌协议时特别约定解除条款。典型案例如建科股份(301115)等。
案例方面主要包括以下:
(1)金刚玻璃(300093)
2009年9月15日,金刚玻璃、金刚实业分别与投资者重新签订《增资扩股协议之补充协议(一)》,各方一致同意终止原《增资扩股协议》及其《补充协议书》中关于无偿转让股份的相关条款。2010年4月8日,公司、金刚实业分别与三家投资者再次签订《增资扩股协议之补充协议(二)》,各方一致同意终止原协议关于董事一票否决权的条款,同时约定:三家投资者推荐的董事、监事或高级管理人员不存在具有额外表决权的情况。保荐机构认为:发行人重新签订的《增资扩股协议之补充协议》具体内容不存在其他影响发行人控制权稳定性的协议或安排。
(2)东光微电(002504)
据其招股书披露, 2005年12月12日,公司与中国-比利时股权投资基金签署《增资协议》,约定若5年内公司经营业绩不符合上市要求,或是仅由于政策原因而未能在上海、深圳等证券交易所上市,中比基金可要求原股东或公司以现金形式赎回所持全部股份。同时,如公司经营业绩连续两年净资产收益率(扣除非经常性损益)低于10%,则中比基金有权要求原股东或公司以现金形式赎回所持股权。后为推进江苏东光的上市,双方清理了对赌条款——约定中比基金股权赎回条款无效,该等无效条款不能再恢复,且视为从来不曾约定过;确认反稀释条款不再执行,不再有任何法律约束力。
(3)维尔利(300190)
2008年12月10日,维尔利与投资人签署《增资协议书》约定,若公司在 2009年决议改制为股份有限公司,且自2008年1月1日至改制基准日期间,完成的累计经营性净利润合计高于2,000万元,2008年度完成的经营性净利润不低于1000万元,则股东中风投应向常州德泽无偿转让其所持维尔利有限总股本2%的股权。若维尔利有限2008年实现净利润达到承诺保底利润 120%以上,则在进行2008年度利润分配时,常州德泽可单独定向分配利润800万元,剩余利润分配常州德泽和中风投按照股权比例共同享有,且中风投只享有股权比例1/12的现金分红权。经信永中和会计师事务所有限责任公司(以下简称“信永中和”)于2009年9月30日出具的XYZH/2009SHA1004号《审计报告》确认,上述《增资协议书》所约定的奖励条件已实现。鉴于此,中风投按约将其持有的维尔利有限 2%股权(即39.91万元出资额)无偿转让给常州德泽。根据《增资协议书》之“合同变更、解除”条款的约定,在维尔利有限整体变更设立为股份有限公司时《增资协议书》自动解除,因而《增资协议书》中的其他特别约定已于2009年11月12日终止。上市前各方签署《声明与确认函》,声明各方未与任何主体签署或达成以维尔利经营业绩、发行上市等事项作为标准,以维尔利股权归属的变动、股东权利优先性的变动、股东权利内容的变动等作为实施内容的有效的或将生效的协议或类似的对赌安排。
(4)富耐克(831378)
2012年3月5日,富耐克与投资人签订了《增资协议之补充协议》,约定了公司业绩考核未达标的公司及实际控制人补偿条款;以及若公司未能在2015年6月30日前完成上市的,公司及实际控制人对投资人的股权回购义务。2012年度因公司业绩未达标触发了补偿条款,补偿义务已全部由实际控制人以货币资金承担,相应款项已全部支付完毕。相关方于2022年4月21日签署《投资人特殊权利条款之终止协议》,确认投资人特殊权利条款均已永久解除并永久失效,且无附条件恢复生效或恢复履行的安排;实控人在《承诺函》中作出的所有承诺事项均已被投资人豁免。
(5)建科股份(301115)
公司与投资人签订的含对赌条款的协议中,公司作为发行人并未作为协议义务承担一方,并非股份回购义务人,对赌协议未与发行人的盈利能力和业绩等与经营有关的条件挂钩,对赌协议责任的承担主体为公司实际控制人。且根据协议中“上市特别约定”条款约定,股份回购条款随着公司的上市申报终止执行,因此不会对发行人持续经营能力或投资者权益构成严重影响。
(6)伟测科技(688372)
伟测科技与投资人签订的对赌条款主要包括股权回购和业绩激励补偿:如出现伟测科技未能在规定时间内提交合格上市申报材料(以中国证监会或证券交易所材料受理函时间为准),未能在约定时间前上市;伟测科技的财务指标恶化到一定程度;伟测科技的净利润未达到预期目标等情况,对赌义务人承担全部或部分的回购义务。伟测科技就控股股东及实际控制人的回购义务承担连带责任保证义务。2021 年 6 月 23 日,实际控制人、控股股东与其他投资人及发行人签署了带有恢复条款的清理对赌及特殊权利条款协议,主要条款包括:①各方签订的一系列协议中涉及伟测科技作为义务人的回购义务、赔偿责任、连带责任、保证条款终止执行,且自始无效,对各方均不具有法律约束力。②自伟测科技提交上市相关申报材料之日起,特殊权利、违约责任与赔偿责任等条款涉及的各方权利义务全部终止。但如果发生公司提交上市申请材料后未最终在证券交易所成功挂牌交易等情形的,且满足下列条件的情况下,相关条款可以自动恢复效力:A.伟测科技不作为对赌义务当事人;B.对赌协议不存在可能导致公司实际控制权变化的约定;C.对赌协议不与公司市值挂钩;D.对赌协议不存在影响公司持续经营能力或者其他影响投资者权益的情形。
下表是近几年涉及对赌处理的一些案例:
(二)科创板、创业板和发行部的新态度
2020年5月14日,四会富仕首次公开发行并在创业板上市获中国证监会审核通过,此引起市场上极大关注,原因在于这是真正意义上带着对赌协议过会的首例。从四会富仕的公告看,重新签署的补充协议仅保留了上市对赌,业绩对赌等特殊条款已全部删除,其次,公司结合《首发业务若干问题解答(一)》关于对赌协议的规定逐条分析并认为保留后的条款符合相关规定。上述内容可以看出,四会富仕完全按照《首发业务若干问题解答(一)》规定的可以不清理对赌协议的四项条件对对赌协议的相关条款进行修订并顺利过会。
2020年6月起,证监会和交易所已经改变了以往对于IPO中对赌一概叫停的态度,在《上海证券交易所科创板股票发行上市审核问答(二)》、《深圳证券交易所创业板股票首次公开发行上市审核问答》、《首发业务若干问题解答(2020修订)》等最新的监管意见中,监管层在原则要求清理对赌之外,给出了同时满足四项条件的例外情况,即一是发行人不作为对赌协议当事人;二是对赌协议不存在可能导致公司控制权变化的约定;三是对赌协议不与市值挂钩;四是对赌协议不存在严重影响发行人持续经营能力或者其他严重影响投资者权益的情形。
对于红筹企业的对赌协议中存在优先权利安排的,发行人和投资机构应当约定并承诺在申报和发行过程中不行使优先权利,并于上市前终止优先权利、转换为普通股。投资机构按照其取得优先股的时点适用相应的锁定期要求;发行人应当在招股说明书中披露优先股的入股和权利约定情况、转股安排及股东权利变化情况,转股对发行人股本结构、公司治理及财务报表等的影响,股份锁定安排和承诺等,并进行充分风险提示。
在对赌新规发布以后,截至目前,尽管有前述特别约定,但部分拟上市的公司在上市前仍然还是选择清理了相关对赌协议,如百奥泰(688177)、石头科技(688169)及前文提到的富耐克(831378)等在申报前已解除对赌协议。目前在排队的企业中大部分还是选择了设置效力恢复条款的清理方式,即约定在递交IPO申报材料之日起/股东大会审议通过关于本次发行上市的议案之日起对赌协议的相关条款暂停执行,并约定了附条件恢复生效的条款,但一般此类情形会收到交易所的《审核问询函》,要求对对赌协议的相关内容进行详细解释说明。
本文姊妹篇《对赌诉讼与仲裁问题全解析》中提及的硕世生物(699399)则属于隐瞒对赌协议的存在,过会上市后受到上交所监管警示函,并引发相应诉讼纠纷,但并未被退市的案例。类似的还有极米科技(688696),在IPO成功前曾收到证监会警示函,确认其在申请首次公开发行股票并上市过程中,存在未按监管要求清理并披露相关对赌协议事项的情况。
值得一提的是,虽然对于对赌条款的存在放宽了限制,但是在对赌新规发布后,交易所对于对赌情况的披露审查相较以往更为细致,一方面,对于未按要求披露对赌协议的进行通报批评;另一方面,要求要求详细说明对赌协议的条款、签订合理性等内容。从2022年过会情况看,交易所对于首次公开发行股票申请文件反馈意见中关于对赌协议情况的问题主要包括签署对赌协议的原因,对赌协议及其签订主体、主要权利义务、对赌协议的签署情况、涉及的对赌条款情况、是否触发对赌条款,协议是否约定了发行人违约的情形,相关违约责任是否由发行人承担,相关条款是否属于应予以清理的对赌条款,若不清理是否可能构成本次发行障碍等;对于首发上市前要求清理对赌协议,要求发行人明确披露清理情况,包括对赌协议是否自始无效、是否附条件恢复、是否彻底终止,是否签订了审核未通过情况下恢复效力的协议,是否存在对赌协议转为“抽屉协议”的情况,终止对赌协议是否支付对价,是否存在其他特殊利益安排等。而这种披露要求和各 中介机构对此的审查自全面实行注册制改革后只会愈发严格。
2023年02月17日,证监会发布《监管规则适用指引—发行类第4号》,对于投资机构在投资发行人时约定对赌协议等类似安排的,明确要求保荐机构及发行人律师、申报会计师重点核查企业是否同时满足前文提到的《首发业务若干问题解答(2020修订)》中规定的可不清理对赌条款的四项条件,并要求审慎论证是否符合股权清晰稳定、会计处理规范等方面的要求,并发表明确核查意见。而对于不符合任一要求的对赌协议,原则上应在申报前清理。同时,发行人应当在招股说明书中披露对赌协议的具体内容、对发行人可能存在的影响等,并进行风险提示。显然,这是证监会将赌对新规施行以来以问询形式的要求转化为文件规定加以明确,实质是对2020年对赌新规中放宽限制的条件的强调,并强化了保荐机构、发行人律师、申报会计师的核查义务和论证责任。
《监管规则适用指引—发行类第4号》还提到,对于IPO对赌协议自始无效的问题,证监会要求解除对赌协议应关注:“(1)约定‘自始无效’,对回售责任‘自始无效’相关协议签订日在财务报告出具日之前的,可视为发行人在报告期内对该笔对赌不存在股份回购义务,发行人收到的相关投资款在报告期内可确认为权益工具;对回售责任‘自始无效’相关协议签订日在财务报告出具日之后的,需补充提供协议签订后最新一期经审计的财务报告。(2)未约定‘自始无效’的,发行人收到的相关投资款在对赌安排终止前应作为金融工具核算。”
(三)重大资产重组及新三板对赌
1、新三板
相比IPO,监管对于新三板拟挂牌企业存在对赌的态度稍显宽容,相关案例包括杭州南广影视股份有限公司、杭州南广影视股份有限公司、深圳市一览网络股份有限公司、科顺防水科技股份有限公司等,限于篇幅,不再一一展开。
2016年8月8日,股转系统发布了《挂牌公司股票发行常见问题解答(三)——募集资金管理、认购协议中特殊条款、特殊类型挂牌公司融资》(《问答三》),明确了新三板挂牌公司股票发行中对赌行为的规范要求。
2019年4月19日,股转公司再次出台的《挂牌公司股票发行常见问题解答(四)——特殊投资条款》(《问答四》)进行了更新。具体而言,主要包括:投资者参与挂牌公司股票发行时约定的特殊投资条款,不得存在以下情形:
(1)挂牌公司作为特殊投资条款所属协议的当事人,但投资者以非现金资产认购或发行目的为股权激励等情形中,挂牌公司作为受益人的除外;
(2)限制挂牌公司未来股票发行融资的价格或发行对象;
(3)强制要求挂牌公司进行权益分派,或者不能进行权益分派;
(4)挂牌公司未来再融资时,如果新投资方与挂牌公司约定了优于本次发行的特殊投资条款,则相关条款自动适用于本次发行认购方;
(5)发行认购方有权不经挂牌公司内部决策程序直接向挂牌公司派驻董事,或者派驻的董事对挂牌公司经营决策享有一票否决权;
(6)不符合相关法律法规规定的优先清算权、查阅权、知情权等条款;
(7)触发条件与挂牌公司市值挂钩;
(8)其他损害挂牌公司或者其股东合法权益的特殊投资条款。
2、重大资产重组
和IPO和新三板挂牌不同,监管在重大资产重组等相关领域对于对赌不仅不禁止或者限制,反而要求成为特定情况下的必要条件,如《上市公司重大资产重组管理办法》第三十五条明确要求:“采取收益现值法、假设开发法等基于未来收益预期的方法对拟购买资产进行评估或者估值并作为定价参考依据的,上市公司应当在重大资产重组实施完毕后3年内的年度报告中单独披露相关资产的实际盈利数与利润预测数的差异情况,并由会计师事务所对此出具专项审核意见;交易对方应当与上市公司就相关资产实际盈利数不足利润预测数的情况签订明确可行的补偿协议。预计本次重大资产重组将摊薄上市公司当年每股收益的,上市公司应当提出填补每股收益的具体措施,并将相关议案提交董事会和股东大会进行表决。负责落实该等具体措施的相关责任主体应当公开承诺,保证切实履行其义务和责任。”
监管连上述情况下补偿计算的方式都已经给出:
当期补偿金额=(截至当期期末累积承诺净利润数-截至当期期末累积实现净利润数)÷补偿期限内各年的预测净利润数总和×拟购买资产交易作价-累积已补偿金额;
当期应当补偿股份数量=当期补偿金额/本次股份的发行价格;
当期股份不足补偿的部分,应现金补偿。
证监会上市部在2016年6月17日发布的《关于上市公司业绩补偿承诺的相关问题与解答》中进一步明确:“上市公司重大资产重组中,重组方的业绩补偿承诺是基于其与上市公司签订的业绩补偿协议作出的,该承诺是重组方案的重要组成部分,因此,重组方应当严格按照业绩补偿协议履行承诺。重组方不得适用《上市公司监管指引第4号——上市公司实际控制人、股东、关联方、收购人以及上市公司承诺及履行》第五条的规定,变更其作出的业绩补偿承诺。”
在2023年2月刚刚修订的《上市公司重大资产重组管理办法》中,针对重大资产重组领域对赌承诺履行中各种不诚信和问题,证监会特在第五十七条规定:“交易对方超期未履行或者违反业绩补偿协议、承诺的,由中国证监会责令改正,并可以采取监管谈话、出具警示函、责令公开说明等监管措施,将相关情况记入诚信档案;情节严重的,可以对有关责任人员采取证券市场禁入的措施。”
与之类似的,上海证券交易所《上市公司关联交易实施指引》(上证公字〔2011〕5号)第八章亦明确规定,对于上市公司拟购买关联人资产的价格超过账面值100%的重大关联交易,上市公司应提供拟购买资产的盈利预测报告,以现金流量折现法、假设开发法等基于未来收益预期的估值方法对拟购买资产进行评估并作为定价依据的,上市公司应当与关联人就相关资产实际盈利数不足利润预测数的情况签订明确可行的补偿协议。
二、对赌相关财税问题
(一)会计处理
业绩补偿根据其经济实质一般认为属于会计上的“或有对价”,即不确定的对价。根据《企业会计准则第2号-长期股权投资》、《企业会计准则第22号-金融工具确认和计量》、《企业会计准则第37号-金融工具列报》等相关准则的要求,对赌往往发生在非同一控制下的企业之间,即参与合并的各方在合并前后不在同一集团的最终控制下,因此购买方应当将合并协议、股权转让协议或类似协议中约定的或有对价作为合并对价的一部分,按照其在购买日的公允价值计入企业合并成本,并确认相应的资产、负债,后续变动应视其性质分别计入当期损益或其他综合收益。或有对价公允价值的计量应基于标的公司未来业绩预测情况、或有对价支付方信用风险及偿付能力、其他方连带担保责任、货币的时间价值等因素予以确定。实务中,交易对方的业绩补偿方式主要有现金补偿、股份补偿或两者相结合。
1、以现金支付方式补偿
采取现金方式进行业绩补偿的,投资方或收购方对该或有对价应在满足资产定义时确认为一项金融资产,被投资方或被收购方相应确认金融负债,根据2020年11月13日证监会发布的《监管规则适用指引——会计类第1号》的要求,非同一控制下企业合并中的或有对价构成金融资产或金融负债的,应当以公允价值计量并将其变动计入当期损益。
进一步讲,对于收购方来说,根据《企业会计准则第22号——金融工具确认和计量》第十九条的规定,企业在非同一控制下的企业合并中确认的或有对价构成金融资产的,该金融资产应当分类为以公允价值计量且其变动计入当期损益的金融资产即“交易性金融资产”,不得指定为以公允价值计量且其变动计入其他综合收益的金融资产即“其他债权投资”或“其他权益工具投资”。
此种情形下,购买方需要对购买日业绩承诺现金补偿的公允价值进行评估,以评估结果作为或有对价购买日的公允价值计入企业合并成本,后续计量购买方应当预估未来业绩承诺实现的可能性,评估或有对价公允价值的变化,做出合理调整,若业绩承诺现金补偿兑现,购买方应当结合其初始确认与后续计量情况进行相应的会计处理。在实务中并购交易一般都基于标的企业能够完成业绩承诺而发生,在预计不会出现业绩补偿情况下,对或有对价不进行初始确认,也即确认的金融资产为0。在后续结算时将实际收到的业绩补偿直接计入当期损益,即计入“营业外收入”。
2、以股份回购方式补偿
(1)对投资方或收购方
根据《监管规则适用指引——会计类第1号》的要求,若购买方根据标的公司的业绩情况确定收回自身股份的数量,该或有对价在购买日不满足“固定换固定”的条件,不属于一项权益工具,而是属于一项金融资产。因此,购买方应当在购买日将该或有对价分类为以公允价值计量且其变动计入损益的金融资产。随着标的公司实际业绩的确定,购买方能够确定当期应收回的自身股份的具体数量,则在当期资产负债表日,该或有对价满足“固定换固定”的条件,应将其重分类为权益工具(其他权益工具),以重分类日相关股份的公允价值计量,并不再核算相关股份的后续公允价值变动。
所谓“固定换固定”,是指能够以固定数量的自身权益工具交换固定现金或其他金融资产,其核心在于企业自身股份是否构成现金偿还的替代品。若业绩补偿对应的金额时固定的,由于股价是不断变化的,回购的自身股份数量会随着标的公司的实际盈利情况与业绩承诺的差异而变化,购买日无法确定其收回自身股份的数量,此时结算的股票构成现金的替代品,构成金融资产;而若收回的自身股份数量是固定的,由于股份价值不固定,因此作为权益工具。
此外,对于投资方适用金融工具准则还是适用长期股权投资准则,应当遵循实质重于形式的原则,若投资方对被投资方的持股比例达到可以施加重大影响的程度,即其承担的风险和报酬与普通股股东实质相同,则应分类为长期股权投资,回售权应视为一项嵌入衍生工具,并进行分拆处理;持有附回售条款的股权投资期间所获得的股利,应按该股权投资的分类,适用具体会计准则规定进行处理。
(2)对被投资方或被收购方
根据《监管规则适用指引——会计类第1号》的要求,对赌回购条款在完全解除前,除非能够无条件地避免以交付现金或其他金融资产来履行分配义务,否则会计处理上应当作为金融负债而非权益工具。
所谓“无条件地避免交付现金或其他金融资产”,具体到对赌中,可以理解为能够确定无须支付现金或现金替代品等任何形式的业绩补偿。由于签订对赌协议时,被投资方无法确定是否能够完成对赌业绩或其他对赌事项,因此是否触发股份回购是不确定的,因此,只要被投资方可能承担以现金或其他金融资产偿还业绩补偿的义务,就应当在初始确认时将该义务确认为一项金融负债。在最终能够确定无须向投资方支付补偿时,再金融负债按照账面价值重分类为权益工具
若企业作为权益工具核算,交易所在首发反馈时会要求公司及相关中介机构进一步说明。如深交所对常州长青科技股份有限公司首次公开发行股票申请文件反馈意见中要求公司及相关中介机构论证在对赌回购条款完全解除前,相关投资事项作为权益工具核算的合规性,是否符合会计准则中权益工具“无条件地避免以交付现金或其他金融资产来履行分配义务”的规定,是否符合监管指引会计类第1号的要求,是否应当作为金融负债列报。
(二)企业所得税处理
1、各地政策
在企业所得税层面,目前全国尚未有统一的意见,四川省税务局关于答复政协四川省第十二届委员会第三次会议第0427号提案的函中曾提到:“对赌协议的所得税处理,一直是税法领域的理论与实践难题,即便在欧美等所得税制体系较为完善的国家,因其交易的复杂性,对价方式的多样性,也一直处于不断发展中。目前,我国企业所得税关于对赌协议的税务处理,并无直接明确的文件规范;个人所得税现行政策依据为《股权转让所得个人所得税管理办法(试行)》(国家税务总局公告2014年第67号),该办法从原则上明确了基本政策,具体操作仍需要进一步细化。”税务总局无文件规定,各地税务机关在业绩补偿款是否征收企业所得税的问题上也不尽相同。
例如:海南省税务局曾经针对海南航空《关于对赌协议利润补偿企业所得税相关问题的请示》的回函出台了一个相关文件(琼地税函〔2014〕198号),税务局复函明确表示:“在该对赌协议中取得的利润补偿可以视为对最初受让股权的定价调整,即收到利润补偿当年调整相应长期股权投资的初始投资成本”。
而荆州市税务局经请示湖北省地税局,做出了《市地方税务局关于斯太尔动力股份有限公司业绩补偿款征收企业所得税的批复》(荆地税〔2017〕38号),认为依据《企业所得税法》及其实施条例的立法精神,企业除接受股东投入资本金外,取得的其他收入均应并入企业收入总额,全面履行企业所得税纳税义务。
此外,在12366纳税服务平台中,宁波市税务局、厦门市税务局认为根据《中华人民共和国企业所得税法实施条例》第五十六条的规定:“企业的各项资产,包括固定资产、生物资产、无形资产、长期待摊费用、投资资产、存货等,以历史成本为计税基础。前款所称历史成本,是指企业取得该项资产时实际发生的支出。企业持有各项资产期间资产增值或者减值,除国务院财政、税务主管部门规定可以确认损益外,不得调整该资产的计税基础。”认为对赌失败后企业所得税的初始计税基础不能调整。
2、相关案例
(1)斯太尔
英达钢构为斯太尔(000760)控股股东,其对斯太尔收购标的资产武汉梧桐硅谷天堂投资有限公司(现更名为“斯太尔(江苏)投资有限公司”)100%的股权作出业绩补偿承诺:标的资产2014年、2015年、2016年扣除非经常性损益后的净利润分别不低于2.3亿元、3.4亿元和6.1亿元。后因未达到业绩承诺标准,英达钢构已经向斯太尔以现金形式对差额部分155,934,308.25元支付了2014年度的业绩补偿款。斯太尔于2015年将收到的2014年业绩补偿款全额计入“营业外收入”,监管部门认为上述补偿款属于控股股东捐赠,不应确认为收入,故斯太尔依据监管部门指示将上述业绩补偿款调整贷记“资本公积”,并延续处理至今。斯太尔认为控股股东业绩补偿款并非《企业所得税法》应纳税收入,故未进行纳税申报。2017年6月,当地税务局要求斯太尔就该2014年度业绩补偿款补缴2014年度企业所得税款18278476.61元及相应滞纳金。
2017年11月19日,荆州市地方税务局经请示湖北省地税局,做出了《市地方税务局关于斯太尔动力股份有限公司业绩补偿款征收企业所得税的批复》(荆地税〔2017〕38号),认为依据《企业所得税法》及其实施条例的立法精神,企业除接受股东投入资本金外,取得的其他收入均应并入企业收入总额,全面履行企业所得税纳税义务;依此规定,若“斯太尔公司”取得的“英达钢构公司”支付的业绩补偿款不视为股东投入的资本金,则应依法履行企业所得税纳税义务。
同时,“斯太尔公司”取得的“英达钢构公司”支付的业绩补偿款,从经济实质上看,股东“英达钢构公司”对“斯太尔公司”支付业绩补偿款,不满足《公司法》关于投资的规定,不能视为投资行为。从法律形式上看,“英达钢构公司”并未就支付业绩补偿款与“斯太尔公司”及其他相关各方签订投资合同(协议),并遵循上市公司信息披露的相关规定,向社会公告接受投资信息,不具备投资的法律形式。
故“斯太尔公司”取得的“英达钢构公司”支付的业绩补偿款,不适用《国家税务总局关于企业所得税应纳税所得额若干问题的公告》(国家税务总局公告2014年第29号)第二条第一款“企业接收股东划入资产(包括股东赠予资产、上市公司在股权分置改革过程中接收原非流通股股东和新非流通股股东赠予的资产、股东放弃本企业的股权,下同),凡合同、协议约定作为资本金(包括资本公积)且在会计上已做实际处理的,不计入企业的收入总额,企业应按公允价值确定该项资产的计税基础”的规定,不作为收入处理;而应适用上述公告第二条第二款“企业接收股东划入资产,凡作为收入处理的,应按公允价值计入收入总额,计算缴纳企业所得税,同时按公允价值确定该项资产的计税基础”的规定,作为收入处理,并应依法履行企业所得税纳税义务。
(2)海南航空
海南航空股份有限公司(以下简称“海南航空”)拟以 61856.766万元价格受让海航酒店控股集团有限公司(以下简称“海航酒店集团”)持有的北京燕京饭店有限责任公司(以下简称“燕京饭店”)45%股权;以172834.792万元价格受让扬子江地产集团有限公司(以下简称“扬子江集团”)持有的北京科航投资有限公司(以下简称“科航公司”)65%股权和海航酒店集团持有的科航公司30%的股权。转让方海航酒店集团、扬子江集团的控股股东海航集团有限公司(以下简称“海航集团”)已作出承诺,2009年、2010年、2011年,燕京饭店净利润如果无法达到预测的9698万元、12402万元、12938万元;科航公司净利润如果无法达到预测的8169万元、9452万元、11630万元,海航集团将按权益比例(燕京饭店45%股权、科航公司95%股权)以现金补偿方式补足净利润差额部分。后因科航公司2009、2010年实际净利润未达到海航集团承诺值,相关差额海航集团已向海南航空支付完毕。
为解决海南航空收到业绩补偿款的税务处理问题,海南省地方税务局专门作出了《关于对赌协议利润补偿企业所得税相关问题的复函》(琼地税函[2014]198号):“依据《中华人民共和国企业所得税法》及《中华人民共和国企业所得税法实施条例》关于投资资产的相关规定,你公司在该对赌协议中取得的利润补偿可以视为对最初受让股权的定价调整,即收到利润补偿当年调整相应长期股权投资的初始投资成本。”
(3)其他案例
①苏宁环球接受张桂平、张康黎业绩补偿款
根据该公司公告的2009年财报信息,该公司将收到的业绩补偿款会计上计入资本公积—资本溢价。
②高科电瓷接受业绩补偿款
2009年12月10日,创元科技与高科电瓷股东司贵成、司晓雪签订《股权转让及增资协议》约定了业绩补偿条款。2010年因高科电瓷业绩不达标,触发业绩补偿条款。2011年5月,司贵成、司晓雪将补偿款673.57万元支付给高科电瓷。根据创元科技2011年半年报告,高科电瓷将收到的补偿款计入资本公积—其他资本公积科目处理。
③天康生物接受业绩补偿款
2008年10月,天康生物以定向增发股票收购河南弘展投资投资有限公司持有的河南宏展实业公司100%股权。河南宏展投资承诺如宏展实业利润不达标,给予天康生物业绩补偿。2010年宏展实业实际盈利未达指标。2011年5月,河南宏展投资将该补偿款支付给天康生物。根据天康生物2011年半年年度报告,该公司将收到的业绩补偿款20383112.71元计入资本公积处理。
④鑫茂科技接受业绩补偿款
根据鑫茂科技2011年半年年度报告,该公司将收到的业绩补偿款计入资本公积—其他资本公积处理。
⑤久其软件对赌被骗
2017年1月20日,久其软件与香港移通、黄家骁、张迪新签署收购协议书,共同受让上海移通100%股权,交易价格14.4亿元,久其软件需支付7.344亿元转让价款,在上海移通2016年度、2017年度、2018年度业绩承诺实现的前提下分三笔支付。在久其软件支付了前两笔转让价款4.896亿元并为香港移通代扣代缴所得税24,057,965.65元后,发现上海移通原实际控制人黄家骁、总经理宦一鸣涉嫌虚构业务,虚增业绩及利润,存在合同诈骗行为,随即向公安机关报案。2021年5月12日,北京市第一中级人民法院作出第(2020)京01刑初65号《刑事判决书》,判决上海移通员工叶某、杨某、林某、张某犯合同诈骗罪。
基于以上情况,久其软件于2022年6月2日向北京市海淀区税务局第一税务所递交了退税申请,申请退还公司分别于2017年3月20日、2018年5月3日缴纳的合计48,146,520.25元税款。2022年6月29日,北京市海淀区税务局向公司出具海税际通[2022]013号《税务事项通知书》,称公司的退税申请不符合要求,不予审批。公司于2022年8月11日向北京市税务局申请行政复议。2022年11月9日,北京市税务局作出[2022]37号《行政复议决定书》,维持了北京市海淀区税务局海税际通[2022]013号《税务事项通知书》。
根据久其软件2023年2月日披露的公告,公司认为代替犯罪分子所缴纳至北京市海淀区税务局的税款需予以退回,税务机关认定不予退税没有事实及法律依据,应当予以纠正,遂向北京市海淀区人民法院起诉国家税务总局北京市海淀区税务局、国家税务总局北京市税务局,要求撤销前述《税务事项通知书》及《行政复议决定书》,并判令税务机关退还公司因代扣代缴而缴纳的48,146,520.25元税款。
截至目前,该案尚无最新进展。但本案的特殊之处一是在于久其软件并非纳税人而是代扣代缴义务人,如果可以退税,应当由由香港移通申请退税,最后将税款及股权对价一同偿还给久其软件,但由于相关人员逃匿为归案,因此代扣代缴义务人能否申请退税是一个问题;第二在于虽然根据《税收征收管理法》第五十一条之规定久其软件申请退税已超过法定退税时限,但因存在合同诈骗情形,纳税的基础法律原因被法院判决所否定,此种情况下是否仍负有纳税义务。
3、税务处理分歧
对赌协议业绩补偿,出现税务处理上的分歧,关键点是:对赌协议和失败后业绩补偿应该视为“一次交易”,还是“两次交易”?若视为“一次交易”,例如海南省的琼地税函〔2014〕198号文件,将股权转让协议和对赌协议合并处理,则纳税人可在企业所得税纳税申报时将计入损益的补偿收入做纳税调整,追溯调整当年转让方股权转让协议对应的所得,转让方涉及退税的,按照规定的程序办理退税。若视为“两次交易”,例如宁波、厦门等地税务局在12366纳税服务平台的回复,初始投资和业绩补偿在所得税上应作为互不相关的两个交易分别处理,即:原企业股东在取得股权转让款时,需要全额确认为投资收益,原企业股东于转让协议生效且完成股权变更手续时确认收入的实现,并依法计算缴纳企业所得税;原企业股东在支付补偿款时,可作为发生的股权投资损失,在不超过当年实现的应纳税所得的范围内税前扣除,超过部分向以后纳税年度结转扣除。
在现行实践中,对赌失败后业绩补偿环节的企业所得税处理视为“两次交易”已成为目前实务中的通常做法。因此,实践中纳税人退税成功的难度较大。为避免该损失,在设计对赌协议时,尽量采用分期付款的方式,对赌失败后剩余的款项就可以不再支付,也就不会产生纳税争议问题;而如果选择一次性支付转让价款,对赌失败后再退还部分款项的方式设计对赌,在初始对价确立时就会被要求就全部价款缴纳税款,对赌失败后又涉及复杂的退税问题。
(三)个人所得税处理
1、现行规定
《股权转让所得个人所得税管理办法(试行)》(国家税务总局公告2014年第67号)第九条规定:纳税人按照合同约定,在满足约定条件后取得的后续收入,应当作为股权转让收入。该条在某种程度上解决了含有价格调整机制的股权转让协议的一个方面即(正溢价对赌)。但是对于负溢价对赌协议,即需要原股东赔偿的部分,能否扣减交易价格,办理已交税金退税,67号公告没有说,各地理解和操作也均不一致。
一种理由认为:不能退税。理由是股权转让办理过户手续登记后,已经完成交易,并且已经行驶股东权益。因为满足条件而发生的退股或补偿是另一次交易或行为。另外,会计核算也是不调整原股权价格,而是将价格调整机制视为一项期权,单独核算和计价。因此在并购交易中,原自然人股东在取得股权转让款时,应全额确认为财产转让收入;在支付补偿款时,只能作为投资损失由个人承担,不能申请退税。另一种理由认为:因为含有价格调整机制,在该机制条件没有实现前,股权的价格处于未定状态,只有等到条件实现后,本次股权转让行为才是最终结束。因此,先期预缴的税款应该根据最终的价格进行补或退。
2019年6月25日,国家税务总局12366纳税平台发布了一则问答,提问者咨询福建省税务局:“企业股权转让签订对赌协议,协议要求三年净利润不低于3亿,达不到要求按规定进行现金补偿,个人所得税已缴纳。现三年已过,因净利润达不到要求,要现金补偿,那么之前缴纳个人所得税部分能否申请退还?”福建省税务局答复称:“根据您提供的信息,您所述的情形没有退还个人所得税的相关政策。”
2、相关案例及说明
关于业绩补偿的个人所得税问题,目前各地尚未有统一意见,仍需个案沟通和进一步观察,以下列举两个公开的案例供参考:
(1)银禧科技(300221)收购兴科电子案
《广东银禧科技股份有限公司关于收到兴科电子科技原股东部分业绩补偿款的公告》(公告编号:2019-76)显示:2016年6月,银禧科技收购许黎明、高炳义持有的兴科电子科技有限公司(兴科电子科技)的股权并签订了《业绩承诺补偿协议》。由于承诺业绩未完成,许黎明和高炳义应向公司支付补偿款。2019年6月,公司回购注销了许黎明、高炳义的股份共计20,740,872 股,许黎明、高炳义其股份补偿义务已完成;另外,许黎明、高炳义已向公司支付了部分现金补偿款。2019 年7月,公司向东莞市国税局提交了个人所得税退税申请,根据兴科电子科技原股东许黎明、高炳义补偿的股票申请退税44,675,838.29 元,若上述个人所得税得以退回,兴科电子科技原股东许黎明、高炳义的该部分退税可冲抵其业绩补偿款现金补偿部分金额。2019-12-04银禧科技《关于收到兴科电子科技原股东部分业绩补偿款的公告》进一步显示,公司已收到胡恩赐、许黎明、高炳义现金补偿款合计112,550,462.76 元,其中胡恩赐的现金补偿款为67,874,624.87 元,许黎明的现金补偿款金额为24,802,239.26 元,高炳义的现金补偿款金额为19,873,598.63 元。结合以上公告信息,东莞市税务局已就银禧科技于2019 年7 月提交的个人所得税退税申请办理了多缴税款退税。
本案中,东莞税局对股份补偿义务对应的已缴纳个人所得税进行了退税处理。但在实务中,在对赌协议特别是自然人参与对赌的涉税处理问题中,各地税务机关的处理方式和思路略有不同。部分税务机关坚持此种情况个人已缴税款没有退税政策。
(2)华闻传媒(000793)收购广州邦富软件案
广州市税务局第三稽查局发布的2020年第91号《税务文书送达公告(李菊莲税务处理决定书)》显示:2014年5月,华闻传媒收购李菊莲等三人持有的广州邦富软件100%的股权,交易总价包括现金2.016亿元和股票 5.184亿元。同时约定了业绩补偿条款。后因广州邦富软件未完成业绩承诺,李菊莲等三人需做出业绩补偿,其中李菊莲补偿公司股票1,038,644.00股。由于李菊莲未就上述股权转让事项足额申报缴纳个人所得税,稽查局要求李菊莲补缴个人所得税,稽查局在计算李菊莲应补税款时,减除了其补偿华闻传媒的股票1,038,644.00股对应的价值(按当初增发价计算)。
本案例引发了各方讨论,最具争议的问题是,如果当初李某足额申报缴纳了个税,那么后续发生的业绩补偿向税务机关申请退税,能否成功?虽然本案中,稽查局在计算纳税人应补缴税款时允许减除其支付的补偿金额,但本案是在后期的税务稽查中稽查局的一种个案处理方式,其不具有普遍适用性,不能理解为原股东支付的补偿款可以申请退税。
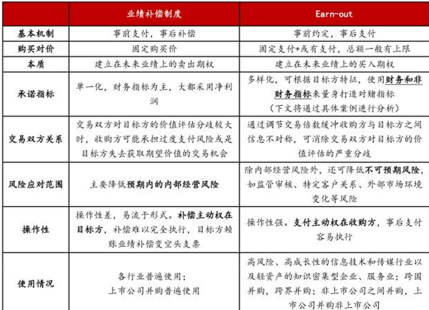
三、Earn-out,我的名字不叫业绩补偿
1、 Earn-out介绍
Earn-out是一种定价和支付的机制,接近于“或有对价”,即达成某种条件买方才对卖方支付特定金额的价款。至于中文翻译,目前还没有统一的中文翻译标准,有叫“业绩目标补偿”的,也有叫“盈利支付”的。
通过Earn-out付款安排的设计,收购方将交易对价分期支付,在交割日仅支付首期款,而根据目标公司在交割日之后一段约定时期内的盈利表现,来决定是否支付以及支付多少剩余对价,是一种延期且或有的支付方式。或有支付是否触发,取决于在约定的某特定日期之时,目标公司的财务和经营状况是否达到约定的水平(特定条件是否满足),而具体支付多少,则根据目标公司的实际业绩来带入约定的财务公式进行计算决定。
对赌本质上是先把收购对价交给卖方,等到事后无法实现对赌条件再向卖方追讨这笔对价。然而,这笔对价一旦落入卖方之手,常常也就成了“肉包子打狗”。诉讼或者仲裁耗日持久,对于效率至上的商业环境而言,并非首选。由此可见,在对赌机制下,到头来实质承受标的估值不当这个风险的依然是上市公司,是上市公司的公众投资人。
在这一点上,Earn-out则有所不同。它让收购对价先留在买方这边,等确认满足相关条件之后再向卖方支付对价。也就是说,钱始终攥在买方手中,只有Earn-out条件具备之后方才会投给卖方。因此,采用Earn-out的交易中,资产估值过高的风险是由卖方承担的。
从估值准确性和修正方式而言,相比对赌,Earn-out更为准确。对赌的估值,在投资之前即已经确定,而Earn-out的估值调整机制贯穿于整个股权交易期间。在交易期内,估值始终跟随目标公司经营情况、处于变动之中,直至最后一笔对价支付之时,才最终确定全部对价。根据以上依据确定或有对价,既能帮助投资方有效控制投资风险,也能有效激励目标公司的原股东。
另外,相比较于业绩补偿,Earn-out机制也灵活不少,不仅仅可以将财务性指标(例如净利润 、GMV(网站成交金额)、EBIT/EBITDA等)作为衡量指标,同时,还可以考虑将各类非财务性指标(例如产品研发进度(IND)、药品批文(NDA/ANDA/BLA)、监管许可、特定客户合同、外部市场风险的指标等)以及将财务性与非财务性指标相结合等多种方式设置衡量指标。最后,还有一类不太多见的Earn-Out条件,它与被收购公司的财务和非财务经营表现都没有关系,而纯粹属于不确定的外部市场状况,譬如未来某一时间的原油价格。约定这样的条件,更像是用Earn-Out来分配买卖双方均无法预知的风险。而参与此种交易的企业,其价值往往与条件涉及的市场状况密切相关,例如炼油厂或其他从事大宗物资商品生产、贸易的企业。
但Earn-out也不是万能,至少仍存在以下缺点:
(1)投资方享有主动权。如投资方违约,延迟甚至中断付款,将严重影响融资方的本次融资目标达成和后续融资。
投资方拒绝继续支付投资款的行为可能发生在任一投资阶段,甚至在使用对赌交易模式时,签订投融资协议后,也会发生投资方终止投资的行为。所以,投资者的诚信保障问题不是由Earn-out交易模式所导致,而是整个投融资领域中普遍存在的问题。
在对赌交易模式中,由于投资方通常需要一次性支付投资款,其履约意愿和能力会较早为融资方所获悉,便于融资方提前安排经营活动计划;而在Earn-out交易中,如投资方的履行意愿和能力在其需要支付或有对价时出现问题,融资方及/或目标公司很可能会因准备不足而遭受损失。
所以,为了应对该风险,建议:一、在初期谈判的过程中,作为融资方一定要做好投资方的背景调查,从多个维度了解投资方投资的项目及各个项目的进程,在签订投融资协议时,约定好风险防范及违约条款,将自身风险降到最低;二、融资方应认真履职,努力提升目标公司的业绩表现,让投资方有获取投资收益的心理预期,增加投资方对目标公司的认可度,从根本上打消投资方的顾虑。
(2)融资方无法立刻获得全部股权转让款。对于资金需求迫切的融资方来说,很可能因此导致项目运营因缺钱而陷入困境。
Earn-out这一交易模式的特点在于或有对价和延迟支付,这能有效缓解投资方的资金压力,但资金的压力就转到了融资方这边。在约定Earn-out条款之前,融资方就应当明确这种支付方式对自身业务实际发展的影响。如果融资方急需资金去拓展业务、购买设备等,延期支付投资款就可能造成经营停滞、前期投入的资源废置等不利后果。
具体而言,Earn-out与业绩补偿的区别如下:
相比之前所说的“硅谷无对赌”,美国资本市场是Earn-out概念的来源地,特别在生物医药市场,应用相对广泛。一个药品从研发、审批到最终的药品上市耗时长达几年,对于投资者来说,需要最大化的降低这其中可能涉及的各类风险。实践中常见根据药品的种类、开发流程(IND)、审批程序(NDA/ANDA/BLA)及上市销售等多个非财务性指标设置了里程碑付款时点,将首次付款比例控制在总收购价格的50%以内,降低了投资者的资金压力,同时也分散了投资者的投资风险。
依据美国 American Bar Association(ABA)所做的 Private Target Mergers and Acquisitions Deal Point Studies,在 2017 年所报道的交易中 28% 的私人并购交易采取了 Earnout。
下图根据美国律师协会(ABA)最近的几份相关调研报告,绘制了收购非上市公司交易中出现Earn-Out协议的比例:
2、 相关案例
(1)洛阳钼业并购海外矿产资源
洛阳钼业以15亿美元和26.5亿美元分别从英美资源集团和Freeport-McMoRan Inc购买矿产资源。根据Freeport-McMoRan Inc和洛阳钼业之间的协议,除了支付26.5亿美元之外,如果在2018年到2019年之间的24个月内,铜的月均市场价格超过3.5美元/磅,则洛阳钼业将向Freeport-McMoRan Inc再行支付6000万美元;如果在上述时间内,钴的月均市场价格超过了20美元/磅,则洛阳钼业也将向Freeport-McMoRan Inc再行支付6000万美元。
(2)神开股份收购案
2014年,上海神开石油化工装备股份有限公司(以下简称“神开股份”)为了产业延伸,收购杭州丰禾石油科技有限公司(以下简称“杭州丰禾”)60%的股权,约定股权对价最高不得超过2.16亿元,其中固定对价为6,000万元,或有对价为1.56亿元。根据相关方签署的《股权转让协议》,固定价款6,000万元分三期预先支付,或有对价则根据杭州丰禾2014年度至2017年度累计实现的净利润(以下简称“约定年度累计净利润”)确定,具体为:若杭州丰禾约定年度累计净利润达到14,000万元以上(含本数)且2017年度净利润达到4,000万元以上(含本数),本次股权转让价格按约定的最高股权对价确定为21600万元;若杭州丰禾约定年度累计净利润未达到14,000万元或2017年度净利润未达到4,000万元,但约定年度累计净利润达到10,736万元以上(含本数)且2017年度净利润达2,684万元以上(含本数),本次股权转让价格=2014年度-2017年度累计实现的净利润÷4×9.3×60%;除前述情形外,本次股权转让价格=约定年度累计净利润÷4×9×60%。
除约定或有对价支付外,神开股份与杭州丰禾也签署了对赌条款,约定杭州丰禾的净利润未达标时,神开股份有权要求交易对手按约定价格回购股权,并且股权回购条款的履行优先于股权价款支付条款。
根据神开股份2017年年度报告(更新后),2017年4月,神开股份与杭州丰禾转让方股东达成《关于杭州丰禾石油科技有限公司股权转让相关事宜之提前履行协议》,约定股权最终转让价格为11,639.24万元(上述转让款包含向杭州丰禾转让方股东两年的利息金额为604.20万元)。至此,神开股份收购杭州丰禾60%股权转让款金额确认,或有对价事项结束,相关款项已经全额支付完毕。
(3)梅泰诺并购BBHI
梅泰诺作价60亿元收购实际控制人旗下上海诺牧子公司宁波诺信的100%股权,间接取得BBHI集团99.998%股权。上海诺牧在购买BBHI时设计了分期支付的方案,总作价58.67亿元,首期仅为28.16亿元,剩余30.51亿元对价将根据BBHI业绩承诺实现情况,在未来4年内分期支付,具体如下:
此外,上海诺牧还与交易对方Starbuster签订了 “Yahoo补偿机制”:在交割完成后的12个月以内,一旦发生Yahoo合同终止,且在Yahoo合同终止发生或持续的任一对赌年份中,Yahoo调整额大于当期承诺应付款额,则激活Yahoo补偿机制,补偿金额不超过2亿美元。如果Starbuster及其关联方在Yahoo合同正式终止前找到与Yahoo同等级别的合作方并签署替代合同,则yahoo合同终止被视为没有发生或不再持续。
最后,对本文姊妹篇《对赌诉讼与仲裁问题全解析(续)》中提到部分案例进展情况更下如下:
1. 新华医疗(600587)关于成都英德生物医药装备技术有限公司业绩补偿款诉讼的案例,根据新华医疗2023年2月2日的公告显示,公司近日收到最高人民法院签发的《民事判决书》[(2019) 最高法民终 2017 号],二审判决驳回上诉,维持原判。
2. 爱迪尔(002740)关于业绩承诺补偿所涉的两起诉讼[(2021)川 01 民初 7505 号、(2021)苏 0104 民初 10780号],根据爱迪尔披露的公告显示,因公司资金紧张,未能按期缴纳案件受理费,成都中院和南京中院分别裁定按爱迪尔自动撤回上诉处理,两案中支持对承诺净利润进行调整的一审判决均生效。
0人赞
+1