发布时间:2022-06-23 12:46:14

证券交易市场历来有“国民经济晴雨表”之称,作为我国社会主义市场经济重要组成部分, 证券交易市场架起了国民储蓄与企业资本沟通的桥梁,个人财富得以通过证券市场流向实体经济,社会资源得到更有效配置。随着我国证券市场近二十多年来的扩大与发展,证券市场上出现了大量内幕信息知情者抢先交易的违法行为,并且这一违法行为随着科技的发展以及交易方式的创新正呈现出数量日趋增多、手段日趋隐蔽、形式日趋复杂的态势,严重影响我国证券市场的交易秩序。
目前我国在法律层面上规定了内幕交易的行政、刑事、民事三种法律责任,具体到实务中,由于内幕交易行为实施的隐蔽性及认定的专业性,内幕交易罪的立案主要由证监会移送,加之我国《刑法》中对于内幕信息、知情人员使用指引性规范规定,使得内幕交易罪的构成要件在一定程度与内幕交易行政违法构成要件重合[1],实务中控方通常将证券监管部门出具的行政认定意见作为指控行为人构成内幕交易罪的重要基础性证据。同时,内幕交易的民事赔偿诉讼因因果关系证明障碍以及缺乏具体诉讼支持制度使得实践中鲜有索赔成功的案例。因此,行政处罚是我国打击内幕交易的主要手段,下文也将围绕内幕交易行政处罚实践及认定展开。
一、证券内幕交易行政处罚现状
与内幕交易规制度日趋完善相比,我国内幕交易行为却层出不穷,根据中国证监会官网公布的数据统计,自2004年至2021年间,证监会共下发1475份行政处罚书,其中涉及内幕交易案件的达421宗,合计占比高达28.54%,且证监会行政处罚案件中涉及内幕交易案件的占比正呈现波浪式上涨的趋势,具体如下:
二、证券内幕交易行为的定义
时任证监会主席曾在会议中称,“小偷从菜场偷一颗白菜,都会遭到大家谴责,但若有人从成千上万股民口袋中掏钱,却往往不会被人发觉。这就是内幕交易的实质。”其用这一形象比喻将内幕交易的本质等同于资本市场的“偷窃”。更为通俗的说,内幕交易行为还可以理解为类似扑克游戏中偷看底牌的证券市场舞弊行为,即在正当证券交易活动中,人们利用的是已公开的交易信息,而在内幕交易中,投资者利用的是尚未公开的内幕信息。
为了更加准确界定内幕交易的内涵,本文通过整合现有法律规定中所体现的内幕交易的要素,来对内幕交易作出定义。根据我国《证券法》第五十条、第五十三条第一款、《刑法》第一百八十条之规定,内幕交易是指内幕信息知情人或非法获取内幕信息的人,在涉及证券的发行,证券交易或者其他对证券交易价格有重大影响的信息公开前,利用内幕信息买卖相关证券,或者泄露内幕信息,或者以明示或暗示方式建议他人买卖相关证券的行为。从上可知,内幕交易基本要素包括内幕信息、内幕人、内幕交易行为方式。实践中,证监会在作出行政处罚时也均是围绕上述三大基本要素及其延展因素展开,其是内幕交易行为认定的基本标准,后文将结合我国法律法规具体规定、实务认定规则对这些因素展开分析。
三、我国证券内幕交易行政认定法律体系
自中国人民银行1990年首次规制证券公司内部交易行为至今,我国证券内幕交易规制从无到有经过21年时间的发展,已经形成了以“行政处罚为主,兼具刑事惩罚与民事赔偿”的规制体系,具体法律规制历史沿革如下:
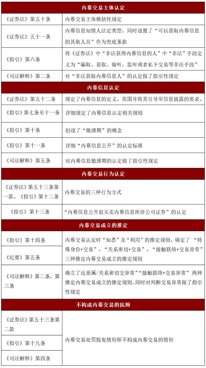
目前行政上认定内幕交易主要是根据《证券法》(2019修订)、《关于审理证券行政处罚案件证据若干问题的座谈会纪要》(以下简称“《纪要》”)。同时,2012年最高人民法院与最高人民检察院颁布的《关于办理内幕交易、泄露内幕信息刑事案件具体应用法律若干问题的解释》(以下简称“《司法解释》”)也被证监会在行政处罚决定书中作为处罚依据引用[2]。此外,《证券市场内幕交易行为认定指引(试行)》(以下简称“《指引》”)虽已于2020年10月被证监会废止,但其对认定该《指引》失效前的相关行为是否构成内幕交易仍具有重要参考意义,下文也将对此条文进行分析。从前述规定来看,内幕交易的构成要件主要有三:一是行为主体为内幕人;二是相关信息为内幕信息;三是行为人在内幕信息价格敏感期内买卖或建议他人买卖相关证券,或泄露该信息。目前我国法律体系中对于内幕交易认定规则如下:
四、证券内幕交易行政认定实务分析
实践中,证监会按照最广义的追责理论基础打击内幕交易,在行为人与内幕信息知情人接触或联络且存在异常交易时,往往会被认定为“知悉内幕信息”,只要行为人在内幕信息敏感期进行证券交易,则认定其构成内幕交易。[3]
(一)内幕交易行政认定基本逻辑
通过梳理证监会官网公布的行政处罚决定书,我们发现证监会认定内幕交易时的基本逻辑为,首先证明内幕信息存在,接着证明行为人知悉内幕信息,最后证明行为人在内幕信息敏感期进行证券交易。对于买卖行为,在行为人与内幕信息知情人接触或联络且存在异常交易时,往往会被认定为“知悉内幕信息”,只要行为人在内幕信息敏感期进行证券交易,则认定其构成内幕交易;对于泄露及建议行为的证明,大多是通过直接证据举证,也存在部分推定的情形。
(二)内幕交易各要素行政认定实务分析
1、内幕信息
内幕交易的对象为内幕信息,没有内幕信息,内幕交易便无从谈起,内幕信息的认定是内幕交易认定的基础。我国理论界对于内幕信息具体构成要素存在不同的理解,有的学者主张内幕信息包含仅包含重大性与未公开性两个要素,即二要素说;[4]有的学者认为内幕信息是未公开的、重大的和与证券相关的信息,即三要素说,[5]三要素说中还有学者认为内幕信息非公开的、确切的和重大的;[6]还有学者主张内幕信息应包括四个要素,即相关性(与某一或特定证券或者发行人相关)、确定性(具体或确定)、未公开性和重大性。[7]具体到实务中,我国目前对内幕信息的判断是通过“法定类型+兜底条款” 来确定的,2019年修改后的《证券法》更是将内幕信息法定类型判断引至信息披露所要求事项,其中兜底条款的判定一般结合《证券法》第五十二条及《指引》第九条规定确定。
实践处罚中,证监会在应用兜底条款时,对于《证券法》第五十二条规定的内幕信息重大性及非公开性无明显争议,但曾在行政处罚中认定确定性不属于内幕信息判断的标准,例如其在“楚天高速与双翼科技拟并购重组内幕交易案”[8]中将“董事长同意推进并购”这一信息认定为内幕信息,此时并购相关细节信息及确定性尚未形成,还远远未达到信息披露义务要求的确定性要求。
内幕信息敏感期是实践中证监会认定内幕交易重要论证因素,行为人多以相关交易未发生在内幕信息敏感期内抗辩不构成内幕交易,因此“内幕信息敏感期”具体期间的确定就变得尤为重要。如前所述,虽然《指引》与《司法解释》中对“内幕信息敏感期”界定不同,但实践中证监会认定敏感期的关键点还是在于判断内幕信息的形成时间和公开时间。在判断内幕信息形成时点时,证监会通常将重大事项的决策主体如董事长或大股东口头认可或达成明确意愿、重大事项初步方案的确定、交易对方或中介机构针对重大事项出具商业或法律文书、重大事项涉及的相关主体签署保密协议或出具保密承诺函、相关主体就重大事项向主管政府部门汇报等时点认定为内幕信息形成时点。[9]在判断内幕信息公开时点时,证监会通常将认定上市公司将内幕信息在监管机构指定的报刊、网上等媒体披露的时点视为公开的时点。
2、内幕交易主体
根据前文规则梳理,我国将内幕交易主体分为内幕信息知情人和非法获取内幕信息的人两类,其中内幕知情人通过“法定类型+兜底条款”确定,前述兜底条款、《纪要》第五条第(五)款以及《司法解释》第二条第三款实质上将内幕信息交易主体扩大至“所有知悉内幕信息”的人。
实践处罚中,证监会在利用兜底条款确定内幕知情人时,通常会采用如下两种方式。一是通过证监会颁布的部门监管规章或其他规范性文件确定,例如证监会在“江泉实业重大资产重整内幕交易案”[10]中根据《上市公司重大资产重组管理办法》第四十一条对内幕信息知情人的扩展规定将当时不属于内幕信息知情人法定类型的“重大资产重组中提供服务知悉内幕信息的人”列入内幕交易主体范围进行规制;二是对于在内幕信息敏感期内与内幕信息知情人接触或联络,随后进行相关交易明显异常且不存在正当理由的人,推定其知悉内幕信息,从而列入内幕交易主体范围进行规制。例如证监会在陈巧玲内幕交易案中将不属于内幕信息知情人法定类型的“因职务接触到内幕信息的国家工作人员”列入内幕交易主体范围进行规制,该认定也得到了法院的认可[11]。
由此可见,对于不具备法定身份非法获取内幕信息的人,实践中主要是通过证明行为人“知悉”内幕信息来判断,而“知悉”的判断则均是通过“与内幕信息知情人接触或联络且存在异常交易”判断。
3、内幕行为
根据前文规则梳理,我国规制的内幕交易行为主要包括“利用内幕信息买卖证券”、“泄露内幕信息”、“建议他人买卖证券”。
实践处罚中,证监会行政处罚书在认定“利用内幕信息买卖证券”上,对于行为人在买卖证券时是否使用所获得的内幕信息即是否“利用”一般不进行论证说明;对于“泄露内幕信息”而言,证监通常在有电子邮件、微信、短信、通话记录、其他在场人证言等明确证据证明“泄露”的情形下,才会对行为人进行处罚;就“建议他人买卖证券”而言,因为一般很难通过取证证明,证监会在处罚书中一般通过前述电子邮件、微信、短信、通话记录或当事人口供笔录来证明。
通常而言,对于“泄露”、“建议”行为,如相关人员利用获得的内幕信息进行交易,在没有直接证据证明“泄露”、“建议”行为情形下,证监会往往只能根据“与内幕信息知情人接触或联络且存在异常交易”来处罚具体接受到内幕信息进行交易的人,无法对“泄露”、“建议”行为进行单独处罚;如相关主体接受了行为人“泄露”、“建议”的信息但未交易,则无法对“泄露”、“建议”进行处罚。
(三)内幕交易推定认定的现状
“知悉”和“利用”是内幕交易构成的核心要件,但通常情况下,“知悉”和“利用”都具有一定的主观性,而且随着当事人反调查意识的增强,内幕信息传递的方式越发隐蔽,部分人员甚至刻意销毁传递记录,加之行政调查手段的有限,在许多案件中,除非当事人自认,取得“知悉”和“利用”内幕信息的直接证据一般都比较困难。
鉴于此,《指引》与《纪要》确立了“特殊身份+交易”、“关系密切+交易”、“接触联络+交易异常”三种推定内幕交易成立的推定规则。具体到内幕交易的行政认定中,推定通常运用在两种情况之中:一是内幕信息知情人知悉并利用的推定,即某些人员虽然具备内幕信息知情人的身份,但并不等同其必然知悉内幕信息,根据案件的具体情况可以推定其知悉并利用了内幕信息进行交易;二是非法获取内幕信息案件中的推定,即与内幕信息知情人存在一定密切关系或者接触、联络的人员,其交易行为可能因推定而被认定为内幕交易。
实践中,对于推定规则运用的逻辑是,行为人存在异常交易行为,则推定其客观上知悉内幕信息内容,主观上也知悉该内容属于内幕信息,同时其从事异常交易的行为也足以推动其交易时利用了内幕信息。再结合内幕信息知情人的身份或其与内幕信息知情人存在接触、联络、亲近关系等事项的证明,便可形成内幕交易存在完整的证据链。[12]
同时,《司法解释》还规定在了一些可以在推定中使用的环境证据,具体包括相关证券账户的开销户情况、资金的来源及变化情况、证券账户历史交易习惯以及敏感期内交易特征等,即“异常交易的证明”。此类证据一般难以被销毁或者更改,账户的开设、资金流转、交易情况也可以体现账户使用人的主观意志,若环境证据存在一定的异常度,并且与内幕信息的形成、变化与公开,以及与知悉内幕信息的人员接触、联络情况呈现一定的吻合度,能够形成较为完整的环境证据链时,则可以依据环境证据认定相关主体构成内幕交易,完成推定。上述环境证据即异常交易的证明,目前《司法解释》从账户、资金、交易时间、交易风格与习惯、证券交易品种基本面等方面对“异常”的判断做了指引性规定,主要综合以下情形,从时间吻合程度、交易背离程度和利益关联程度等方面予以认定:(一)开户、销户、激活资金账户或者指定交易(托管)、撤销指定交易(转托管)的时间与该内幕信息形成、变化、公开时间基本一致的;(二)资金变化与该内幕信息形成、变化、公开时间基本一致的;(三)买入或者卖出与内幕信息有关的证券、期货合约时间与内幕信息的形成、变化和公开时间基本一致的;(四)买入或者卖出与内幕信息有关的证券、期货合约时间与获悉内幕信息的时间基本一致的;(五)买入或者卖出证券、期货合约行为明显与平时交易习惯不同的;(六)买入或者卖出证券、期货合约行为,或者集中持有证券、期货合约行为与该证券、期货公开信息反映的基本面明显背离的;(七)账户交易资金进出与该内幕信息知情人员或者非法获取人员有关联或者利害关系的;(八)其他交易行为明显异常情形。
五、结语
本文仅仅是对证券内幕交易行政认定法律规范体系及实务认定规则的一般性分析,由于证券内幕交易涉及的法律法规众多,专业性较强,且实务中每个案件的交易背景和情形均不相同,具体分析及抗辩应对不能一概而论,需结合案件情况具体判断,当事人在遇到具体法律问题时应咨询专业律师的具体意见。此外,市场主体应充分了解内幕交易的法律责任和风险,提高合规意识,远离内幕交易,共同维护“公开、公平、公正”的证券市场环境。
[1]参见张心向:《我国证券内幕交易行为之处罚现状分析》,载《当代法学》2013 年第4 期,第55页。
[2]见四川证监局2014年2号、宁波证监局2016年1号、中国证监会2018年2号、黑龙江证监局2018年1号、上海证监局2019年9号、海南证监局2019年5号、中国证监会2019年75号、98号、99号行政处罚决定书。
[3]参见陈洁:《内幕交易事实认定中自由裁量权的适用及其规制——以内幕交易 “知悉”要件的推定为视角》,载《清华法学》2018 年第6 期,第11页。
[4]参见杨亮在《内幕交易论》,北京大学出版社2001年12 月版,第180 页,陈甦在《证券法专题研究》,高等教育出版社 2006年7 月版,第240 —242 页,冯果在《内幕交易与私权救济》,载《法学研究》2000年第2 期中主张内幕信息的构成要素仅有重大性和非公开性两个方面。赵秉志在《破坏金融管理秩序犯罪疑难问题司法对比》,吉林人民出版社2000年版,第186页中认为内幕信息具有秘密性和重要性两个要素;薛瑞麟在《金融犯罪研究》,中国政法大学出版社2007年版,第262页中认为内幕信息具有未公开性和敏感性两个要素;闻志强在《“内幕信息”的认定标准及司法适用分析》,载《西南交通大学学报》2015年第1期第125页中认为内幕信息具有为公开性和重要性。虽然表述不同,但所表达的意思基本一致,即内幕信息应是未公开且重要的。
[5]参见郝银忠、王莉:《证券违法与犯罪研究》,人民出版社2004年版,第358页。
[6]参见李有星、董德贤:《证券内幕信息认定标准的探讨》,载《浙江大学学报》,2009年11月第6期,第92页。
[7]参见张小宁:《内幕交易罪中“内幕信息”的界定》,载《昆明理工大学学报》2009年第3期,第77-81页。
[8]中国证监会行政处罚决定书[2016]78号(吴伟钢、蒋明、杨曲凭)
[9]参见秦子甲、刘思远主编:《私募基金视野中的资本市场行为底线—案例、分析与防范》,法律出版社2018年版
[10]中国证监会[2016]101号行政处罚决定书(周继和)
[11]见江苏省南通市人民检察院诉刘宝春、陈巧玲内幕交易案,《最高人民法院公报》2013年第1期。
[12]参见秦子甲、刘思远主编:《私募基金视野中的资本市场行为底线—案例、分析与防范》,法律出版社2018年版,第112-122页。
0人赞
+1