作者:西政财富
来源:西政财富
发布时间:2023-10-14 10:01:16

目
下半年来,不少投资人、同行来问,现在还能投点、做点什么?看到债券市场突然“一券难求”想要尝试下投资债券,但是对债券市场情况、怎么择债券、具体怎么投、个人和企业怎么借“通道”及成本、几百页的债券募集说明重点关注哪些信息等等都打满了问号。为了便于理解,我们从基础出发,对债券市场及相关信息进行梳理,本篇为债券投资与交易系列文章的第一篇,欢迎同业人士批评与指正。
一、债券的主要分类
按照大类来分,债券主要分为利率债(没有信用风险,只有利率风险的债券,包括国债、地方政府债、央行票据、政策性银行发行的政策性金融债)、信用债(存在信用风险的债券)、同业存单三大类,其中利率债占比在50%以上(细分方面具体可参考下图所示)。需注意的是,国债、地方政府债、企业债属于跨市场发行流通债券,银行间市场通过转托管手续可以把在中债登托管的转到交易所市场交易。
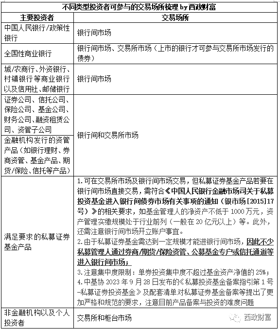
从债券交易市场规模大小来看,银行间市场>交易所市场>银行柜台市场(主要服务于个人)。目前我国主要有3个债券登记结算机构,包括财政部下属的中央国债登记结算有限公司(简称“中债登”)、央行下属的上海清算所(简称“上清所”)、证监会下属的中国证券登记结算有限公司(简称“中证登”)。
二、债券的定价发行
根据债券是否公开发行可分为公募债券(公开发行的债券)与非公开发行的债券(协议定向发行、私募发行)。
需注意的是,目前绝大多数信用债通过簿记建档方式确定信用债的发行利率,其中荷兰式招标使用较为常见。
三、债券市场概览及债券市场主要投资主体
(一)债券市场概览
债券市场是债券发行、交易、托管结算的场所,分为场内市场和场外市场。银行间市场作为场外市场,其交易模式为“询价交易”;交易所市场作为场内市场,其交易模式为“竞价交易”。
当下私募证券基金对城投债等债券的投资热情十分高昂,但是,值得注意的是,由于私募证券基金需达到一定规模才能进银行间市场(见下表所示内容),所以,不少私募管理人通过券商/期货/保险资管、公募基金专户或信托通道等进入银行间市场。对此,也形成了债券市场上机构间的“通道”类合作。在该合作模式下,资金委托方(如私募证券基金)以投资顾问方式对资金进行实际的投资管理,通道方作为资金承接方收取一定的通道费(比如信托通道费保底15-20万等),为资金委托方提供银行间市场交易账户。
(二)债券市场的主要投资者及其投资偏好
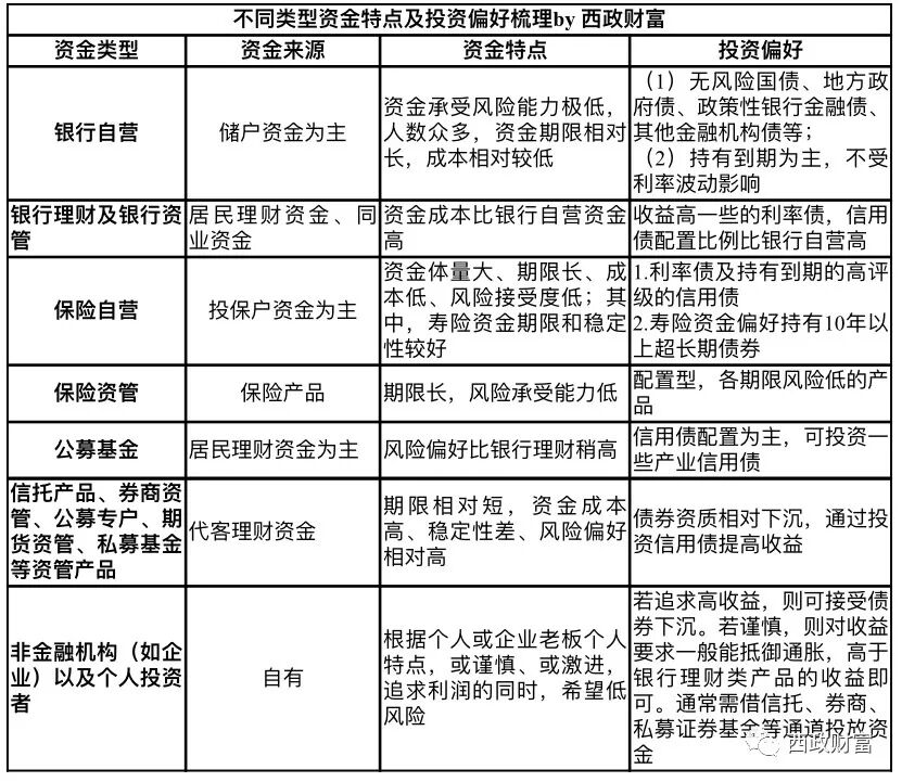
债券投资本质上属于资产负债管理,由于债券投资机构资金来源不同,也对其择券及投资策略等产生重大影响,其投资期限、风险偏好也各有不同。
0人赞
+1