作者:陈艳、黎健强
来源:基小律
发布时间:2022-09-19 20:38:40

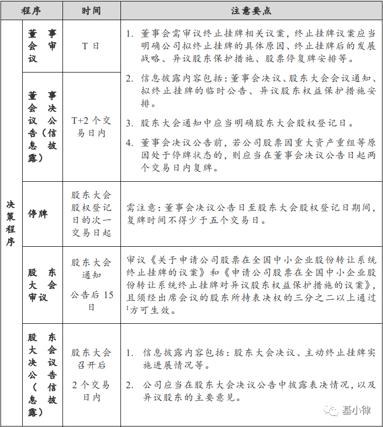
随着IPO注册制的不断深入,越来越多新三板挂牌企业选择终止挂牌后转战科创板或创业板。为此,基小律特就新三板终止挂牌相关程序及注意事项进行分析如下。 关于摘牌程序 根据《非上市公众公司监督管理办法》《全国中小企业股份转让系统挂牌公司信息披露规则》《全国中小企业股份转让系统业务规则(试行)》以及《全国中小企业股份转让系统挂牌公司申请股票终止挂牌及撤回终止挂牌业务指南(2020修订)》的规定,并结合《全国中小企业股份转让系统挂牌公司股票终止挂牌实施细则(征求意见稿)》[1]的相关规定,新三板企业主动终止挂牌的主要程序如下: 异议股东如何进行保护 1.关于异议股东的范围 常见的,异议股东包括未参加审议终止挂牌事项股东大会的股东和已参加该次股东大会但未投赞成票的股东。 结合相关案例(如德鑫物联430074、博能股份838596、浩丰设计835693等),拟摘牌企业也可对拟回购对象施加其他条件,如异议股东应当:①为终止挂牌股东大会股权登记日登记在册的股东;②不存在损害公司利益的情形;③不存在因股票回购事宜与公司发生诉讼、仲裁、执行等情形或该情形尚未终结;④异议股东所持公司股票不存在质押、司法冻结、权属纠纷等限制自由交易的情形;及/或⑤自公司披露终止挂牌相关提示性公告首日至公司股票因本次终止挂牌事项暂停转让期间,不存在股票异常交易、恶意拉抬股票价格的投机行为等。 2.常见的回购股份定价方式 现行相关规则并未明确对异议股东股份回购的价格进行限制,相关案例中常见的股份回购价格确定方式包括: 1)异议股东取得该部分股份时的初始成本价格; 2)以最近一期经审计的每股净资产为依据,同时结合公司目前实际经营、负债情况及财务状况,确定股票回购价格的上限; 3)异议股东取得公司股份的成本价格与公司最近一期经审计每股净资产孰高者; 4)最近一次定增价格; 5)根据市场价格确认,如“终止挂牌前特定交易日收盘价格且不高于最近六个月内最高收盘价格”,或“按审议终止挂牌事项的董事会召开前最近30个交易日收盘价的算数平均值”; 6)根据买入股票的时间进行差异安排:①异议股东在终止挂牌的相关议案经董事会审议并披露后买入的股份(即异议股东已经知悉公司存在终止挂牌可能性),回购方不承担保本义务;②异议股东在终止挂牌的相关议案经董事会审议并披露前已持有的股份(即异议股东在终止挂牌的相关议案披露前已持有了股份),回购方按异议股东取得该部分股份时的成本价格进行回购(案例如德鑫物联430074、随锐科技835990、庆东农科831552等)。 关于异议股东股份回购的履行 现行相关规则并未明确规定履行异议股东股份回购的时间,经查阅相关案例: 1)为保障主办券商/委托律师可在核查意见/法律意见书中就异议股东回购安排发表明确意见,较多案例(如生物源871055、香兰米业870503、鸿景高新870894、力思特831781等)在股东大会审议完毕后、向全国股转公司报送终止挂牌相关文件前,已与异议股东协商沟通并书面确认回购方案/协议; 2)部分案例(如臻迪科技837335,但该案例时间较早,目前未必具有参考意义)仅就提出异议的股东进行了回购安排,且截至终止挂牌日仍未签署相关协议。 但经基小律咨询全国股转公司(400-6263-333)及相关券商团队,建议公司在终止挂牌前充分履行与异议股东的磋商、谈判程序,确保向交易所报送相关文件前已与异议股东就初步达成一致意见;如遇到少数无法联系的异议股东的,也应当保留书面通知、联系证明材料,确保公司通知义务已经履行完毕。 定增和做市转让事项对终止挂牌是否存在影响 现行相关规则并未明确规定拟摘牌公司的定增和做市转让事项对终止挂牌进程的影响。 但是,主办券商/委托律师的核查意见/法律意见书中,应当明确对“公司是否存在未办结的股票发行、并购重组等业务”和“公司是否存在涉嫌违法违规行为及其整改情况”(如募集资金使用情况合规性)发表意见。进一步而言,若拟摘牌公司存在“尚未办结”的定增义务的,则将影响公司的摘牌进程。 股东人数超过200人的挂牌公司摘牌有哪些注意事项 现行相关规则并未明确规定拟摘牌公司的定增和做市转让事项对终止挂牌进程的影响,且全国股转公司(400-6263-333)亦在电话咨询过程中向我们确认,股东人数超过200人的企业在遵守异议股东保护要求的基础上,没有其他需要特别履行的程序事项。 关于股份管理和登记问题,经咨询中国证券登记结算有限责任公司(“中登公司”,400-8058-058),新三板企业终止挂牌后,可以选择股份继续在中登公司系统内托管,或直接申请退出登记。实务中,如为股东管理或后续上市股份清晰之目的,建议公司选择股份继续在中登公司系统内托管,或在中登公司系统退出登记后在区域股权交易中心挂牌,或定期至市场监督管理局办理备案。 新三板分层对终止挂牌是否存在影响 除《全国中小企业股份转让系统挂牌公司股票终止挂牌实施细则(征求意见稿)》中明确了“精选层挂牌公司以及股东人数超过200人的创新层、基础层挂牌公司股东大会审议终止挂牌事项时,应当提供网络投票方式,对中小股东的表决情况应当单独计票并披露”外,全国股转公司并未对不同层的拟摘牌企业设置不同的终止挂牌规则。同时,经我们咨询全国股转公司(400-6263-333),目前不同层的拟摘牌企业应当适用相同的终止挂牌规则。 针对精选层企业(截至2021年4月23日,精选层挂牌企业总数为51家),根据《中国证监会关于全国中小企业股份转让系统挂牌公司转板上市的指导意见》《全国中小企业股份转让系统挂牌公司转板上市监管指引》等规则,在精选层连续挂牌一年以上的企业可直接申请至上海证券交易所或深圳证券交易所转板,考虑到实务中精选层企业质量普遍较高,拟终止挂牌亦多系为后续IPO上市做准备,因此可以直接选择转板上市路径,不必先终止挂牌再另行申报上市。
0人赞
+1