作者:蒋琪 王秋月 王超
来源:浩天法律评论
发布时间:2023-09-13 21:06:27

金融审判实践中,绝大部分金融纠纷的案由均为合同纠纷。而合同效力作为合同纠纷审理的第一判断,是金融纠纷审理的基石。长期以来,在金融合同效力认定上,司法实践中往往秉持着合同严守原则,不轻易认定合同无效,坚持“严格限制合同无效的准据法”和“严格限制抽象概念的适用范围”的合同效力认定思路。在合同法时代,司法裁判主要依据《合同法》第 52 条第 5 项规定“违反法律、行政法规的强制性规定”判定合同无效,而《最高人民法院关于适用<中华人民共和国合同法>若干问题的解释(二)》第 14 条进一步将“强制性规定”限定为效力性强制规定,至此给我们留下一个深入人心的印象,只有违反法律、行政法规中的效力性强制规定才会导致合同无效,而违反部门规章,由于层级不够是不会导致合同无效的。
近年来,在司法与金融监管协同治理的趋势下,审判思路已经发生了较大变化。《九民纪要》第 31 条[1]也体现了法院进行裁判时对公序良俗的倾向。在民法典时代,《民法典》第 153 条成为金融合同无效的主要依据,根据《民法典》第 153 条[2]的规定,可直接被引用为金融合同无效的效力性强制性规定仅限于法律、行政法规内的规定。对于违反部门规章、规范性文件规定的金融合同、交易行为,审判中可引用公序良俗原则,认定其无效。现阶段的金融合同无效司法实践中,一方面,对于合同违法无效认定规则的解释被严格限缩在违反“法律、行政法规”的范围;另一方面,受到金融监管强化的影响,金融规章可被引致适用为“公序良俗”,从而成为法院判决金融合同无效的依据。刘贵祥专委在金融审判工作会议中的讲话中再次提出:金融规章一般不能作为认定金融合同无效的直接依据,但可以作为判断是否违背公序良俗的重要依据或裁判理由[3]。这些规定和讲话无不向我们传递一个信息,金融规章不同于其他部门规章,由于其与金融安全、市场秩序联系更为紧密,较之其他领域和从前的司法实践,法院有可能更为频繁地适用违背公序良俗即背俗将违反金融规章的合同认定为无效的合同,即“背俗无效”。
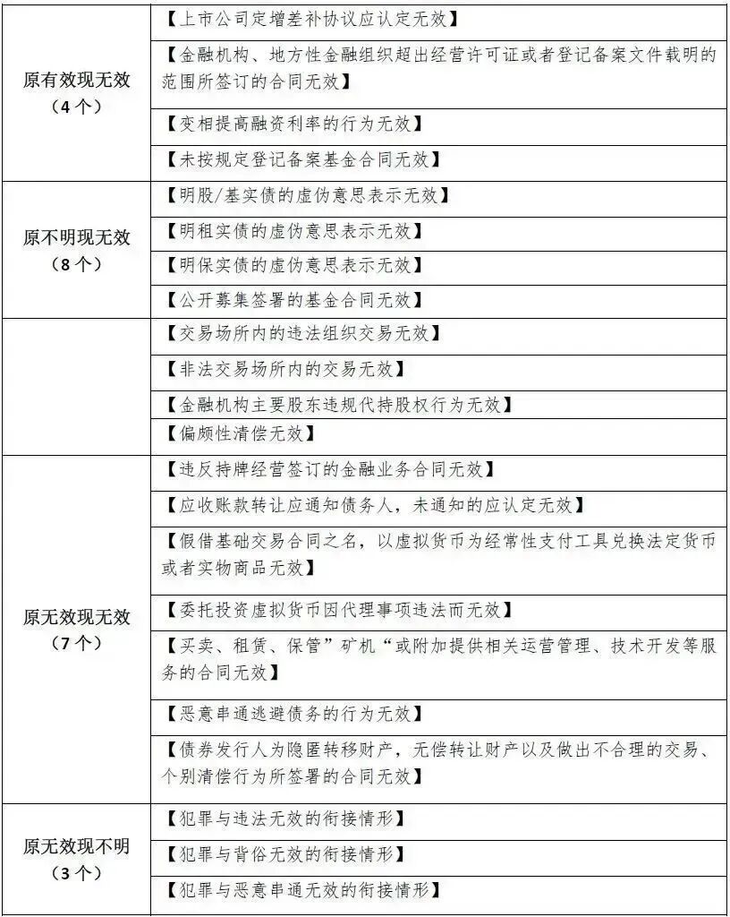
在此次的网传版《金融审判会议纪要》(征求意见稿中)(以下简称“《金融纪要》”[4]中,“无效”作为高频词汇出现了近 80 余次,主要分布在 22 个条款中(见附表一)。本文将围绕这 22 个无效合同条款并以《金融纪要》为时间分割线,将“无效合同”分为四大类别进行讨论,分别为原为有效合同而现为无效合同、原为效力不明合同而现为无效合同、原为无效合同现仍为无效合同,以及原为无效合同现效力不明的合同。本文通过梳理本次会议纪要规定,对比现行司法实践对其进行解读和分析,以期共同探讨交流在强监管之下的金融“无效合同”的司法裁判新规则,也希望为正式版的《金融审判会议纪要》的出台提供刍荛之见。
目录:
22个无效合同的四大类区分
一、原有效现无效合同
(一)上市公司定增差补协议应认定无效
作为一种增信方式,差额补足广泛应用于私募基金领域中。定增保底协议是指上市公司在定向增发的时候由上市公司的股东或者实际控制人向投资人保证他的投资本金不受损失,或者保证一个最低收益范围的承诺,而定增差补协议则是一种现金补偿形式的定增保底协议。
过往的裁判案例对于定增差补合同效力的认定存在很大的争议。
一直以来司法审判实践基本上还是以定增差补协议不足以构成操纵、扰乱市场秩序全为由,从而认定了定增差补协议的有效性。如上诉人A公司、陈B因其他与公司有关的纠纷一案[5],法院认为,补偿承诺为股东之间的补偿承诺,上市公司并非赔偿主体,不会损害上市公司及其他股东及债权人的利益,因而协议有效。
然而,受网传版《金融纪要》的影响,就定增差补协议的有效性问题上,司法的态度出现了转变。在上诉人杭州东方某股权投资基金合伙企业与被上诉人合同纠纷案[6]中,北京高院在二审终审判决时改判了一审法院判决定增差补协议的有效的认定,这可能是受此条款内在精神影响的第一案。北京高院认为,东方某股权投资基金合伙企业与黄某签订的3号《协议书》实质为上市公司定向增发股票的差额补足协议。根据《证券法》第3条、第4条、第27条、《公司法》第126条第1款、《证券发行与承销管理办法》第16条可以看出,为使市场投资者能够及时获得真实的信息,处在公平的地位,排除不当认为干预的供求关系,即禁止上市公司的利益相关方通过“抽屉协议”向发行对象作出保底承诺。黄某作为上市公司实控人,通过3号《协议书》约定,承诺差额补足,并以支付保证金作为“追加保障措施”,该承诺系向非公开发行对象作出的保底承诺,违反了《证券法》第3条、《证券发行与承销管理办法》第16条的相关规定。3号《协议书》因为存在破坏公平竞争、影响上市公司控制权稳定、误导投资者等多重不利影响,其履行必然损害广大投资者的合法权益,扰乱市场秩序,损害到社会公共利益,因此应当被认定为无效。
金融审判会议召开前,违反作为部门规章的金融监管规定一般不会导致合同无效。人民法院对于将金融规章引入作为判断是否违背公序良俗的理由颇为审慎,法院主要依据合同内容作为认定民事权利义务及相应民事责任的依据,一般不会引用金融监管规定直接认定民事权利义务及相应民事责任。
而在金融审判会议召开后,在《金融纪要》第 1 条“强制规定与公序良俗”[7]中,明确了金融规章一般不能作为认定金融合同效力的直接依据,但如法律、行政法规无明确规定,在下述两种情况下,可适用或参考金融规章据以否定合同效力:第一,金融规章可以作为判断是否违背公序良俗的重要依据或裁判理由。规章中关于维护金融市场基本秩序、维护金融安全、防控系统性金融风险的禁止性规定,可以用来识别是否违反公序良俗。在认定金融监管规章有关条款构成公序良俗的情况下,可以适用《民法典》第153条第2款的规定认定合同效力。实践中对某一金融监管规章的违反是否构成违背公序良俗产生争议,应向上级法院请示,必要时可层报最高人民法院予以指导,由其征求有关监管部门的意见以形成共识。第二,如金融监管规章的强制性规定系根据上位法授权制定,或构成为落实法律、行政法规的强制性规定而制定的具体规定,可依据《民法典》第153条第1款,认定合同条款因违反法律、行政法规的强制性规定无效。
可以看出,本次《金融纪要》中确定的因违反金融监管规章可适用违反公序良俗原则而认定合同无效这一风向会给定增差补协议的效力作出无效性的明确答复。
(二)金融机构、地方金融组织超出经营许可证或登记备案文件载明的范围所签订的合同无效
在过往的司法裁判中,对于金融机构超越经营许可范围开展业务签订的合同效力,部分人民法院以《民法典》第505条作为裁判理由,一般不以超越经营范围认定合同无效。如在洛阳中迈置业有限公司、邱少武合同纠纷再审审查案中[8],再审申请人洛阳中迈置业有限公司认为,被申请人华融公司为了诱骗中迈公司抵押担保,明知建新集团与万星公司之间是虚假债权,未履行尽职调查义务,超越金融许可经营范围收购非金融机构建新集团的虚假债权,与建新集团和万星公司三方恶意串通订立《债权转让协议》,意图从中迈公司的抵押房产中获取非法经营利益。对此,法院认为,虽然华融公司签订合同时经营范围包括收购金融机构不良资产但不包括收购非金融机构不良资产,但本案中收购企业不良资产并非限制经营、特许经营或禁止经营的范围,依据《最高人民法院关于适用〈中华人民共和国合同法〉若干问题的解释(一)》第十条“当事人超越经营范围订立合同,人民法院不因此认定合同无效。但违反国家限制经营、特许经营以及法律、行政法规禁止经营规定的除外”之规定,原判决认定《债权转让协议》合法有效正确。
金融审判会议后,根据《金融纪要》第 3 条[9]的规定,《民法典》第505条规定人民法院不得仅以超越经营范围确认合同无效。但金融机构、地方金融组织超出经营许可证或登记备案文件载明的范围所签订的合同,人民法院应当认定合同无效。对于消费金融类资产的主要参与方,如银行、信托公司、小额贷款公司、消费金融公司、保险公司、融资担保公司等主体,应着重关注其是否在经营许可范围内经营,避免因超越经营许可范围而导致所签署的合同无效。
纪要中提到,人民法院在适用前款规定时,应当注意与监管政策的调整相衔接。地方金融组织的经营活动虽然超出了行为发生时的许可范围,但在纠纷发生时已经获得了业务许可的,或者虽然违反了行为发生时的禁止性规定,但在纠纷发生时该禁止性规定已经废止或不再适用的,人民法院不得仅因超越经营范围认定合同无效。融资租赁公司、保理人明知租赁物、应收账款虚构,仍然提供融资服务,符合民法典第一百四十六条规定的,人民法院应当认定融资租赁合同、保理合同无效。
后金融纪要时代,金融监管规章同法律、行政法规共同成为裁判依据,人民法院对金融机构超越经营许可范围订立的合同效力认定结果将同以往裁判大相径庭。因此,为避免合同被无效,金融机构应严格按照经营许可证或登记备案文件载明的范围开展业务。
(三) 变相提高融资利率的行为无效
在召开金融审判会议之前,《九民纪要》第51条[10]明确规定了,人民法院应该对金融借贷变相利息进行规制,即人民法院可以根据提供服务的实际情况确定借款人应否支付或者酌减相关费用。法院在对于变相提高融资利息进行的尝试和规制,但是并不会直接判决合同无效。例如,在大连国家生态工业示范园有限公司、东达集团有限公司等金融借款合同纠纷中[11],最高院认为,为保障金融服务实体经济、降低企业融资成本,在审理金融借款合同纠纷案件过程中,借款人以金融机构收取的费用不合理为由主张不应当支付或者酌减的,金融机构应当举证证明收取该项费用有无政策依据、是否提供实际服务以及所提供的服务与收取的费用是否相匹配。金融构不能提供证据证明的,应当承担相应的不利后果。
金融审判会议之后,《金融纪要》第 5 条[12]明确,银行业金融机构及保险机构、融资担保公司等助贷机构违规向中小微型企业收取贷款承诺费、法人账户透支业务承诺费、银行承兑汇票敞口管理费、资金管理费、财务顾问费、咨询费等禁止或限制收取的费用,或者在发放贷款时强制搭售保险收取高额服务费用等变相增加企业隐性融资成本的,人民法院应当认定无效。
从资产证券化角度出发,在尽调过程中需着重关注银行业金融机构及保险机构、融资担保公司等助贷机构向借款人收取的各类费用,结合业务开展的实质,判断该等费用的合理性。如出现前述费用被认定为无效、借款人主张向贷款人冲抵本金和利息的情形会对资产证券化基础资产现金流产生负面影响,进而影响投资人权益。
(四)未按照规定登记备案的基金合同无效
管理人依法登记、基金产品依法备案是私募基金行业正向发展的必要条件。
在金融审判会议召开前,管理人未登记,基金合同并不必然无效。
《证券投资基金法》是关于私募基金的效力位阶最高的法律法规,由全国人大常委会颁布,从立法层面正式确立了私募基金的合法地位。《证券投资基金法》第89条规定:“私募基金管理人应当履行登记手续。”第90条规定:“未经登记,任何主体不得使用“基金”“基金管理”等字样进行证券投资活动。”但是,并非所有违反法律强制性规定的行为都是无效的,违反管理性强制规定并不必然无效,只有违反效力性强制规定的民事法律行为才会直接被认定无效。《证券投资基金法》第89条和90条规制的是私募基金管理人的市场准入资格而非私募基金管理业务本身是否违法。想要开展私募基金管理业务的,必须根据《证券投资基金法》的规定进行登记,私募基金管理人尚未登记的展业行为,属于主体资格违法。而法律、行政法规并不禁止私募基金行业的发展,相反,《证券投资基金法》确立了私募基金行业的合法性。私募基金管理人尚未登记的展业行为属于违反管理性强制规定,因此,私募基金管理人在尚未登记的情况下,与投资者签署的基金合同并不必然无效,如不同时存在其他导致合同无效的情形,则相应的基金合同应属有效合同。
此外,在金融审判会议召开前,未备案的私募基金合同亦不是必然无效。《证券投资基金法》第94条[13]、《私募投资基金监督管理暂行办法》第8条[14]、《私募投资基金备案须知》第10条[15]从法律层面上规定了私募基金必须备案,但是基金管理人不办理基金备案的行为与前述基金管理人不登记的行为一样,均属于违反管理性强制规定。原因在于,首先,《证券投资基金法》并未进一步规定违反第94条规定的法律后果。其次,《关于加强私募投资基金监管的若干规定》第13条规定:“基金业协会依法开展私募基金管理人登记和私募基金备案,加强自律管理与风险监测。对违反本规定的,基金业协会可以依法依规进行处理。”可见,不办理基金备案的法律后果,主要是来自行业协会的自律处分,并不涉及合同效力的问题。
在过往的司法实践中,如果涉案的基金管理人并不同时存在为了规避监管从而变相地对非特定对象、非合格投资者进行公开募集,或者超越了投资者数量的监管要求等导致合同无效情形,而仅是存在未办理基金备案的单一情形的,审判机关普遍认为并不影响基金合同的效力。例如,在于夕然、杨柳红等与韩光辉保证合同纠纷案中[16],法院认为,不管是原告的非合格投资者身份还是涉案基金产品未进行备案登记,均属于违反《私募监管暂行办法》中有关强制性规定,应受到监管部门的行政处罚,承担行政违法的责任,但不能直接导致本案私募基金合同的无效。
而金融审判会议召开之后,根据《金融纪要》第57条[17]可得知,若基金管理人其主体资格未进行登记,其签订的基金合同必然无效。但是如果基金管理人进行了登记,具有了从事基金业务的主体资格,但其签订的基金合同未进行备案,该未备案的基金合同并不必然无效。
二、原效力不明现无效合同
(一)明股/基实债的虚伪意思表示无效
明股/基实债并非法律专有概念,是指明为股权或者基金投资,实为资金出借的从投融资实践中发展出来的一种投资方式,具有股权投资的交易外观,但其法律性质实际上为债权投资。
中国证券投资基金业协会于2018年1月在资产管理业务综合报送平台发布《私募投资基金备案须知》后,借贷性质的资产及其收益权都被纳入禁止私募基金投资的范围,不少有着投资借贷性质资产需求的资金缺乏合法有效的投资路径。此外,基金业协会对基金产品的备案仍以形式审查为原则,审核人员很难穿透审核至真实的底层投资标的,所以目前大部分进行明股实债投资的基金产品仍能够通过备案。在当前债权基金不被监管部门所允许的背景下,明股实债成为了能够将私募基金投资至债权底层资产的“旁门左道”,逐渐发展壮大。
因明股/基实债的概念尚未通过法律予以明确,所以在实践中存在面临性质认定的分歧,在过往的司法实践中,除少量案例如共青城金赛银投资管理合伙企业与衡阳市福星房地产开发有限公司、余某某等合同纠纷[18],法院以从事放贷业务“超越经营范围”为由认定明股/基实债协议无效外,目前鲜有法院对私募基金明股/基实债的投资模式作出无效认定。
在赣州世瑞钨业股份有限公司、陈风雷合伙协议纠纷、借款合同纠纷案中[19],最高院认为,《股权回购协议》的性质应界定为“明股实债”。本案纠纷系钟易良、联胜投资、世瑞公司之间的内部关系,其实质系债权债务关系。钟易良的诉讼请求亦为要求世瑞公司还本付息、在本息范围内对华世公司质押股权享有优先受偿权以及陈风雷、温丽华承担连带责任,并不包括请求世瑞公司收购股权。从这一角度来看,一审判决将本案案由确定为请求公司收购股权纠纷,有所不当,本院予以纠正。就《股权回购协议》的效力而言,因“明股实债”的交易模式下,投资方持有股份及工商变更登记会对其他债权人(尤其普通债权人)形成权利外观,故应区别内部关系和外部关系分别处理。对外应遵循外观主义,保护第三人的信赖利益,尤其在目标公司破产或解散的情况下,应优先保护其他债权人的合法利益;对内则应采用实质重于形式原则,探究当事人之间的真实意思表示。本案系处理钟易良、联胜投资及世瑞公司之间内部的债权债务关系,尚不涉及外部第三人的信赖保护问题。《股权回购协议》作为处理内部债权债务关系的契约性安排,系当事人的真实意思表示,其内容不违反法律、行政法规的效力性强制性规定,应为合法有效。在新密宛成派酒店有限公司等与北京瑞通投投资管理中心(有限合伙)民间借贷纠纷案中[20],法院认为,该案为一起典型的“明股实债”案件,案件的争议焦点为宛成派酒店与瑞通投中心之间是借贷关系还是投资关系,经判断应为借贷关系。对于法律关系的判断,应该根据当事人的行为以及形成的相关文件内容进行综合判断。投资入股与民间借贷属于完全不同的法律关系,其在性质、来源、目的方面均有所不同。宛成派酒店在其出具的《宛成派酒店延期还款申请书》中明确载明,宛成派酒店为借款人,从瑞通投中心接收借款,该还款申请书已明确了瑞通投中心与宛成派酒店之间为民间借贷关系。
金融审判会议之后,根据《金融纪要》第62条[21]的规定,以管理人、代销机构签署固定回报条款的时间节点判断固定回报条款有效还是无效,并不符合法理,而且有漏洞。首先,管理人、代销机构一定会钻空子,在募集的时候向投资者出具空白日期的抽屉协议,明确固定回报或承诺回购,并在发生风险后再填入日期。其次,根据《证券投资基金法》及监管规定,管理人、代销机构对投资人不得保本本息的承诺是贯穿始终的,并不仅限于募集阶段,也包括在基金期限届满开始清算之后。管理人、代销机构作为金融机构或者类金融机构对投资者作出的保本保息等固定回报条款一概无效,无论作出的方式是在主合同中还是约定在抽屉协议中,亦无论是在募集时作出的还是在风险发生时作出的。因为作为金融机构或者类金融机构,不得违反《资管新规》的规定,对资管产品的投资人作出保本保息承诺;这类承诺违反了金融市场的基本秩序,违反了公序良俗,故应当认定无效。
明股/基实债这种违规行为在私募基金投资中应尽量杜绝,在今后的投资合同条款和履行环节的设定过程中,也需与相关适用的法律、法规和规章的规定准确贴合,以避免不必要的法律风险。
(二)明租实债的虚伪意思表示无效
《民法典》第737条规定:“当事人以虚构租赁物方式订立的融资租赁合同无效。”新《融资租赁司法解释》第1条指出:“对名为融资租赁合同,但实际不构成融资租赁法律关系的,人民法院应按照其实际构成的法律关系处理。”《民法典》第146条同时规定:“行为人与相对人以虚假的意思表示实施的民事法律行为无效。以虚假的意思表示隐藏的民事法律行为的效力,依照有关法律规定处理。”
实践中,经常出现当事人之间签署融资租赁合同,但实际上其运转模式并不符合融资租赁,其真实的法律关系实为民间借贷的情况。当事人采取融资租赁方式实现借贷目的的主要原因在于,一是规避民间借贷的利率上限,二是融资租赁公司没有放贷资质要求,当事人企图通过融资租赁手段达到放贷目的。融资租赁合同被认定为借款合同的常见情况有:第一,融资租赁合同中没有租赁物;第二,融资租赁合同中的租赁物不属于适格的租赁物范围;第三,租赁物低值高卖;第四,租赁物未办理转移登记手续。如果法院在穿透式审查中,发现融资租赁合同的签订和履行过程中存在上述情况,则可能将融资租赁合同认定为借款合同,再对借款合同的效力进行认定。
在聚信国际融资租赁股份有限公司与沈阳富诚资产投资管理有限公司、沈阳市苏家屯区城乡建设投资有限公司融资租赁合同纠纷二审民事判决书中[22],上海金融法院认为,本案《融资租赁合同》项下的租赁物与聚信公司、富诚公司签订的编号为 U021-001BLC 的《融资租赁合同》的租赁物重复,只能用于其中一个合同作为租赁物,故本案《融资租赁合同》约定的租赁物实际并不存在,亦无法转移所有权,故本案合同项下并无实际租赁物。案涉《融资租赁合同》系以融资租赁之名行借贷之实,实际应以借款法律关系确定当事人的权利义务。在云南智云信息技术股份有限公司与上海莹岑实业有限公司等民间借贷纠纷案中[23],法院认为,因案涉法律关系中上诉人云南智云公司与被上诉人上海莹岑公司存在资金融通,一审认定双方构成借款合同关系,并无不当。上诉人主张,被上诉人不具有从事金融业务资质,故双方构成的借款合同也应当认定无效。本院认为,双方借款合同法律关系是否存在无效情形,应由提出主张的当事人承担举证责任,上诉人在一审、二审期间并未提供相应证据或规范依据证明借款合同法律关系存在无效之情形。故本院对上诉人主张不予认可。可以看出,法院的裁判要旨主要为《融资租赁合同》虽然形式上有售后回租融资租赁合同相关条款的约定,但实际上并不存在融物的事实,双方实际上仅是借贷融资关系,虽融资租赁行为系其通谋虚伪的意思表示,但其隐藏的民间借贷法律行为,并不当然无效,原判决以本案系企业间民间借贷关系,确认《融资租赁合同》无效。
而《金融纪要》第36条[24]明确只有资金融通,没有融物要素的,应当认定融资租赁合同无效。根据《金融纪要》第3条第3款规定“融资租赁公司、保理人明知租赁物、应收账款虚构,仍然提供融资服务,符合《民法典》第146条规定的,人民法院应当认定融资租赁合同、保理合同无效”。刘贵祥专委讲话稿中提到,即便是不构成融资租赁法律关系,一般亦不宜简单地以规避法律规定为由认定合同无效[25]。司法实践中,对“售后回租”不符合“融资”、“融物”双重属性的,多按借贷法律关系认定,并对名义上的融资租赁合同所约定的租金、各种费用进行测算,看是否高于有关司法解释关于利率保护上限的规定,对于高出部分不予保护。这也与《最高人民法院关于审理融资租赁合同纠纷案件适用法律问题的解释(2020 修正)》第 1 条第 2 款的规定“对名为融资租赁合同,但实际不构成融资租赁法律关系的,人民法院应按照其实际构成的法律关系处理”相符合,亦有利于维护担保合同的效力及交易的稳定性。
(三)明保实债的虚伪意思表示无效
近年来,保理业务发展迅速,作为提供资金融通、应收账款管理催收、付款担保等综合性金融服务的交易形式,对推动投融资市场发展、促进中小微企业资金流转具有重要作用。
实务中确实有部分保理商与交易相对人虚构基础合同,以保理之名行借贷之实。对此,应查明事实,从是否存在基础合同、保理商是否明知虚构基础合同、双方当事人之间的实际权利义务等方面审查和确定合同性质。如果确实为名为保理实为借贷的,仍应当按照借款合同确定并据此确定当事人之间的权利义务。《最高人民法院关于进一步加强金融审判工作的若干意见》规定:“对名为融资租赁合同、保理合同,实为借款合同的应当按照实际构成的借款合同关系确定各方的权利义务,防范当事人以预扣租金保证金等方式变相抬高实体经济融资成本。《金融纪要》第11条[26]对保理合同关系的法律认定给出了答复。
《天津市高级人民法院关于审理保理合同纠纷案件若干问题的审判委员会纪要(一)》第二条规定:“保理商与债权人签订的合同名为保理合同,经审查不符合保理合同的构成要件,实为其他法律关系的,应按照实际法律关系处理。保理法律关系不同于一般借款关系。保理融资的第一还款来源是债务人支付应收账款,而非债权人直接归还保理融资款。保理法律关系也不同于债权转让关系保理商接受债务人依基础合同支付的应收账款,在扣除保理融资本息及相关费用后,应将余额返还债权人。”
从司法实践看,转让的应收账款不适格,容易被人民法院认定为借贷关系的保理合同包括几种类型:第一,基础交易产生的应收账款真实性存疑。保理合同关系的核心为应收账款转让,合同目的为通过转让债权获取融资。若保理商对应收账款的真实性明知存疑故意不履行审核义务,无法证实应收账款的真实存在,可能被人民法院以名为保理实为借贷定性真实合同关系。第二,保理商受让未来应收账款。学理上可分为有基础法律关系的未来应收账款和无基础法律关系的未来应收账款。有基础法律关系的未来应收账款典型实例包括订立将来一段时间内的购销合同、加工承揽合同等。而无基础法律关系的未来应收账款是指在债权转让生效时间点,形成应收账款的基础法律关系尚不存在,仅具备发生一笔实际债权的可能性,若转让此类应收账款,保理商如果承保,则被人民法院认定为名为保理实为借贷的风险更高。第三,融资期限和基础债权债务关系履行期限缺乏必要关联性。实践中,如果人民法院认定保理融资期限和基础债务履行期限不具关联性,认定为名为保理实为借贷合同性质的可能性较高。
(四)公开募集签署的私募基金合同无效
《金融纪要》第61条[27]在《九民纪要》中并无明确规定,属于新增。在过往的司法实践中,已经有部分法院以公开募集方式吸引投资人签署的私募基金合同无效。如(2021)吉0191民初145号、(2020)鲁0102民初6656号、(2019)鲁1311民初2320号等案件。
其中在刘洪伟与吉林省盛海股权投资基金管理有限公司合同纠纷一案中[28],法院认为,虽原告与被告签订了《盛海股权投资基金合伙协议》,但根据《中华人民共和国证券投资基金法》第87条“非公开募集基金应当向合格投资者募集,合格投资者累计不得超过二百人。第91条“非公开募集基金,不得向合格投资者之外的单位和个人募集资金,不得通过报刊、电台、电视台、互联网等公众传播媒体或者讲座、报告会、分析3会等方式向不特定对象宣传推介。因被告未向中国证券投资基金业协会部门登记的情况下,擅自以吉林省盛海股权投资“基金”管理有限公司的名义进行证券投资活动,违反了禁止性法律规定,且原告不属私募基金的合格投资者,被告亦不属于合法的基金管理者,原、被告签订的《盛海股权投资基金合伙协议》违反了法律强制性规定,依据《中华人民共和国合同法》第52条第(五)项的规定,应认定为无效合同。
但是在仲裁实践中,对于此类案件,有仲裁员对公开募集签署的基金合同的效力持有不同的观点,其认为此类基金合同应仍属有效。
以公开募集方式吸引投资人签署私募基金合同的行为无效,是出于以下两个方面的因素的考虑:第一,违反法律的强制性规定;第二,违反金融监管秩序,影响金融市场稳定。根据《证券投资基金法》第91条,非公开募集基金,不得向合格投资者之外的单位和个人募集资金,不得通过报刊、电台、电视台、互联网等公众传播媒体或者讲座、报告会、分析会等方式向不特定对象宣传推介。以公开方式募集私募基金,违反了《证券投资基金法》的规定。本次纪要认为公募形式募集私募无效,应当是认为该91条属于效力性强制性规定。根据《民法典》第153条,违反法律、行政法规的强制性规定的民事法律行为无效。但是,该强制性规定不导致该民事法律行为无效的除外。违背公序良俗的民事法律行为无效。以公募方式募集私募基金,除违反法律规定导致无效外,还违反了公序良俗。从金融监管的强度来看,以公募方式募集私募,必然会放大金融风险,扰乱了金融市场的秩序,属于违反公序良俗的行为。
(五)交易场所内的违法组织交易无效
1988年5月我国第一家地方交易场所武汉市企业兼并市场成立,自此各类地方交易场所不断涌现,这些交易场所为服务实体经济发展、促进要素和商品流通起到了不可替代的作用。但在蓬勃发展的同时,因缺乏有效监管,交易场所不断出现各种乱象,扰乱金融秩序、引发群体事件。
由于交易场所经营存在一定的创新性,各交易场所的交易产品、交易规则等不尽相同,加上交易参与方、各法院对于这些新型的交易方式,以及各方之间的法律关系看法各有不同,导致在许多交易者为挽回投资损失而提起的诉讼中,判决结果存在一定差异。
交易者提起合同纠纷之诉,要求确认交易合同无效,并要求交易场所返还交易资金的,部分法院仍然做出了合同有效的判决。例如,(2018)京02民终6513号、(2018)京0102民初1187号案件中,人民法院均驳回了交易者要求确认合同无效及返还交易资金的请求。而在(2017)最高法民申3794号买卖合同纠纷再审审查与审判监督民事裁定书中存在与前述判决书中不同的观点,法院认为,金属交易中心及信丰公司施行的保证金交易、双向交易、对冲交易等制度,都表明案涉交易脱离现货交易而存在,应认定为非法期货交易,因此合同无效。
金融审判会议召开后,《金融纪要》第71条[29]明确了交易场所的交易违反法律规定的发行或交易方式,或交易品种违反禁止性规定的,承担连带赔偿责任,即《民法典》第1168条“二人以上共同实施侵权行为,造成他人损害的,应当承担连带责任”。当事人主张相关交易行为违反了国务院为清理整顿交易场所而发布的决定和命令、行政规章、地方性法规或者国家相关部门发布的监管政策,应当认定无效的,人民法院应当按照《九民纪要》第31条、《民法典》第153条相关规定,以违反“公共秩序”进行论证和说理,判断其效力。
综上可知,在司法审判实践中,交易方式一旦被认定为违法组织交易行为,则应当被认定无效,作为交易的组织者,即交易场所也需要承担相应的赔偿责任。因此,交易场所应严格按照相关规定设计交易方式及交易规则,守住现货交易底线,以避免因违法违规承担责任。
(六)非法交易场所内的交易无效
2017年1月9日,《清理整顿各类交易场所部际联席会议第三次会议纪要》(清整联办〔2017〕30号)由清理整顿各类交易场所部际联席会议办公室发布,对非法交易场所采取了相关措施,设置交易场所“黑名单”,提醒投资者远离非法交易,限期了结离场。“黑名单”包括但不限于未经省级人民政府批准设立的交易场所(含会员、代理商、授权服务机构、分支机构等)、严重违法违规应予撤销关闭的交易场所、工作不配合整改不力的违规交易场所等。“黑名单”要实行动态更新。新发现的符合相关规定的违规交易场所要及时加入。省级人民政府在公布“黑名单”之前,要对交易场所资金、人员采取必要的控制措施,做好相应的维稳预案。
在过往的司法实践中对于非法场所交易行为效力存在不同的观点,在郭宗圣与北京北交金马文化投资有限公司等合同纠纷案中,法院认为,证券和期货交易更具有特殊的金融属性和风险属性必须在经批准的特定交易场所,遵循严格的管理制度规范进行。本案当事人的经营行为违反了《国务院关于清理整顿各类交易场所切实防范金融风险的决定》(国发〔2011〕38号)。交易场所事关社会公共利益,违反该文件的禁止性规定应被认定为无效。而在白山江源农村商业银行股份有限公司、瑞禾农业技术发展(北京)有限公司等借款合同纠纷等在再审案中[30],最高院认为,白山公司主张金e融平台非法吸收公众存款,为非法交易场所,未经备案即开展相应业务等,缺乏事实和法律依据,其以此为由提出的借款合同无效,担保合同亦无效的主张,不应支持。
金融审判会议之后,《金融纪要》第73条[31]明确了伪交易场所内,即没有批文的交易所的交易行为无效,伪交易场所对投资者本息损失承担连带责任。
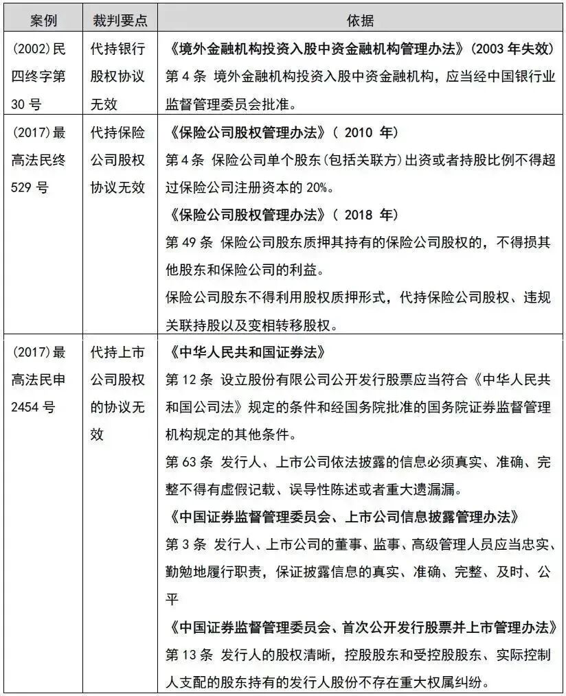
(七)金融机构主要股东违规代持股权行为无效
金融审判会议前,对于涉及金融机构主要股东的股权代持行为存在很大争议。最高院分别在(2021)最高法民终397号、(2002)民四终字第30号、(2017)最高法民终529号以及(2017)最高法民申2454号三个案例中认定了股权代持协议无效。详见下图。
图一 法院认为股权代持协议无效的相关依据
例如在山东高速物流供应链有限公司、辽宁新富镁制品集团有限公司等案外人执行异议之诉民事二审民事判决书中[32],最高院认为,金融机构的出资人采取代持方式来持有股权,应当承担不利后果。马云普、新富公司出资时仍生效的《村镇银行管理暂行规定》第25条规定,单一非银行金融机构或单一非金融机构企业法人及其关联方持股比例不得超过村镇银行股本总额的10%。如果马云普系代新富公司持有案涉股权,那么新富公司及其关联方马云普的持股比例将达到19.8%,大幅超过出资时仍生效的《村镇银行管理暂行规定》第25条规定的10%的限额,这种代持显然违反上述暂行规定。新富公司、马云普间如果构成代持,这种代持关系不仅对正常金融监管中识别持股超限额的股东造成困扰,而且将导致单一出资人新富公司对金融机构金玉村镇银行的过度控制,威胁金玉村镇银行稳健经营,增加了金融风险。此时,如果还承认和保护新富公司通过代持创设的利益和权利格局,客观上会产生鼓励实际出资人逃避金融监管的后果。本案中即使构成代持,由新富公司承担不能阻却执行的不利后果有利于与国家金融监管相向而行,形成合力,制止金融机构中的违法股权代持行为。
金融审判会议召开后,《金融纪要》第105条[33]明确了银行业、保险业和证券业金融机构的主要股东,是指持有或控制该金融机构5%以上股权或表决权,或持有资本总额或股权总额不足5%但对金融机构经营管理有重大影响的股东。主要股东入股金融机构的目的、股权结构、诚信经营情况、盈利能力、资本补充能力、风险处置能力、与其他股东的关联关系或一致行动关系等对金融机构稳健经营有重要影响。出资人要成为金融机构主要股东,应当经过金融监督管理机构行政许可。
实际出资人通过合同委托他人代持金融机构股权,约定由实际出资人出资并享有投资权益或实际行使股东权利,由该他人作为上述金融机构名义股东。如构成主要股东股权代持的,出资人实际上就是通过股权代持规避了金融监督管理机构对担任股东的行政许可,游离在监管之外,将给金融监督管理机构审慎监管造成实质性障碍,导致对金融机构的监管失效,大大增加系统性金融风险隐患。对主要股东股权代持,未经金融监督管理机构许可的,当事人请求确认代持合同无效,人民法院应予支持。
在一审法庭辩论终结前,如果国务院金融管理部门许可了股权代持,或者实际出资人经许可成为金融机构股东,人民法院不应仅以代持为由认定合同无效。应当注意的是,中国金融管理部门作出的许可属于对合同效力瑕疵的弥补,并非认定代持合同效力的必要环节。案件审理中,人民法院不得以当事人需要申请行政许可或要求当事人申请行政许可提起诉讼为由中止审理、延长审限或扣除审限。下列情形,人民法院应当认定属于主要股东股权代持:(一)实际出资人委托他人代持金融机构股权,他人代持股权构成主要股东;(二)金融机构主要股东接受实际出资人委托,为实际出资人代持其出资形成的股权;(三)实际出资人委托他人代持金融机构股权,其自身持有与他人代为持有股权合并计算后其构成主要股东。
可以预见《金融纪要》颁布后,人民法院在审理金融机构股权纠纷时,会严格执行金融立法和金融监管政策的禁止性规定,依法否定涉金融机构主要股东的违规股权代持行为效力,严防控股股东、实际控制人通过隐形持股逃避监管。
(八)偏颇性清偿无效
破产撤销权是体现破产法公平原则的一项关键权利。其中,偏颇性个别清偿是破产可撤销行为的重要类型。刘贵祥在讲话稿中指出,破产法上的撤销制度是为公平清偿的需要,依法否定债务人恶意实施的不当减损破产财产行为效力,是破产法上打击逃废债的最直接手段。我国《企业破产法》第31条第3项[34]、第4项[35]以及第32条[36]明确了偏颇清偿撤销权制度。《最高人民法院关于适用<中华人民共和国企业破产法>若干问题的规定(二)》第14条[37]、第15条[38]、第16条[39]规定了个别清偿不可实行撤销权的例外情形。
偏颇清偿行为一般应符合三个基本的构成要件:一是个别清偿行为发生在人民法院受理破产申请前临界期间,即6个月或1年,根据《企业破产法》第31条或第32条不同情形适用不同临界期限;二是个别清偿行为发生时债务人具备破产原因,即存在《企业破产法》第2条第1款规定的情形;三是个别清偿行为未使债务人财产受益。
司法实践中法官对偏颇性清偿行为的认定,普遍符合以上三个构成要件。如在江苏银行股份有限公司杭州分行、浙江天长纺织有限公司管理人请求撤销个别清偿行为纠纷二审民事判决书中[40],法院认为,天长公司在不能清偿到期债务且资产不足以清偿全部债务的情况下仍对个别债权人进行清偿,且该清偿行为并未使债务人财产受益,故管理人有权请求人民法院予以撤销,该行为属于无效。
对偏颇性清偿行为的撤销问题,法院仍然存在不同的观点。金融审判会议召开前,由于《企业破产法》第32条但书部分对偏颇清偿的例外情形作出了规定,但该等规定未能为实践提供全面、明确的适用,对于个别清偿行为是否“使债务人财产受益”,法院并无统一的认定标准,法官在具体案件中只能依自己的理解加以解释,导致偏颇清偿例外情形条款的理解和适用在实践中争议较大,存在三种观点下的撤销不能。第一,债务人的存量财产未受损而使管理人撤销不能。如在(2016)湘06民终1548号案中,法院认为,本案争议的焦点是博翰公司从刘泰处借款清偿建行岳阳分行贷款的行为是否属《企业破产法》规定的可以撤销的个别清偿行为。由于债务人博翰公司与债权人建行岳阳市分行均认可博翰公司偿还建行岳阳分行贷款的目的是为了再次贷款,债权人建行岳阳分行不知道博翰公司濒临破产而接受偿债。博翰公司并未以自有资产清偿建行岳阳分行的债务,其行为未使博翰公司的整体资产减少,未损害全体债权人的利益。因此,法院认为这类的清偿行为不应当被撤销。第二,债务人未来财产未受损而使管理人撤销不能。如在中房集团瑞安房地产开发有限公司管理人、苏士情请求撤销个别清偿行为纠纷二审民事判决书[41]中,法院认为,鉴于中房集团瑞安公司与苏士情约定由苏士情代为清偿银行按揭借款本息、垫付款由雅景苑车位销售款清偿或直接以车位抵债的做法客观上保全了中房集团瑞安公司的财产,使其免于因银行行使抵押权而被拍卖、变卖。上述做法使中房集团瑞安公司的财产受益,根据前述法律规定,不属可撤销的范畴。第三,破产财产利益增量下的管理人撤销不能。如在债务人A公司管理人与债权人B公司破产撤销权纠纷案中,A公司清偿B公司的先前货款后从B处获得了一批新货。法官认为,无法认定债权人提供新货而使得债务人获得新价值的额度以及财产增加的范围,故也就无法比较债务人因清偿先前货款后直接减少财产与因此新增加的财产孰多孰少,即无法认定新货价值大于清偿额,进而认定债务人对债权人的个别清偿行为并不能使债务人财产受益,清偿货款的行为应予撤销。在该案中,法院认为个别清偿使债务人增加的财产必须大于使其减少的财产才能认定为“使债务人财产受益”。简言之,“破产财产利益须有增量”。[42]
值得注意的是,《企业破产法》下的无效行为则是指债务人实施的有害于债权人整体利益而在法律上被认定为不发生法律效力的行为。尽管在目的和功能上具有共通之处,破产法上的可撤销行为与无效行为存在三种区别。其一,行权主体。破产撤销权的权利行使主体一般只能是破产管理人,而根据民法的一般原则,对绝对无效的法律行为,没有该等行权主体限制。其二,主观恶性。无效行为是严重损害债权人利益的行为,与可撤销行为相比较,债务人实施无效行为的主观恶意更大。其三,发生期限。破产可撤销行为的发生期限仅限于法院受理破产申请前一年内,特殊情形下是六个月内;无效行为的发生期限则没有限制。[43]
金融审判会议召开后,《金融纪要》第94条[44]明确了偏颇性清偿的撤销权和无效,作为体现《破产法》公平原则的关键权利,在保护债权人合法权益、维护交易安全、维持市场秩序中具有重要作用。偏颇性个别清偿作为破产撤销制度的重要类型,其正当、有效行使有利于保障债权人之间的公平受偿,防止债务人在企业经营出现偿债不能时,基于与债务人关系的亲疏、自身利益等因素,对无财产担保的个别债权人实施偏颇性清偿,最终损害其他债权人合法利益,因此应当被认定为无效行为。
三、原无效现无效合同
(一)违反持牌经营签订的金融业务合同无效
《金融纪要》第2条[45]规定了银行业、保险业、证券业、融资租赁业、商业保理、融资担保等金融业务,必须遵守国家相关的法律法规。根据相关法律规定,未经批准当事人签订从事或变相从事这些金融业务的合同,应当被认定为无效。
根据《民法典》第505条的规定,当事人超越经营范围订立的合同的效力,应当依照本法第一编第六章第三节和本编的有关规定确定,不得仅以超越经营范围确认合同无效,简言之超越经营范围本身并非合同无效的事由。但是,金融是极为特殊的行业,“持牌经营”是金融秩序的基石,对于这个特殊行业就必须有特殊的专门管理部门和专门管理制度规范。金融产品是“专卖品”,不是任何机构都可以卖,不是想卖给谁就卖给谁,也不是谁想买就能买。如果将金融行业全面放开,与一般商业活动一样,轻则使广大民众的资金蒙受损失,重则引发金融秩序混乱,最终诱发系统性金融风险,危及国家金融安全。因此虽然《民法典》第505条规定超越经营范围本身不是合同无效事由,但认定违反金融机构持牌专营的合同无效,在法律上并无不妥。
如在郑州鹰之翼贸易有限公司、上海安平融资租赁有限公司民间借贷纠纷二审民事判决书中[46],郑州市中级人民法院认为,《银行业监督管理法》第19条规定:“未经国务院银行业监督管理机构批准,任何单位或者个人不得设立银行业金融机构或者从事银行业金融机构的业务活动”,该规定属于效力性强制性规定。鉴于上海安平公司是从事融资租赁的企业,并非有权从事经营性贷款业务的企业,故《融资租赁合同》系以合法形式掩盖从事金融借贷业务这一非法目的,且针对不特定的多人,依法应认定为无效合同。
《金融纪要》第2条明确了未“持牌”当事人签订从事或变相从事银行业、保险业、证券业等金融业务的合同,人民法院应当认定合同无效。为保证经营合规,企业应严格遵守国家有关的管理规定和标准,及时取得相关业务牌照或完成备案登记。同时,在业务开展中不得从事或变相从事不属于自身业务范畴的活动,要把握自身交易结构和其他持牌金融机构专营的业务之间的本质区别这一核心要素,坚守金融法律法规标准。
(二)应收账款转让应通知债务人,未通知的应认定为无效
保理业务中应收账款的转让通知是让与人或受让人对债务人所作的关于债权已经转移这一事实的观念通知,属于准法律行为,不以引起法律效果为目的。对于债务人而言,应收账款转让通知到达时,债务人受其约束。根据《民法典》第546条的规定,对于债权人(让与人)与保理商(受让人)来说,是否通知债务人并不影响债权人与保理商债权转让的法律效力。但对于债务人来说,债权转让未经通知,保理合同约定的债权转让对债务人却不发生法律效力。具体到保理业务中,隐蔽型保理就属于在应收账款发生转让后,不通知债务人或暂时不通知债务人的类型。在保理融资业务中,应收账款的转让本质为债权让与,应收账款以登记的方式进行公示,可以透明交易关系,避免同一应收账款先转让后质押、先质押后转让或多次进行转让而产生的权利冲突。但是,登记系统对于转让登记仅定位在“公示服务”层面,登记也只做形式审查。从现有法律规定看,并没有赋予转让登记具有对抗效力,转让登记公示的意义在于解决权利冲突,但仍不能免除债权转让通知的义务。
在赵信灿、诸暨市振越资产管理有限公司第三人撤销之诉二审民事判决书中[47],最高院认为,根据《中华人民共和国合同法》第80条关于“债权人转让权利的,应当通知债务人。未经通知,该转让对债务人不发生效力”的规定,债权转让虽经债权人与受让人达成合意即发生债权转让的效果,但欲对债务人发生效力,还须对其进行有效通知,尤其是在债权受让人进行通知时,应当以债务人是否知晓并确认债权转让的事实,作为认定其通知能否对债务人发生法律效力的关键,否则债务人仍有权继续向原债权人履行债务并发生债务消灭的后果。
综上,《金融纪要》第28条[48]为应收账款转让通知对债务人效力的规定,即应收账款转让应通知债务人的,未通知的应认定为无效;同一应收账款存在订立多个保理合同的,债务人向最先到达的有效转让通知中指明的保理人履行义务,发生相应部分债务消灭的效力;保理人再保理的,债务人向最后到达的有效转让通知中指明的保理人履行义务的,发生相应部分债务消灭的效力,本条还明确保理人在动产和权利担保统一登记平台办理的应收账款转让登记,不具有通知应收账款债务人的效力。
(三)假借基础交易合同之名,以虚拟货币为经常性支付工具兑换法定货币或实物商品无效
作为一种诞生于区块链技术的特殊产物,虚拟货币、NFT等虚拟资产有着天然的“去中心化”“稀缺性”和“匿名性”等特殊属性,这也直接导致了虽然虚拟货币在实践中渐渐成为一种广为大众所接受的交易对价,但由于相关金融监管的缺位,使得借由虚拟货币进行的违规代币发行融资、不当炒作、跨境转移资产、洗钱等违法犯罪行为频发,严重扰乱了经济金融秩序,危害了人民群众的财产安全。国务院相关部门出台一系列政策明确了虚拟货币不具有法定货币地位,禁止开展和参与虚拟货币相关业务,清理取缔境内虚拟货币交易和代币发行融资平台。人民法院审理与虚拟货币有关的纠纷案件时,依据《民法典》第153条第2款的规定,准确认定当事人实施的与虚拟货币相关的法律行为效力。
司法实务中,法院对以虚假货币为支付对价纠纷处理的态度颇为一致。在陈柯帆、汤小峰合同纠纷民事二审民事判决书中[49],法院认为,根据2021年9月15日发布的《中国人民银行、中央网信办、最高人民法院、最高人民检察院、工业和信息化部、公安部、市场监管总局、银保监会、证监会、外汇局关于进一步防范和处置虚拟货币交易炒作风险的通知》,虚拟货币不具有与法定货币等同的法律地位。比特币和以太币等虚拟货币具有非货币当局发行、使用加密技术及分布式账户或类似技术、以数字化形式存在等主要特点,不具有法偿性,不应且不能作为货币在市场上流通使用;开展法定货币与虚拟货币兑换业务、虚拟货币之间的兑换业务等非法金融活动,一律严格禁止,坚决依法取缔;任何法人、非法人组织和自然人投资虚拟货币及相关衍生品,违背公序良俗的,相关民事法律行为无效,由此引发的损失由其自行承担。而上诉人陈柯帆的行为属非法金融行为,其民事行为应属无效,不受法律保护,由此引发的损失应由其自行承担。故陈柯帆起诉要求汤小峰返还虚拟货币USDT所谓等值的人民币,不予支持。一审据此判决并无不当。因虚拟货币交易行为不受法律保护,驳回柯帆其上诉请求。
《金融纪要》第83条[50]是对中国人民银行、中央网信办、两高等联合发布的银发〔2021〕237号《关于进一步防范和处置虚拟货币交易炒作风险的通知》中对于虚拟货币监管的延伸,也是为了预防有些人把法院当成了“交易所”,利用虚假诉讼,进行虚拟货币的交易。
该条款延续了上述通知的核心精神,如果当事人以虚拟货币支付对价为幌子,借交易之名,实际是为了将虚拟货币兑换为法定货币,则该“交易合同”依然属无效合同。
(四)委托投资虚拟货币的合同无效
“虚拟货币”是指非真实的货币,知名的虚拟货币如百度公司的百度币、腾讯公司的Q币,以及比特币、莱特币、无限币、夸克币、泽塔币、烧烤币、便士币等数据货币。虚拟货币不是货币当局发行,不具有法偿性和强制性等货币属性,并不是真正意义上的货币,不具有与货币等同的法律地位,不能且不应作为货币在市场上流通使用,公民投资和交易虚拟货币不受法律保护[51]。
在支跃进、舒华港合同纠纷一审民事判决书中[52],法院认为,原告共向被告交付了四笔款项,根据双方的微信聊天记录及庭审陈述,可以认定双方就本案所涉100000元用于投资虚拟货币达成了合意。故此,原、被告之间存在着委托合同关系。根据中国人民银行等七家国家行政部门联合发布《关于防范代币发行融资风险的公告》规定,明确禁止任何组织和个人非法从事代币发行融资活动,禁止向投资者筹集所谓的“虚拟货币”。本案中原、被告虽然形成了事实上的委托合同关系且系双方当事人的真实意思表示,但因从事的基本性业务是投资网络虚拟货币,该行为属于从事非法金融活动,严重扰乱了经济金融秩序,该行为应认定为无效,基于购买投资的委托合同关系也属无效。
《金融纪要》第84条[53]对涉及虚拟货币的委托投资合同效力进行了时间划分,以2017年9月4日发布监管公告为时间节点,在此之前的,委托投资虚拟货币合同可以认定成立,如果不存在无效事由,则合同有效。在此之后的,委托投资虚拟货币合同就会因为上述监管公告的出台,导致委托代理事项违法,被法院否定评价,合同也会被认定为无效。
因此,对于涉及虚拟货币的委托投资合同效力的问题,《金融纪要》第84条明确了以2017年9月4日《关于防范代币发行融资风险的公告》发布时间为分水岭,在此之前签订的合同有效,而在此之后签订的合同因代理事项违法而无效。但损失的承担应当考虑委托事项发生的原因来确定各自的过错,由双方进行分担。这意味着,如果委托人因为委托投资虚拟货币遭受损失,不再后果自负,而是要考虑双方的过错程度,由当事人分担。在2017年9月4日之后,继续委托投资虚拟货币的,因委托事项违法,委托人将被认为存在过错,在分担责任时重点考虑,实践中委托人可能因此而承担主要的损失分担责任。
(五)买卖、租赁、保管“矿机”或附加提供相关运营管理、技术开发等服务的合同无效
虚拟货币“挖矿”是指通过专用“矿机”计算生产虚拟货币的过程。而“矿机”是比特币的运算设备,是用于获取比特币的工具。
根据《民法典》第9条规定:“民事主体从事民事活动,应当有利于节约资源、保护生态环境。”而金融审判会议中传达的的精神认为,“挖矿”活动因其能源消耗和碳排放量大,对国民经济贡献度低,对产业发展、科技进步等带动作用有限等原因,逐渐受到严格管控和有序清退。
《金融纪要》第85条[54]规定了,在《关于整治虚拟货币“挖矿”活动的通知》(2021年9月3日)发布之前,国家政策并未明确禁止挖矿活动。对2021年9月3日之后当事人约定买卖、租赁、保管“矿机”或附加提供相关运营管理、技术开发等服务的合同,人民法院应当认定合同无效。
在司法实践中,法院均对此持合同无效的观点。例如,在上海勤鞠实业有限公司与北京云尔计算科技有限公司委托合同纠纷一审民事判决书中[55],一审法院认为,比特币“挖矿”行为本质上属于追求虚拟商品收益的风险投资活动。2021年9月3日,国家发改委等部门发布《关于整治虚拟货币“挖矿”活动的通知》,将虚拟货币“挖矿”活动列为淘汰类产业,按照相关规定禁止投资。国务院《促进产业结构调整暂行规定》第19条规定,对淘汰类项目禁止投资。比特币“挖矿”行为电力能源消耗巨大,不利于高质量发展、节能减排和碳达峰碳中和目标实现,与《民法典》第9条“绿色原则”相悖,亦不符合产业结构调整相关政策法规和监管要求,违反公序良俗,案涉委托维护比特币“矿机”及“挖矿”的合同应属无效。双方当事人对合同无效均有过错,相关损失后果亦应由各自承担,判决驳回上海某实业公司的诉讼请求。
综上,《金融纪要》第85条明确了对2021年9月3日之后当事人约定买卖、租赁、保管“矿机”或附加提供相关运营管理、技术开发等服务的合同,人民法院应当一律认定合同无效。案件审理中,一方起诉请求确认合同有效并请求继续履行合同,另一方主张合同无效的,或者一方起诉请求确认合同无效并返还财产,而另一方主张合同有效的,可通过原告变更或增加诉讼请求、被告提出同时履行抗辩的方式,尽可能一次性解决纠纷。
(六)恶意串通逃避债务的行为无效
债券发行人通过恶意转移资产、不合理交易、虚构债务等方式故意降低偿债能力,在出现违约风险后进行选择性清偿,不当利用破产程序非法减免债务等故意“逃废债”行为,严重背离诚信原则和契约精神,损害债券持有人利益,破坏市场融资环境。依据《金融纪要》第90条[56]的规定,行为人与相对人恶意串通,为了逃避债券本息偿付义务而隐匿、转移财产,或者虚构债务、为虚构的债务提供担保或者承认不真实的债务,故意降低发行人偿债能力的,债券持有人、债券投资者、债券受托管理人或债券持有人会议推选的代表人有权依据《民法典》第154条的规定主张上述行为无效。
我国《民法典》第538条规定:“债务人以放弃其债权、放弃债权担保、无偿转让财产等方式无偿处分财产权益或者恶意延长其到期债权的履行期限,影响债权人的债权实现的,债权人可以请求人民法院撤销债务人的行为。”在司法实践中,当债务人与第三人恶意串通,债务人以明显不合理低价或者无偿将自己的财产转让给第三人时,同时符合恶意串通行为和债权人撤销权的构成要件,一般承认此时存在规范竞合。即在债务人的行为危害债权人行使债权的情况下,债权人保护债权的方法,一是根据《合同法》第74条第一款的规定,行使债权人的撤销权,二是根据《合同法》第52条的规定,请求人民法院确认债务人签订的合同无效。在北京森桦建业防水工程有限公司与汪玉等债权人撤销权纠纷一审民事判决书中[57],北京市丰台区人民法院认为,行为人拒不履行生效判决的给付义务,在生效判决执行期间与相对人签订抵押合同,将其不动产抵押给相对人并办理抵押登记手续。因证据不足以证明行为人与相对人之间存在真实的借贷关系,行为人与相对人依据抵押合同办理抵押登记的行为影响了第三人的债权实现,对第三人的合法权益造成了损害,属于恶意串通损害第三人利益的法律行为,应被认定为无效。
综上,《金融纪要》第90条确认了发行人与相对人恶意串通逃废债时,债券权利人有权依据《民法典》第154条的规定主张相关行为无效,并同时依据《民法典》第157条要求相对人向发行人返还取得的财产或者恢复相应权利。但值得注意的是,恶意串通认定行为无效和行使撤销权这两种救济路径存在不同。在证明标准上,证明恶意串通事实的存在适用的证明标准比之债权人撤销权更高。在行使期限上,债权人撤销权是形成权,要受到除斥期间的限制,而请求人民法院认定恶意串通的民事法律行为无效则无期限限制。
(七)债券发行人为隐匿、转移财产,无偿转让财产以及做出的不合理交易、个别清偿行为所签署的合同无效
债券违约中的逃废债行为屡见不鲜,如在“河南永煤集团AAA债券违约事件”中,2020年11月2日(违约前一周)永煤集团才发布公告,无偿划转名下资产,包括中原银行11.5亿股股份,龙宇煤化工91.875%股权,永银化工60%股权,永乐生物85%股权,濮阳龙宇化工100%股权;划入鹤壁福祥工贸、福兴工贸、福源煤炭销售公司100%股权,安阳鑫龙煤业38%股权。再如饱受诟病的“华晨汽车债券违约事件”,在破产重整之前,华晨集团多次转让股权甚至将直属上市子公司申华控股(600653.SH)股权无偿划转给集团子公司辽宁华晟。
我国近年来对于债券发行人逃废债的行为进行了特别规制,主要分布于《中国人民银行发展改革委证监会关于公司信用类债券违约处置有关事宜的通知》(银发[2020]144号)第(三)条[58]、第(二十二)条[59]、《公司债券发行与交易管理办法》第五条[60]、《全国法院审理债券纠纷案件座谈会纪要》(法[2020]185号)第五条[61]。然而,上述规定中仅笼统地对发行人及其相关人员提出了不得逃废债的要求,纳入不良征信的警告,并未具体明确原企业即发行人逃废债后,债券投资者能否向发行人以外的其他人员、单位主张债权。
例如,吉林市中小企业信用担保集团有限公司、中国长城资产管理股份有限公司吉林省分公司侵权责任纠纷二审民事判决书中[62],最高院认为,无偿划转案涉股权行为直接损害了华星公司债权人财产利益。华星公司将案涉股权划转至中小企业担保公司后即进入破产程序,案涉股权的无偿划转与接收客观上导致华星公司偿债能力降低,与涉案担保债权不能实现具有直接因果关系,长城资产公司吉林分公司通过不良资产转让形式继受取得的担保债权无法依据《担保法》《合同法》等合同之债途径突破合同相对性向合同当事人以外的第三人,即无偿接收财产的中小企业担保公司,主张权利。据此,根据本案实际情况,适用侵权责任法作为保护财产权益的补充手段,是必要的;否则,享有合法财产权益的债权人,难以通过法定路径予以救济,有违公平正义。综上,因中小企业担保公司配合华星公司划转案涉股权的行为具有过错,其无偿接收案涉股权侵害长城资产公司吉林分公司的合法财产权益,依据《民法通则》第106条的规定,中小企业担保公司应当承担民事责任。判决吉林市中小企业信用担保集团有限公司于本判决生效之日起十日内在其无偿接收吉林华星电子集团有限公司持有的吉林华微电子股份有限公司1600万股股权受益范围内,对吉林华星电子集团有限公司所欠中国长城资产管理股份有限公司吉林省分公司的209,240,000元债务本息承担赔偿责任。
可以看出,在金融强监管的背景下,《金融纪要》第101条[63]强化了对债券发行人的信用约束,依法提高债券市场欺诈发行和虚假陈述等违法违规行为成本,明确了债券发行人构成转移财产、个别清偿等逃废债行为后,投资者可以依此向接收有效财产的第三方主张发行人与其签订的合同无效,为投资者合法权益提供了有力的保护。值得注意的是,在债券发行人破产程序中,管理人应当认真审查发行人财务报表和原始凭证,必要时应当对发行人财务情况进行审计,查明发行人的财产状况。发现发行人财产涉及前述隐匿、转移和无偿转让、不合理交易、个别清偿等行为的,应当依法主张无效或者请求撤销,并要求接收有效财产的第三方在接收财产范围内对债务承担连带清偿责任。
四、原无效现效力不明合同
在刑民分别审理的背景下,特别是出现《九民纪要》第128条所规定的由其他民事主体承担合同责任的情况下,对合同效力的认定,直接关系到其他民事主体的责任认定问题。合同当事人构成犯罪必然导致合同无效的观点,一度在司法实践中占主导地位,但近十余年来,越来越多的学者对“当然无效说”进行反思,从多视角、多层面指出“当然无效说”的理论缺陷和实践弊端,并进一步探索从犯罪主体、合同时点、合同目的进行综合判断合同效力的路径以及逻辑思维、系统思维方法,颇具参考价值。[64]
(一)犯罪与违法无效的衔接情形
《金融纪要》第124条[65]确定了在民刑交叉案件中,民事合同涉及刑事犯罪的,非一概“涉犯罪则无效”,仅有符合三种特定情形之一的,民事合同才无效:一是合同内容本身约定的内容是犯罪行为的;二是合同相对方非善意相对人的,即相对方知道或应当知道对方系为实施犯罪而签订合同的;三是合同标的物违法违规的。除以上三种情形外,不应以违法性而认定构成犯罪的民事合同无效。且本条特别提示注意,民法对民事合同无效的评价主要是在合同订立阶段,合同履行中的违法犯罪问题由合同解除解决。
在过往的司法实践中,法院审理涉及上述三种情形的案件时,普遍认定合同无效。如在程娟、李发兰民间委托理财合同纠纷民事二审民事裁定书中[66],法院认为,按照人民银行等部委《关于进一步防范和处置虚拟货币交易炒作风险的通知》,虚拟货币不是货币当局发行,不具有法偿性和强制性等货币属性,并不是真正意义上的货币,李发兰和程娟的行为有违金融管制的相关强制性规定,严重扰乱了经济金融秩序,违反了公序良俗,故双方之间的委托理财合同关系无效,不受法律保护。在上述三种特定情形之外,法院在涉及合同当事人构成犯罪的案件审理中存在不同观点。观点一认为,法院以合同涉及犯罪,援引《合同法》第52条第3项“以合法形式掩盖非法目的”的无效情形,认定合同无效。例如:在(2021)最高法民终338号案件中,一审法院认为,根据已生效的刑事判决书的认定,王某在办理案涉贷款过程中,以非法占有为目的,采用虚构贷款资金用途,伪造贷款资料等欺骗手段,骗取某银行贷款,王某的行为构成诈骗罪。同时,某银行客户经理熊某,在受理案涉贷款业务后,对调查过程虚假陈述,违规取得邓某等伪造的担保人的授信批复,熊某作为银行工作人员,违反国家规定发放贷款,数额特别巨大,其行为构成违法发放贷款罪。王某以Z公司名义实施的上述犯罪行为足以证明涉案的《综合授信额度合同》《贷款合同》系以合法形式掩盖非法目的,在熊某已构成违法发放贷款罪的情况下,足可以认定某银行在案涉合同签订和履行过程中存在明显过错,并因此导致诈骗银行贷款的非法目的得以实现。由此,涉案《流动资金借款合同》符合《合同法》第52条第3项“以合法形式掩盖非法目的”的合同无效情形,应为无效合同。观点二认为,民事合同并不以当事人犯罪而无效,从而免除合同中应承担的民事责任。如在辽宁一号名车广场有限公司、中国东方资产管理股份有限公司辽宁省分公司金融借款合同纠纷二审民事判决书中[67],最高院认为,本案民事案件的处理与陶崇军涉嫌骗取贷款犯罪有交叉,即使陶崇军构成犯罪,并不能因此免除各当事人在借款合同、抵押合同以及保证合同中应承担的民事责任,但应相应扣减通过刑事案件的追赃而取得的返还资金。原审基于上述理由,认为案涉借款合同及抵押合同、保证合同不存在《合同法》第52条规定的导致合同无效的情形,认定为合法有效,并无不当,本院予以确认。
综上,《金融纪要》第124条在评价刑民交叉案件中,涉及犯罪民事合同的效力时,认为违法性仅是法益考察的一个方面,刑事认定结果只是民事审判的参考性事实而非决定性依据,把违法导致合同无效的情形严格限制在上述三种特殊情形之内,有利于保护善意相对人的合法权益、保护交易安全及维护金融市场的稳定。
(二)犯罪与背俗无效的衔接情形
《金融纪要》第125条[68]规定了当民事合同均涉违法及背俗的情形下,应优先适用更为明确的违法(此处特指犯罪)无效规则。背俗无效规则,是将法律秩序之外的道德及抽象法律原则作为民事合同效力判断的标准。在适用背俗无效规则时,要审慎把握犯罪所侵害的法益、所构成罪名的立法目的等与合同的关系,不能仅因合同主体构成犯罪则认为合同违反公序良俗,从而认定合同无效。
例如,在威海市大有正颐创业投资有限公司、王爱华确认合同无效纠纷二审民事判决书中[69],法院认为,行贿、受贿行为严重违反法律规定,不仅违反公序良俗,还应当受到刑罚制裁,但在签约过程中存在行贿、受贿等行为,并不必然导致民事合同无效。本案中,融资协议的签订,并不存在利益明显受损的不公平条款。王友红关于其修改完善谢富臻上报的东舟医疗公司融资方案的陈述,亦不足以证实系王友红与东舟医疗公司恶意串通所为,一审法院认定大有正颐公司主张案涉融资协议书无效的理由不成立,判决驳回大有正颐公司的诉讼请求并无不当,二审予以维持。
综上,《金融纪要》第125条明确了背俗无效规则的适用,绝不能把合同主体构成犯罪与合同违反公序良俗划等号,而要根据犯罪所侵害的法益、所构成罪名的立法目的以及犯罪与合同的关系,审慎加以认定。由于背俗无效规则因判断的依据更为抽象和不确定,其适用时应更需谨慎,故在违法无效和背俗无效两规则竞合时,应优先适用更为具体确定的违法无效规则,该规定既符合法律适用秩序的规定,也便于司法实践的适用。
(三)犯罪与恶意串通无效的衔接情形
民法上的恶意串通,是指行为人与相对人互相勾结,为谋取私利而实施的损害他人合法权益的民事法律行为。
《金融纪要》第126条[70]确认了民事合同的签署主体构成犯罪且具有通谋故意的情形下,可构成民法上恶意串通而无效的事由。但在认定时应区别合同的订立阶段及合同履行阶段,根据具体情形审慎认定合同无效的情形。
在此前,《合同法》第52条关于“以合法形式掩盖非法目的”是指当事人通谋而为的虚伪意思表示掩盖其不法行为。从意思表示真实的角度考虑,其一,合同一方当事人构成犯罪,使另一方意思表示不真实,或者说使另一方违背其真实意思签订合同,构成民事上的欺诈、胁迫等,属于意思表示不真实一方享有撤销权的可撤销合同,而不是当然无效的合同。其二,在合同主体各方均构成犯罪的情况下,首先应考察其是否都属于故意犯罪,如一方是故意犯罪,另一方是过失犯罪,一般应按上述合同一方构成犯罪的情况处理。双方都构成犯罪的情况下,虽然不排除具备其他合同无效事由的可能,仅从意思表示的角度判断,只有双方对犯罪行为存在意思联络或通谋,才能构成《民法典》第146条第1款规定的虚假意思表示。因为双方当事人通谋作出不真实的意思表示时,合同本身缺失效果意思,合同当然无效。如在刘祚德、深圳盛景天成合伙企业等合同纠纷民事一审民事判决书中[71],法院认为,《证券法》第55条规定:“禁止任何人以下列手段操纵证券市场,影响或者意图影响证券交易价格或者证券交易量:(二)与他人串通,以事先约定的时间、价格和方式相互进行证券交易;在本案中,原、被告签订的《股份代持协议》,明显有违反了上述禁止性规定之处,包括:(3)协议中约定了交易价格,属于串通行为。《股票代持协议》的约定内容违反了上述禁止性规定,破坏了金融证券市场秩序,损害社会公共利益,依照《合同法》第52条第1款第5项的规定,依法认定《股份代持协议》无效。
而本条所述应区别对待的情形,例如在前文所提及的(2021)最高法民终338号案件中,二审最高院认为从主观方面看,贷款诈骗罪属于故意犯罪,而违法发放贷款罪主观方面属于过失,《合同法》第52条关于“以合法形式掩盖非法目的”是指当事人通谋而为的虚伪意思表示掩盖其不法行为。本案中,虽然王某和熊某均构成犯罪,但在一方故意一方过失的情况下,认定二人之间存在通谋的事实依据不足。且熊某作为银行工作人员,其行为损害了银行的利益,构成个人犯罪,其行为效果不能归因于银行,银行并未因此构成犯罪。故原审判决关于银行在签约和履约过程中存在明显过错,并因此导致王某在采取多种违法行为后以签订案涉合同的合法行为掩盖诈骗银行贷款的非法目的得以实现的认定,无相应的事实和法律依据,其构成《合同法》第54条“一方以欺诈、胁迫的手段或者乘人之危,受损害方有权变更或撤销”的情形,某银行作为受欺诈一方并未请求撤销案涉合同,且本案无证据表明存在其他无效情形,依法应当认定涉案《综合授信额度合同》《贷款合同》合法有效。又如,在浙江暨阳建设集团有限公司、中国光大银行股份有限公司绍兴分行保证合同纠纷再审审查与审判监督民事裁定书中[72],最高院认为,生效刑事判决已经认定,康辉公司的陈德康等人提供虚假材料骗取光大银行绍兴分行的授信,构成骗取票据承兑、信用证罪,光大银行绍兴分行的龚栗峰等人没有按照银行规定对授信资料的真实性予以尽职审查,构成违法票据承兑罪。可见,康辉公司具有骗取贷款的故意,光大银行绍兴分行仅是未尽内部审查之责,侵犯的是金融票证管理制度,刑事判决并未认定其与康辉公司存在串通的合谋以及非法的目的。暨阳公司主张康辉公司和光大银行绍兴分行签订的《综合授信协议》存在恶意串通、欺诈、以合法形式掩盖非法目的的无效情形,未举示相关证据证明,不能成立。
综上,《金融纪要》第126条在肯定合同各方当事人存在犯罪且通谋构成恶意串通导致合同无效的同时,列明了应区别对待的阶段及情形,即:在合同订立阶段,涉及犯罪但可豁免的情形为合同一方仅是法定代表人或者职务代理人个人构成犯罪而单位未构成犯罪的,不应认定单位与实施犯罪的合同相对方构成恶意串通而宣告合同无效;但在合同履行阶段,合同各方恶意串通构成犯罪的,之前已订立的合同效力依然有效。值得注意的是,如果法人或者非法人组织的法定代表人、负责人或者代理人是为了法人或者非法人组织的利益而与相对人恶意串通,应属有权代表或者有权代理,此时如果损害其他民事主体的合法权益,自应依据《民法典》第154条认定合同无效。
结语
长期以来,商事外观原则与穿透式审判原则发生了法学领域较大的碰撞与争鸣。向监管靠拢和向监管逃逸两种学术观点也火光四溢,司法监管化之路或许是行不通的,但司法和监管协同并相向而行却是必要的。
此前承担创新金融业务模式中,规避监管、违反金融监管政策但法律、行政法规无明确禁止性规定情形较为常见,典型交易模式包括非银行金融机构、私募基金在投资合同中设置明显与企业经营业绩脱钩的对赌、远期回购等“明股实债”条款,资管产品多层嵌套、资金池安排,私募基金在备案的基金合同之外签署抽屉协议等。受市场竞争、业绩压力等因素驱动,处于合规灰色地带但暂无明确否定合同效力案例的交易安排,凭借金融监管规章不属于“法律及行政法规”这一万能理由,相关交易安排的法律效力仍获普遍认可,人民法院以背俗作为否定合同效力仍相对审慎。
近年在国家高度重视金融风险管控的背景下,金融合同效力裁判中对配合金融监管目标的考量有增强趋势。可以预见,一方面,违反金融监管规章情形下合同无效的风险和不确定性显著增加,金融监管规章在金融业务法律审查中的“分量”可能直追法律、行政法规;另一方面,公序良俗本身的抽象性、复杂性,在对某一金融监管规章的违反是否构成违背公序良俗产生争议时,需要通过向上级法院请示、层报最高人民法院、征求有关监管部门的意见等方式形成共识,须知我国金融领域规范体系繁杂,各类规章、规范性文件数量庞大、更迭频繁,用好政策同时避免合规踩线并非易事,而裁判“共识”以及具有指导意义的司法判例体系形成尚需时日。
此文希冀为正式版金融审判会议纪要进行完善建言献策,我们会持续关注正式稿的发布,并做进一步解读。
附表1:22个无效条款

【注】
[1] 《九民纪要》第31条:【违反规章的合同效力】违反规章一般情况下不影响合同效力,但该规章的内容涉及金融安全、市场秩序、国家宏观政策等公序良俗的,应当认定合同无效。人民法院在认定规章是否涉及公序良俗时,要在考察规范对象基础上,兼顾监管强度、交易安全保护以及社会影响等方面进行慎重考量,并在裁判文书中进行充分说理。
[2] 《民法典》第153条规定:违反法律、行政法规的强制性规定的民事法律行为无效。但是,该强制性规定不导致该民事法律行为无效的除外。违背公序良俗的民事法律行为无效。
[3] 刘贵祥.关于金融民商事审判工作中的理念、机制和法律适用问题[J].法律适用,2023(01):10-22.
[4] 本文所指《金融纪要》均指网传版《金融审判会议纪要》,并非正式版本。
[5] 参见(2013)沪一中民四(商)终字第574号。
[6] 参见(2021)京民终390号案。
[7] 【强制规定和公序良俗】民法典第一百五十三条明确了法律、行政法规的强制性规定和公序良俗是判断合同效力的依据。在案件审理中,对于银行业、证券业、保险业等金融业务领域发生的纠纷,应优先适用法律、行政法规认定合同效力。地方性法规、行政规章或者国家金融监管政策的规范内容涉及金融安全、市场秩序、国家宏观政策等公共秩序的,人民法院应当按照《全国法院民商事审判工作会议纪要》(法〔2019〕254 号)第 31 条的要求,依据民法典第一百五十三条第二款的规定认定合同效力。
[8] 参见(2019)最高法民申2690号。
[9] 《金融纪要》第3条:【超越经营许可范围的合同效力】 民法典第五百零五条规定人民法院不得仅以超越经营范围确认合同无效。但金融机构、地方金融组织超出经营许可证或登记备案文件载明的范围所签订的合同,人民法院应当认定合同无效。
[10] 《九民纪要》第51条:【变相利息的认定】 金融借款合同纠纷中,借款人认为金融机构以服务费、咨询费、顾问费、管理费等为名变相收取利息,金融机构或者由其指定的人收取的相关费用不合理的,人民法院可以根据提供服务的实际情况确定借款人应否支付或者酌减相关费用。
[11] 参见(2021)最高法民终691号。
[12] 《金融纪要》第5条:【变相提高融资利率的行为效力】对银行业金融机构及保险机构、融资担保公司等助贷机构违反国务院金融管理部门及国务院相关部门发布的《关于进一步规范信贷融资收费降低企业融资综合成本的通知》(银保监发〔2020〕18 号)、《关于支持商业银行进一步改进中小微型企业金融服务的补充通知》(银监发〔2011〕94 号)、《关于进一步强化金融支持防控新型冠状病毒感染肺炎疫情的通知》等政策性文件的规定,超出国家再贷款再贴现等专项信贷优惠利率政策的规定收取利息的,人民法院应当依照民法典第六百八十条第一款的规定认定超过部分无效;违规向中小微型企业收取贷款承诺费、法人账户透支业务承诺费、银行承兑汇票敞口管理费、资金管理费、财务顾问费、咨询费等禁止或限制收取的费用,或者在发放贷款时强制搭售保险收取高额服务费用等变相增加企业隐性融资成本的,人民法院应当认定无效。
[13] 《中华人民共和国证券投资基金法(2015修正)》第94条:非公开募集基金募集完毕,基金管理人应当向基金行业协会备案。对募集的资金总额或者基金份额持有人的人数达到规定标准的基金,基金行业协会应当向国务院证券监督管理机构报告。非公开募集基金财产的证券投资,包括买卖公开发行的股份有限公司股票、债券、基金份额,以及国务院证券监督管理机构规定的其他证券及其衍生品种。
[14] 《私募投资[基金监督管理暂行办法》第8条:各类私募基金募集完毕,私募基金管理人应当根据基金业协会的规定,办理基金备案手续。
[15] 《私募投资基金备案须知》第10条:管理人应当在募集完毕后的20个工作日内通过AMBERS系统申请私募投资基金备案,并签署备案承诺函承诺已完成募集,承诺已知晓以私募投资基金名义从事非法集资所应承担的刑事、行政和自律后果。
[16] 参见(2016)粤0391民初1193号。
[17] 《金融纪要》第57条:【登记备案对合同效力的影响】行为人未按规定向中国证券投资基金业协会办理登记,与投资者签订基金合同募集资金开展私募基金管理业务的,人民法院应当认定合同无效。
私募基金管理人按照规定在中国证券投资基金业协会登记,在基金募集设立后未按规定向其备案,当事人以基金合同未依法备案为由主张合同无效的,人民法院不予支持。
基金合同将基金备案作为基金成立的必要条件,或明确约定基金备案后方可进行投资的,管理人未按规定办理备案手续,投资者请求管理人承担合同约定的违约责任或赔偿由此造成的损失的,人民法院应当予以支持。
[18] 参见(2017)湘04 民初123号。
[19] 参见(2018)最高法民终785号。
[20] 参见(2020)京03民终6130号
[21] 《金融纪要》第62条:【明基实债的约定效力】管理人、代销机构与投资者在私募基金合同中或以“抽屉协议”等其他方式约定保证本息固定回报、保证本金不受损失条款,或者约定由私募基金管理人到期固定本息回购、收益差额补足等内容,人民法院应当认定该约定无效。私募基金募集过程中,管理人、代销机构的关联方或其指定的其他单位或个人,对投资人提供收益差额补足、到期回购以及流动性支持等承诺的,人民法院应当认定该约定无效。
[22] 参见(2020)沪74民终314号。
[23] 参见(2022)沪74民终370号。
[24] 《金融纪要》第36条:【名租实贷的合同效力】 人民法院经审理查明当事人之间的融资租赁交易只有资金融通,没有“融物”要素的,应当认定融资租赁合同无效;对融资租赁公司与债务人之间的借贷合同及为融资提供担保的相关合同,如无其他法定无效情形,应当认定合法有效。当事人以融资租赁公司构成职业放贷、从银行套取资金转贷为由主张借贷合同及担保合同无效的,人民法院不予支持。
[25] 同[4]。
[26] 《金融纪要》第11条:【保理合同法律关系的认定】当事人对合同是否构成“名为保理实为借贷”存在争议的,人民法院应当根据民法典第七百六十一条的规定,结合应收账款是否存在、应收账款转让的意思表示是否真实以及以应收账款债务人的付款作为直接还款来源等合同权利和义务,认定是否构成保理合同法律关系。下列情形,应当认定构成借款合同关系:
(1)合同中未约定应收账款转让的实质性内容,或者虽然约定应收账款转让,但保理人明知应收账款不存在,或因债务人清偿已经消灭;
(2)当事人之间约定的保理融资款的放款额度、归还期限与应收账款的额度、履行期限不存在对应关系,而是约定由应收账款债权人直接清偿保理融资本息。当事人仅以保理合同项下的应收账款已经质押或者转让给第三人为由主张借款合同关系的,人民法院不予支持。
[27] 《金融纪要》第 61 条:【公开募集的基金合同无效】管理人、代销机构违反《证券法》第九条、《投资基金法》第九十一条的规定,以向不特定对象公开募集的方式与投资者签订合同募集资金,有下列情形之一,投资者主张基金合同无效的,人民法院应当予以支持:(1)通过报刊、电台、电视、互联网等公众传播媒体进行公开劝诱 和宣传推介;(2)通过线下或线上讲座、报告会、分析会等方式进行公开劝诱和宣传推介;(3)通过布告、传单、短信、即时通讯工具、博客、电子邮件等载体向不特定对象发送基金推介材料;(4)其他以不特定受众为劝诱、推介对象的公开募集方式。
[28] 参见(2021)吉0191民初145号。
[29] 《金融纪要》第71条:【违法组织交易的责任】交易场所的交易违反法律规定的发行或交易方式,或交易品种违反禁止性规定,投资者就其损失,根据民法典第一千一百六十八条请求交易场所与发行人(转让方)承担连带赔偿责任的,人民法院应当予以支持。当事人主张相关交易行为违反了国务院为清理整顿交易场所而发布的决定和命令、行政规章、地方性法规或者国家相关部门发布的监管政策,应当认定无效的,人民法院应当按照《全国法院民商事审判工作会议纪要》第31条的要求,对相关禁止性规定是否构成民法典第一百五十三条第二款所规定的公共秩序进行论证和说理,以平等保护各方当事人的合法权益,切实维护市场秩序和社会稳定。
[30] 参见(2021)最高法民申5221号
[31] 《金融纪要》第73条:【非法交易场所内的交易无效】行为人未经国务院及国务院金融管理部门或省级人民政府批准,擅自通过实体化的交易场所或者微信等手机应用软件、互联网网站等设立电子化平台吸引投资者进行交易,实际从事属于交易场所性质的中介经营活动,投资者请求确认相关合同无效并要求交易场所、会员(发售人)、代理商、授权服务商、交易产品发行的服务机构等对其本息损失承担连带责任的,人民法院应当予以支持。
[32] 参见(2021)最高法民终397号。
[33] 《金融纪要》第105条:对主要股东股权代持,未经金融监督管理机构许可的,当事人请求确认代持合同无效,人民法院应予支持。
[34] 《企业破产法》第31条:人民法院受理破产申请前一年内,涉及债务人财产的下列行为,管理人有权请求人民法院予以撤销,(三)对没有财产担保的债务提供财产担保的。(四)对未到期的债务提前清偿的。
[35] 同上。
[36] 《企业破产法》第32条:人民法院受理破产申请前六个月内,债务人有本法第二条第一款规定的情形,仍对个别债权人进行清偿的,管理人有权请求人民法院予以撤销。但是,个别清偿使债务人财产受益的除外。
[37] 《最高人民法院关于适用<中华人民共和国企业破产法>若干问题的规定(二)》第十四条 债务人对以自有财产设定担保物权的债权进行的个别清偿,管理人依据企业破产法第三十二条的规定请求撤销的,人民法院不予支持。但是,债务清偿时担保财产的价值低于债权额的除外。
[38] 《最高人民法院关于适用<中华人民共和国企业破产法>若干问题的规定(二)》第十五条 债务人经诉讼、仲裁、执行程序对债权人进行的个别清偿,管理人依据企业破产法第三十二条的规定请求撤销的,人民法院不予支持。但是,债务人与债权人恶意串通损害其他债权人利益的除外。
[39] 《最高人民法院关于适用<中华人民共和国企业破产法>若干问题的规定(二)》第十六条 债务人对债权人进行的以下个别清偿,管理人依据企业破产法第三十二条的规定请求撤销的,人民法院不予支持:(一)债务人为维系基本生产需要而支付水费、电费等的;(二)债务人支付劳动报酬、人身损害赔偿金的;(三)使债务人财产受益的其他个别清偿。
[40] 参见(2019)浙01民终3934号。
[41] 参见(2019)浙03民终4087号。
[42] 胡利玲:如何理解破产临界期内“个别清偿使债务人财产受益” ?——对我国偏颇清偿例外的重释与情形补足|破产池语,载于天同诉讼权公众号,2019年9月26日。
[43] 王囝囝、李盛:金融审判工作会议纪要前瞻——刘贵祥专委讲话稿研读(下): 有效治理“逃废债”的法律适用及金融民刑交叉案件审理,2023年5月29日。
[44] 《金融纪要》第94条:【偏颇性清偿的撤销和无效】发行人已经具备业破产法第二条第一款规定的情形,仍对其控股股东、实际控制人、法定代表人等关联债权人进行个别清偿,关联债权人在接受清偿时明知发行人已经具备破产原因,管理人主张该个别清偿行为构成恶意串通损害其他债权人利益,依据民法典第一百五十四条主张该清偿行为无效并要求返还所受清偿利益的,人民法院应予支持。
[45] 《金融纪要》第2条:【持牌经营】银行业、保险业、证券业等金融业务是法律、行政法规明确规定应当持牌经营的,未经批准当事人签订从事或变相从事银行业、保险业、证券业等金融业务的合同,人民法院应当认定合同无效。法律、行政法规没有明确规定,但国务院金融管理部门或者国务院授权的部门通过规范性文件明确应当持牌经营的,当事人未按照国务院金融管理部门或省级人民政府授权部门的规定取得业务牌照或完成登记备案,签订从事或者变相从事融资租赁、商业保理、融资担保等地方金融业务的合同,人民法院应当依照民法典第一百五十三条第二款认定合同无效。
人民法院在案件审理中,对于认定当事人的行为是否构成从事或变相从事金融业务存在困难的,应当会同地方金融监督管理部门和当地国务院金融管理部门派出机构共同研究;经研究后认识不能统一的,应当向上级法院请示或者层报最高人民法院请求指导。
[46] 参见(2020)豫01民终2851号案。
[47] 参见(2021)最高法民终432号。
[48] 《金融纪要》第28条:【转让通知对债务人的效力】应收账款转让未通知应收账款债务人的,保理人以应收账款债务人实际知道保理人受让应收账款为由请求应收账款债务人履行债务的,人民法院不予支持。保理人在动产和权利担保统一登记平台办理的应收账款转让登记,不具有通知应收账款债务人的效力。
[49] 参见(2022)闽09民终1812号。
[50] 《金融纪要》第83条:【以虚拟货币为支付对价纠纷的处理】虚拟货币具备网络虚拟财产的部分属性。当事人之间约定以少量虚拟货币抵偿因互易、劳务等基础关系所生债务的,如果不存在其他无效事由,人民法院应当认定合同有效。当事人请求对方当事人履行交付虚拟货币义务的,人民法院可予支持;因相关政策限制等原因不能实际履行的,可按合同签订时约定给付虚拟货币一方接受相应财产的实际价值确定其赔偿损失范围。当事人假借基础交易合同之名,以虚拟货币为经常性支付工具兑换法定货币或实物商品的,人民法院应当认定合同无效。
[51] 什么是虚拟货币?虚拟货币“挖矿”有哪些危害?,载于通航经管公众号,2022年3月1日。
[52] 参见(2023)浙0784民初540号。
[53] 《金融纪要》第84条:【委托投资虚拟货币纠纷的审理】当事人双方在合同中约定,委托人以自己的名义在虚拟货币交易平台上登记注册账户,委托受托人从事投资活动的;或者委托人直接将资金交付给受托人,由受托人以自己的名义或实际上借用他人名义从事投资管理的,可认定双方成立委托投资合同。涉及虚拟货币的委托投资合同签订在《关于防范代币发行融资风险的公告》(2017年9月4日)发布之后的,因代理事项违法,人民法院应当认定委托合同无效。对委托人因此所受的损失,可以将委托事项的发生原因作为确定过错程度主要考量因素,由当事人分担。
[54] 《金融纪要》第85条:【与“挖矿”有关的纠纷】(节选)在《关于整治虚拟货币“挖矿”活动的通知》(2021年9月3日)发布之前,国家政策并未明确禁止挖矿活动。对此前当事人约定买卖、租赁、保管“矿机”或附加提供相关运营管理、技术开发等服务的合同,诉讼中又以合同标的物或合同目的违法为由请求确认无效的,人民法院不予支持。如因政策出台导致合同嗣后履行不能,一方当事人提出解除合同,人民法院应予支持。合同解除后,尚未履行的,终止履行;已经履行的,根据履行情况和合同性质,当事人可以请求恢复原状或采取其他补救措施,并有权请求赔偿损失。对2021年9月3日之后当事人约定买卖、租赁、保管“矿机”或附加提供相关运营管理、技术开发等服务的合同,人民法院应当认定合同无效。
[55] 参见(2021)京0101民初6309号。
[56] 《金融纪要》第90条:【恶意串通逃避债务的行为无效】发行人与相对人恶意串通,为了逃避债券本息偿付义务而隐匿、转移财产,或者虚构债务、为虚构的债务提供担保或者承认不真实的债务,故意降低发行人偿债能力的,债券持有人、债券投资者、债券受托管理人或债券持有人会议推选的代表人(以下简称债券权利人)有权依据民法典第一百五十四条的规定主张上述行为无效,并同时依据民法典第一百五十七条的规定要求相对人向发行人返还取得的财产或者回复相应权利。相关财产无法返还或者权利无法回复导致发行人偿付能力无法得到恢复,以致其不能履行债券本息到期偿付义务的,债券权利人有权依据民法典第一百二十条要求相对人承担相应赔偿责任。发行人破产程序中,破产管理人依据企业破产法第三十三条的规定提起诉讼,主张涉及发行人财产的前款行为无效并请求返还财产的,人民法院应予支持。
[57] 参见(2022)京0106民初11301号。
[58] 《中国人民银行发展改革委证监会关于公司信用类债券违约处置有关事宜的通知》(银发[2020]144号)第(三)条规定:“发行人、控股股东、实际控制人及发行人的董事、监事、高级管理人员不得怠于履行偿债义务或通过财产转移、关联交易等方式逃废债务,蓄意损害债券持有人合法权益。”
[59] 《中国人民银行发展改革委证监会关于公司信用类债券违约处置有关事宜的通知》第(二十二)条规定:“对恶意逃废债的发行人及实际控制人和负有主要责任的董事、监事、高级管理人员,有关部门依法将其逃废债信息纳入征信系统及全国信用信息共享平台。”
[60] 《公司债券发行与交易管理办法》第五条规定:“发行人及其控股股东、实际控制人、董事、监事、高级管理人员不得怠于履行偿债义务或者通过财产转移、关联交易等方式逃废债务,蓄意损害债券持有人权益。”
[61] 《全国法院审理债券纠纷案件座谈会纪要》(法[2020]185号)第五条规定:“...依法打击公司控股股东、实际控制人随意支配发行人资产,甚至恶意转移资产等“逃废债”的行为。对于债券违约案件,要根据法律规定和合同约定,依法确定发行人的违约责任。”
[62] 参见(2017)最高法民终181号。
[63]《金融纪要》第 101条:【破产程序中的财产调查和债权审核】发行人破产程序中,管理人应当认真审查发行人财务报表和原始凭证,必要时应当对发行人财务情况进行审计,查明发行人的财产状况。发现发行人财产涉及前述隐匿、转移和无偿转让、不合理交易、个别清偿等行为的,应当依法主张无效或者请求撤销,并及时追回财产。
管理人对于申报的债权应当逐笔逐项进行审查,尤其是对发行人的关联人债权,应当严格审查其真实性与合法性。对于因不当利用关联关系形成的债权,若作为普通债权清偿将对其他债权人明显不公平的,应当劣后于普通债权清偿,且不得就发行人提供的特定财产行使担保权。
[64] 刘贵详:《当事人构成犯罪对合同效力的影响》,载于”刑民交叉七人谈”公众号,2023年2月17日。
[65] 《金融纪要》第124条:【犯罪与违法无效的衔接】任何犯罪都违反了法律、行政法规的强制性规定。民法典第一百五十三条第一款规定,违反法律、行政法规的强制性规定的民事法律行为无效,但该强制性规定不导致该民事法律行为无效的除外。涉及犯罪的合同符合下列情形之一的,应当认定无效:
(1) 合同内容本身约定的就是犯罪行为的,如为掩饰、隐瞒犯罪所得实施洗钱犯罪签订的协议;
(2) 合同相对方知道或者应当知道对方系为实施犯罪筹集资金、买卖、借用物资等行为而签订的合同,如明知为集中资金优势实施操作证券市场犯罪签订的委托理财合同;
(3) 合同标的物属于法律、行政法规禁止或者限制流通物,如买卖假币合同。
除前款规定情形外,一般不应以合同当事人构成犯罪而根据民法典第一百五十三条第一款规定宣告合同无效。特别要注意的是,民法对合同效力的评价主要是在合同订立阶段,合同履行中一方或双方违法犯罪不应作为合同无效的事由,履行中的违法犯罪问题由合同解除解决。比如,持卡人正常使用信用卡多年,后因恶意透支被判处信用卡诈骗罪的,不能以此认定之前订立的信用卡合同无效;借款人在金融借款合同订立后为促使银行尽快放款而行贿构成犯罪的,不应认定借款合同无效。
[66] 参见(2022)青民申780号。
[67] 参见(2018)最高法民终967号案件。
[68] 《金融纪要》第125条:【犯罪与背俗无效的衔接】民法典第一百五十三条第二款规定,违反公序良俗的民事法律行为无效。背俗无效规则引致的是更为抽象的法律原则乃至法外道德,其较之于违法无效规则更加抽象和具有不确定性。根据民法原理,只有不存在强制性规范、无法适用违法无效规则时,才考虑适用背俗无效的规则。在审理民刑交叉案件时,绝不能把合同主体构成犯罪与合同违反公序良俗划等号,而要根据犯罪所侵害的法益、所构成罪名的立法目的以及犯罪与合同的关系,审慎加以认定。
[69] 参见(2020)鲁10民终3389号。
[70] 《金融纪要》第126条:【犯罪与恶意串通无效的衔接】在合同各方均构成犯罪且通谋的情况下,可以认定构成恶意串通,因犯罪行为本身的社会危害性,同时具备损害他人合法权益要件,因而可以适用民法典第一百五十四条的规定认定合同无效。但应依法区别对待以下情形:
(1)在合同订立时,合同一方仅是法定代表人或者职务代理人个人构成犯罪而单位未构成犯罪的,不应认定单位与实施犯罪的合同相对方构成恶意串通而宣告合同无效。比如,银行工作人员构成违法发放贷款罪且借款人构成行贿罪,人民法院不应根据民法典第一百五十四条认定贷款合同无效,而应根据民法典第一百六十四条的规定,认定该代理人与相对人恶意串通损害被代理人合法权益,判令银行工作人员与借款人向银行承担连带还款责任。又如,上市公司法定代表人违规对外担保构成背信损害上市公司利益罪,即使其与被担保人构成恶意串通,也应根据《最高人民法院关于适用〈中华人民共和国民法典〉有关担保制度的解释》的有关规定判断公司对外合同的效力。
(2) 在合同履行阶段,合同各方恶意串通构成犯罪的,不影响之前订立的合同效力。如在金融借款合同订立后,借款人通过行贿与银行工作人员恶意串通,形成虚假不良贷款并致使银行核销贷款的,该犯罪行为不影响金融借款合同效力。
[71] 参见(2020)粤0391民初9642号。
[72] 参见(2020)最高法民申58号。
0人赞
+1