作者:毛慧
发布时间:2023-08-11 12:07:22

作者:汉坤律师事务所 毛慧 | 钱锦 | 姜冬妮 | 唐晓诚
引言
近年来,中国金融行业的跨境业务规模不断扩大、业务种类逐步增多。QFII、QFLP、QDII和QDLP等跨境业务市场规模呈现稳步增长趋势,为金融机构开展业务提供了更广阔的市场机遇和创新空间。根据国家外汇管理局(“外汇管理局”)公布的数据,截至2023年7月31日,已有186家资产管理机构获得了总计1,655.19亿美元的QDII投资额度[1]。根据统计数据[2],至2022年底,QFII投资者持有的A股数量为923只,总计市值达到人民币1,672.60亿元。此外,QFLP、QDLP的试点范围和试点规模也在不断扩大,已在上海、北京、深圳、广州等主要城市展开试点。
然而,监管的日趋严格和市场环境的不断变化也给金融机构带来了重大挑战。一方面,为了确保市场的稳定性和风险的可控性,金融监管机构已加强了对跨境业务的监管力度。另一方面,由于假冒外汇交易和跨境金融交易非法集资等违法行为的存在,金融机构在风险防范、合规监管、信息安全等方面正面临更高的要求。此外,ChatGPT等人工智能的发展也为金融机构带来了新的机遇和要求。如何探索创新的跨境金融产品和服务,提升金融市场的服务质量和效率,为客户提供更加优质、更具竞争力的金融服务,亦成为摆在金融机构面前的重要课题。
对此,本文将集中梳理常见的跨境业务类型,并探讨金融机构在开展跨境业务时面临的特殊监管要点。此外,本文将探讨金融机构在开展跨境业务时面临的运作风险,并提出提升风险控制能力的有效策略,为金融机构的可持续发展提供有益启示和建议,以便其更好地把握中国金融市场的发展状况和市场机遇,并促进中国金融市场的长期健康发展。
一、跨境金融业务的基本内涵常见业务类型
(一)跨境金融业务的内涵
跨境金融业务是指以金融资源为媒介或手段,跨越国界开展的投融资、流动资金和结算等业务活动。凡是在国际货币、证券、保险、期货、外汇等领域买卖和交易的,均属于跨境金融业务。跨境金融业务的主要类型包括:
跨境资本市场业务:此类业务主要包括对境外资产投资、境外证券投资、资产管理、证券承销等业务。
跨境资本金融业务:此类业务主要包括跨境融资、信贷、信用担保、账户管理、票据交换、金融机构间的贸易融资、跨国企业集团贷款等业务。
国际信托业务:此类业务主要是指利用信托形式,为企业或高净值个人提供投资管理、财产保全、遗产规划等服务。
跨境保险业务:此类业务主要包括跨境保险、再保险、海外投资和理赔等业务。
(二)四种常见跨境金融制度介绍与辨析
QDLP(Qualified Domestic Limited Partner)、QDII(Qualified Domestic Institutional Investor)、QFLP(Qualified Foreign Limited Partner)和QFII(Qualified Foreign Institutional Investor)是中国金融市场中四个重要的跨境投资渠道和制度,分别代表着合格境内有限合伙人、合格境内机构投资者、合格境外有限合伙人和合格境外机构投资者。本文将对这四种常见制度的内涵和区别进行研究,探讨这四种制度在实际业务操作过程中的监管要点,并阐述金融机构在从事此类跨境金融业务过程中可能面临的风险,同时针对风险提出我们的建议和观点,以促进金融机构更好地运营和开展跨境业务。
01 QDLP (Qualified Domestic Limited Partner)
QDLP是指中国境内的合格有限合伙人通过参与由获得QDLP资质的境内基金管理企业发起的基金,开展境外投资。2013年,QDLP在上海试点启动,旨在为中国境内的合格投资者提供开展境外投资的途径。通过QDLP,境内的投资者可以间接参与全球资本市场,同时,QDLP的试点也为境外金融机构进入中国市场开展相关业务提供了渠道。QDLP的投资对象主要是境外非上市企业的股权和债权等一级市场投资,也包括境外上市企业的证券和非公开发行股票,以及境外的私募股权投资基金和对冲基金等。
02 QDII (Qualified Domestic Institutional Investor)
QDII是指中国境内的机构投资者以合格境内机构投资者的身份,投资境外的金融市场。QDII于2006年正式推出,旨在为中国境内的机构投资者提供投资境外资本市场的途径。通过QDII,中国境内的机构投资者可以通过购买境外的基金产品、股票、债券等金融工具,实现对全球资本市场的配置。QDII的投资对象主要是境外的证券市场和基金产品等境外二级证券市场产品,一般不得投资于一级市场。
QDLP和QDII的运行模式和区别可以通过下图展示:
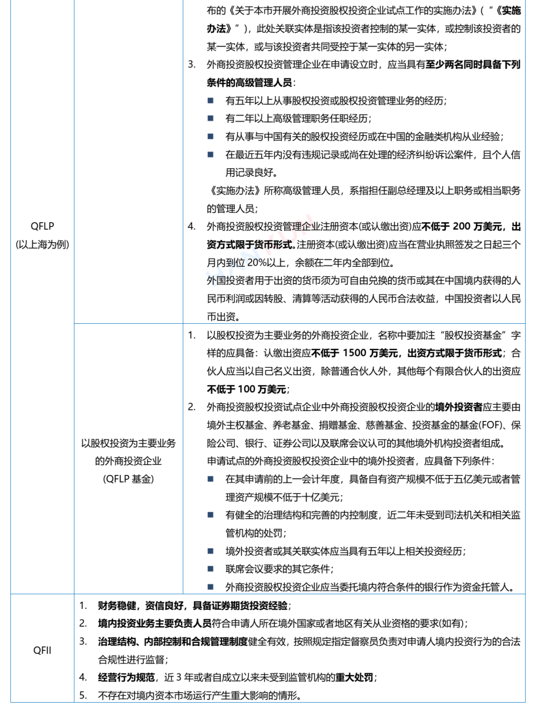
03 QFLP (Qualified Foreign Limited Partner)
QFLP是指境外的合格有限合伙人通过境内的私募基金管理人发起设立的平台,投资境内的未上市企业股权。QFLP于2011年在上海试点启动,旨在为境外投资者提供投资境内未上市企业的途径。与一般的外商直接投资(FDI)相比,通过QFLP可以避免被投资企业开立结汇待支付账户,在结汇资金使用方面带来重大的便利。
04 QFII (Qualified Foreign Institutional Investor)
QFII是指境外机构投资者以合格境外机构投资者的身份,投资中国境内的证券市场。QFII于2002年在中国推出,旨在为境外机构投资者提供投资中国证券市场的途径。通过QFII,境外的机构投资者可以通过购买中国境内的股票、债券等金融工具,实现对中国资本市场的配置。QFII的投资对象主要是中国境内的证券市场。
QFLP和QFII的运行模式与区别可通过下图展示:
以上四种制度的推出,构建了更为多元化的投资平台,为中国及海外的投资者提供更广泛的跨境投资通道及机会。中国境内的投资者得以借助QDLP和QDII制度参与全球资本市场,以实现资产配置多元化,减轻投资风险的影响。对于海外投资者而言,QFLP和QFII则构成了他们进入中国资本市场、分享中国经济增长所带来机遇的重要桥梁。
然而,跨境业务的开展也面临着更为复杂的投资环境和风险,这要求各类投资主体广泛关注和精确把握跨境金融业务监管的重点,并明确其运作风险。这不仅涵盖了市场风险、信用风险和流动性风险等金融市场常见的因素,还包括外汇风险、数据跨境风险和国际监管等更为特殊的因素。在这一背景下,相关投资主体的风险意识,特别是对跨境金融业务监管的理解和认知,便尤为重要。对此,我们将重点解读跨境金融业务的监管要点,识别其背后的运作风险,并就风险防控提出建议和策略。
二、跨境金融业务监管要点
(一)准入监管
从本质上讲,QDLP、QDII、QFLP和QFII等业务类型都是在目前中国外汇监管没有完全放开的大环境下,给优质资产管理机构的资金双向跨境流动创造的便利措施,以实现其全球资产配置的目标。同时,监管部门也采取了相应措施防止资本的出入境对我国外汇监管环境和金融市场造成冲击,防止其对我国经济大环境的稳定性造成损害。
根据不同的业务类型,我国就金融机构的业务准入设定了不同的资质条件。总体来看,中国证券监督管理委员会(“中国证监会”)和各监管机构设定的资格条件包括资产规模、人员要求和财务要求等。
(二)外汇监管
金融机构开展跨境业务需要受到外汇管理局的监管。《中华人民共和国外汇管理条例》规定了境内居民个人和单位与境外主体进行货物贸易、服务贸易、直接投资和证券投资等涉及外汇收支的活动应当遵守的基本规则。
境外机构、境外个人在境内直接投资时,须先获得相关主管部门的批准,然后向外汇管理机关办理登记。境外机构、境外个人在境内从事有价证券或者衍生产品发行、交易,应当遵守国家关于市场准入的规定,并按照国务院外汇管理部门的规定办理登记。境内机构、境内个人向境外直接投资或者从事境外有价证券、衍生产品发行、交易,应当按照国务院外汇管理部门的规定办理登记。国家规定需要事先经有关主管部门批准或者备案的,应当在外汇登记前办理批准或者备案手续。
具体而言,外汇管理局对各类跨境金融业务作出了外汇监管的规定。例如,发行QDII的金融机构应向外汇管理局申请并获批境外投资额度以募集境内资金投资于境外市场。外汇管理局负责依法批准单个QDII管理人的境外投资额度,每个QDII管理人境外投资净汇出额(含外汇及人民币资金)不得超过经批准的投资额度。在我国现行QFII制度下,合格境外投资者应当在托管人处开立外汇账户和(或)人民币专用存款账户。合格境外投资者如需汇出已实现的累计收益,需作出按照中国境内相关税务法律法规足额缴纳税费的承诺函,通过托管人办理相关资金汇出手续。对于QDLP和QFLP,以上海为例,根据《中国(上海)自由贸易试验区临港新片区开展跨境贸易投资高水平开放外汇管理改革试点实施细则》及相关外汇管理操作指引,金融机构在取得试点资格及QDLP或QFLP对外投资规模后,应到注册地外汇管理局申请办理外汇登记手续。
(三)税务监管
跨境金融的发展对我国税制体系和税收政策也提出了一系列挑战,如资金的跨境流动致使税率和税种问题难以确定、跨境税收逃避和避免问题增加、税制体系缺失等一系列问题涌现。对此,我国已从不同角度制定了一系列跨境金融税务监管政策,包括《海关稽查与执法管理手册》《中华人民共和国企业所得税法》《中华人民共和国个人所得税法》等,试图通过不断升级的政策、强制执行的方式确保稳定的税收收入。
在此过程中,我国的税务机构亦在信息科技领域取得了显著的进步,运用先进的技术手段如大数据和云计算,增强在交易过程中对税收的监控能力,提高监管覆盖面,并减少偷税漏税等行为。此外,我国政府亦通过国际合作,与其他国家和地区的税务机构开展信息共享和联合监管,以更有效地防止跨境金融交易中的税收逃漏行为。
在我国现行的税制架构下,跨境金融主要受到所得税、增值税以及印花税等税收的监管。值得注意的是,随着全球化进程的不断加快和跨境金融活动的日趋复杂,我国的税收体系和税收政策亦需进行持续地优化与改革,并对新兴的税收规避手段保持高度敏感,持续探索和借鉴国际上的最佳实践,以便更有效地解决跨境金融活动中的税收问题,适应快速发展的跨境金融环境。
三、跨境金融业务运作风险
(一)政策风险
政策风险是开展跨境金融业务时需考虑的重要因素。各国金融政策和法规的差异可能对业务运作产生不利影响:
政策差异风险:不同国家的金融政策差异对跨境金融业务具有显著影响。不同国家和地区可能采取保守或严格的金融政策,导致出现一系列市场准入壁垒。此外,各国家和地区对金融业务的合规要求和报告义务提出了不同的规定,金融机构在开展跨境金融业务时需全面把握不同国家和地区的反洗钱、反恐怖融资及数据隐私等要求。这对金融机构的合规工作提出了极大挑战。因此,在开展对外投资前,金融机构需对不同国家和地区的金融政策差异进行全面了解和评估,以便有效地管理政策风险。
法规调整风险:金融法规的调整也可能对跨境金融业务产生风险。随着世界金融市场的波动,各国政府或监管机构往往频繁调整针对外国投资者和跨境交易的法规,这种变化可能导致业务流程的变更、合规要求的增加或其他限制的出现。因此,及时关注法规的变化,并确保业务的合规性和适应性,是降低政策风险的重要举措。
地缘政治风险:地缘政治因素也对跨境金融业务产生影响,进而构成政策风险。政治紧张局势、战争、恐怖主义或其他国际冲突可能导致金融市场的不稳定或关闭,从而使得跨境金融业务面临流动性下降、支付系统中断或资产冻结等风险。因此,金融机构应及时评估和监测地缘政治局势,并采取相应的风险对冲和多元化策略,以有效管理政策风险。
对此,我们建议,金融机构在开展跨境业务时应深入了解目标市场的金融政策、法规和监管框架,密切关注相关机构的政策变化和新规定的发布,并与当地金融机构、律师事务所和其他专业咨询机构建立合作伙伴关系,以获取专业的法律和合规建议。同时,金融机构可通过在多个国家和地区开展业务,分散政策风险,以减轻对单一市场政策变化的过度依赖。此外,制定全面的风险管理框架亦是必要举措,这包括政策风险的评估、监测和应对策略等。最后,跨境金融业务的政策风险是一个动态的过程,需要持续监测和调整风险管理策略,定期评估业务的政策风险,以适应不断变化的市场环境。
(二)外汇风险
跨境金融投资面临的外汇风险受到世界宏观经济运行和外汇市场变化的影响,跨境金融业务的开展涉及到不同国家和地区货币的转换,汇率的波动可能会对业务的收益产生重大影响。在跨境业务开展过程中,当全球货币价值发生变动,其可能会导致投资的实际收益低于预期,甚至产生损失。例如,如若中国投资者试图通过QDII去投资美国的股票,则其需要将人民币换成美元,如果人民币对美元汇率突然下跌,那么就会导致中国投资者的投资本金缩水。
对此,金融机构可通过投资不同金融衍生品以对冲汇率风险,如期货、期权和结构性产品等。这些工具可以锁定未来的汇率,从而减少汇率变动对投资收益的影响。此外,金融机构应灵活多样地进行资产配置,通过在多个国家和地区进行投资,分散汇率风险。管理汇率风险需要具有对全球货币市场深刻的理解力,以及对金融工具的熟练运用能力,因此对于许多参与跨境金融业务的公司和投资者来说,理解和管理汇率风险是其持续经营的重要因素之一。
同时,涉外支付和账务风险也是跨境投资者在开展跨境金融业务时面临的外汇风险之一。涉外支付和账务风险是指跨境投资者在进行境外支付、结算及转账时,可能面临资金安全、款项拖欠等风险。此前已有案例表明,某QDLP项目在进行境外支付以支持其投资需求时,由于境外细节处理上的问题,导致资金迟迟未能汇出或者账务存在异常,从而影响整个项目的进展和投资者的收益。
除此之外,金融机构在从事跨境业务时还面临其他外汇上的折算风险和经济风险,这要求金融机构在国际化的背景下,需要对投资流程和汇率走势进行系统化的分析和评估,以应对国际金融环境对自身和对中国金融市场的冲击。
(三)数据跨境风险
跨境金融投资涉及到多维度的风险,其中数据跨境风险亦是其中重要方面。针对金融投资的跨境业务,《中华人民共和国网络安全法》《中华人民共和国数据安全法》《中华人民共和国个人信息保护法》以及一系列金融行业配套规定和标准就其中涉及的数据跨境提出了明确要求,并就重要数据出境需履行的安全评估要求作出规定。同时,数据出境需满足全球数据跨境规则的要求。一方面,不同国家和地区亦提出了不同的标准,如欧盟《一般数据保护条例》(GDPR)、加州消费者隐私法案(CCPA)和英国数据保护法案等。另一方面,一系列国际协定就数据跨境流动的合规性提出了不同的审查要求,如《区域全面经济伙伴关系协定》(RCEP)、《数字经济伙伴关系协定》(DEPA)及《全面与进步跨太平洋伙伴关系协定》(CPTPP)。具体而言,金融跨境投资过程中可能面临的数据合规风险包括:
01数据泄露风险
在跨境金融投资中,数据泄露风险是指投资者在进行金融交易时,其持有的个人信息、机构信息、投资组合信息等敏感信息可能被黑客、病毒软件窃取或丢失,导致数据泄露和信息安全问题。具体而言,QDII投资者通过QDII机构的电子交易平台进行交易时,如果该电子交易平台存在系统漏洞,投资者的个人信息和交易记录等数据就有可能被黑客、病毒软件窃取或篡改,进而造成大范围的数据和隐私信息泄露。因此金融机构需要确保在业务运作中遵守适用各地的隐私保护法规,同时采取必要的安全措施保护客户数据的安全性和机密性。
02 数据合规风险
跨境金融投资涉及不同国家和地区的法律规范以及国际协定。因此,金融机构在开展跨境业务时面临数据跨境的合规风险。例如,对于QFII和QDII来说,金融机构必须定期向监管机构提交实时的投资数据和交易报告,确保其投资行为符合相关国家或地区的相关法律法规。同时,不同国家和地区的隐私法规和数据保护法规可能存在差异,这可能导致金融机构在处理客户数据时面临相应的法律挑战。此外,金融机构可能需要满足不同的数据存储和保留要求,这可能会增加其合规成本和复杂性。这就要求金融机构需要及时聘请专业法律顾问或机构,确保投资行为符合各项法律规定,以防出现数据合规问题。
03数据精确性风险
数据精确性风险是指由于数据的准确性和完整性不达标,导致金融机构在运用或提供数据时产生的投资决策误差或无法预见的风险。金融机构在进行跨境投资时,需要了解所投资的国家或地区的经济、政治、法律等多方面信息,如果数据来源不足、精准度不高、时效性不强或者存在错误,就可能导致投资决策的偏误,进而带来风险和损失。
一方面,近年来,由全球新冠疫情、房地产市场等引起的一系列外在风险,都要求金融机构密切关注金融市场的波动情况,保证信息获取的时效性。另一方面,金融机构在进行跨境业务时,如果对所涉及企业的财务状况不了解或者数据不准确、不及时,也可能会导致资金损失。例如,QDLP项目需要获取海外市场的股票价格数据以便进行投资决策,在数据的获取和汇总过程中,数据来源和更新频次的问题易导致投资决策和收益预判出现偏差,从而影响投资效益。
综上所述,数据泄露风险、数据合规风险和数据精准度风险是跨境金融投资过程中可能面临的数据跨境风险,这提醒金融机构在进行跨境投资时,应做好跨境信息的筛选和审核工作,提高信息获取渠道的时效性,精准、全面地掌握不同国家和地区的法律法规、国际协定、海外投资市场变化情况以及目标企业、客户的经营状况等信息,进而做出符合投资者利益的决策,以降低数据合规风险。
(四)市场风险
市场风险泛指由于市场变化所导致的投资损失,包括但不限于股票、债券、货币等市场价格波动所带来的风险。在跨境金融业务中,由于不同国家和地区的经济环境、政策和市场特征等存在差异,跨境投资主体需要面对更为复杂的市场风险。
2008年,全球金融市场因次贷危机而遭受重创,全球市场系统性风险剧增。受股市剧烈下跌的影响,2007年投资境外市场的首批 QDII 基金受到了巨大的冲击,国内首只QDII基金受影响而被迫清盘。据统计,2007年成立的四只QDII基金三季度亏损超160亿元,赎回额超过50亿份,平均净值损失约为22%,大于同期投资于A股市场的股票型基金14.3%亏损水平。就QFII而言,近年来尽管QFII在A股市场的投资总额呈不断上升趋势,但由于A股市场的波动性较大,QFII的投资回报率仍存在较大的不确定性。
此外,市场风险还体现为市场信用风险,即由于个人、企事业单位、国家等无法履行其对金融机构的债务,从而引发金融机构损失的风险,其涉及到债务人的信誉和偿债能力。由于跨境金融业务的复杂性、不确定性和信息不对称等特殊性,金融机构应对信用风险的管理难度会增加。对此,金融机构在开展投资时,需要全面了解其合作对象的信誉和偿还能力,以便更好地控制信用风险。
综上所述,跨境金融业务涉及到不同国家和地区的市场,因此市场风险是跨境投资主体需要面对的重要风险之一。为了应对市场风险,金融机构在开展跨境业务时,需要深入了解客户、目标公司的信誉,审慎评估市场走势,全方位掌握市场政策和经济状况,并采取必要的风险管理措施,以降低投资损失的风险。
(五)流动性风险
流动性风险是指资产或证券在市场上难以及时卖出或转让以及融资的困难和成本增加的风险。在跨境金融业务中,流动性风险表现为国内金融机构在境外投资时,可能会遇到宏观经济形势的不利变化、资金调度不便、交易流程繁琐等问题,从而导致投资难度增加,退出或调整投资可能会受到较大的影响,这种情况下可能会存在流动性风险。
此外,流动性风险还可以表现为资金调度不便。如中国机构投资于一些不同时区的市场,因为时差和节假日不同可能会导致交易时间不协调,从而影响资产变现。同时,国内外汇管制等因素也会增加跨境资产转移的难度,如2015年人民币汇率波动导致大批机构无法按时完成资金汇出、美元供应紧张等问题,也对跨境业务流动性带来巨大的影响。
管理流动性风险的关键在于建立合理的流动性管理策略。对此,金融机构应选择多元化的投资组合,通过在不同市场、不同资产类别、不同国家与地区之间分散投资,以降低特定市场或资产的流动性风险。同时,金融机构应做好合理的投资期限和资金规划,确保有足够的流动性来满足预期的资金需求,避免过度依赖短期资金。此外,为应对突发的流动性需求或市场波动,金融机构可建立适当的应急储备资金,以便在紧急情况下提供流动性支持,降低风险和损失。最后,金融机构可与可靠的流动性提供者建立合作关系,如大型银行或其他大型金融机构等,以便在需要时能够获得额外的流动性支持。
四、结论和建议
(一)加强风险管控
跨境金融业务风险多样且复杂,要想尽可能降低风险,应采用科学合理的方法进行风险控制。金融机构应建立严谨的风险体系,在实施具体业务时,需要对各种情况进行剖析,对风险进行细分和治理,并根据实际情况进行合理的风险分配。同时,应采取风险隔离措施,如设立专项资金或建立专项机构等,以避免跨境金融业务风险对其他业务的影响。最后,还应提前预防和规避,建立风险评估和管理体系,对跨境金融业务进行全面的风险评估和管理,确保金融业务的平稳开展。
(二)拓展合作渠道
在跨境金融风险管理中,金融机构可以通过扩大合作网络的方式,协同探索经验与解决方法。具体而言,金融机构在开展跨境业务时,应与监管部门强化沟通与合作,积极参与政策制定和监管规则的制定过程,以确保更好地适应跨境金融市场变化。其次,应拓展与国际合作伙伴的业务合作和信息共享渠道,建立长期合作关系,共同寻找发展跨境金融业务的机遇。同样,应积极参与外部专业组织和行业协会的活动,参与相关研究、会议和活动,获取行业动态和最佳实践经验。最后,应加强与其他金融机构的协作,分享资金、技术、资源等,从而缓解跨境金融风险和提高跨境金融服务水平,实现多方共赢。
(三)提高信息披露透明度
在跨境金融业务中,各国设立的信息披露要求不尽相同,金融机构应关注该等要求,以合规展业为底线,以保护投资者利益为目标提升信息披露的透明度,向客户和监管机构详细披露跨境业务的相关信息,如业务开展情况、风险评估等。这不仅有助于提升客户对金融机构的信任度,也有利于监管机构了解和评估其业务风险。例如,金融机构应该向客户和监管机构披露其开展跨境业务的基本情况,如业务类型、投资范围、风险等级等。此外,金融机构应该及时向客户和监管机构披露重大的业务事件或风险,如投资收益波动、重要法律诉讼案件等,以便相关方了解其业务状况和风险水平。
(四)运用人工智能工具
面对日新月异的网络技术及人工智能工具的发展,金融领域必须积极适应并利用这些新的科技工具进行风险管理和防控,以应对跨境金融所面临的法律挑战。具体而言,可以通过科技手段增强业务流程的协作和信息的共享,如构建数字化平台以实现法律服务在跨境金融交易和数据共享方面的无缝衔接。其次,区块链技术可以帮助金融机构提高交易的可追溯性和透明度,从而减少欺诈和其他非法活动的发生,并可以为客户提供更安全、快捷和低成本的跨境转账服务。此外,运用云计算技术可以帮助金融机构更好地管理数据,提高数据处理和存储的效率和安全性、灵活和可拓展性。这些都是金融机构在开展跨境业务时可以运用的科技工具。
同时也要注意到,随着科技手段的深度应用,数据隐私和信息安全保护应受到更多重视。在跨境金融交易的实践中,必须严格遵守各国的数据保护法规,确保客户的隐私权不被侵犯。另外,应增强网络安全防护,防止数据的泄露、篡改或丢失,以保障交易的安全性和可靠性。
五、结语
总而言之,跨境金融业务是世界经济全球化发展所带来的产物,这对金融机构既是一项挑战,也是一种机遇。未来,跨境金融业务有望持续保持高速增长的态势。伴随跨境业务市场竞争的加剧,金融机构将面临国际国内的双重压力,需适应更快节奏的交易环境。此时,金融机构唯有不断加强自身实力,并构建科学高效、全面有力的风险管理系统,提高服务水平,扩大国际化布局,以便更好地适应不断变化的市场环境。同时,金融机构应具有全球视野,密切关注全球范围内法律法规和监管环境的异质性,灵活适应不同的监管环境,并建立完备的合规体系和专业的法律团队,以应对跨境金融业务中存在的特殊问题。最后,随着数字金融的兴起,跨境金融业务有望向智能化方向发展。对此,金融机构应提前布局,引入先进的技术工具,以对交易中存在的各种风险准确理解和掌控,并实现高效业务增长和长期可持续发展的目标。
1人赞
+1